ZHCSC57E November   2013  – December 2017 TPS56520 , TPS56720 , TPS56920 , TPS56C20

PRODUCTION DATA.  

  1. 特性
  2. 应用范围
  3. 说明
    1.     Device Images
      1.      典型应用电路
  4. 修订历史记录
  5. 说明 (续)
  6. List of Devices
  7. Pin Configuration and Functions
    1.     Pin Functions
    2.     Pin Functions
  8. Specifications
    1. 8.1 Absolute Maximum Ratings
    2. 8.2 ESD Ratings
    3. 8.3 Recommended Operating Conditions
    4. 8.4 Thermal Information
    5. 8.5 Electrical Characteristics
    6. 8.6 Timing Requirements
    7. 8.7 Switching Characteristics
    8. 8.8 Typical Characteristics
  9. Detailed Description
    1. 9.1 Overview
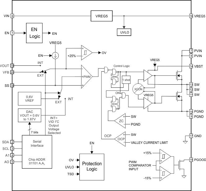
    2. 9.2 Functional Block Diagram
    3. 9.3 Feature Description
      1. 9.3.1 PWM Operation
      2. 9.3.2 PWM Frequency and Adaptive On-Time Control
      3. 9.3.3 VIN and Power VIN Terminals (VIN and PVIN)
      4. 9.3.4 Auto-Skip Eco-mode™ Control
      5. 9.3.5 Soft Start and Pre-Biased Soft Start
      6. 9.3.6 Power Good
      7. 9.3.7 Overcurrent Protection
      8. 9.3.8 UVLO Protection
    4. 9.4 Device Functional Modes
      1. 9.4.1 Operation at Light Loads
    5. 9.5 Programming
      1. 9.5.1 I2C Interface
      2. 9.5.2 I2C Protocol
      3. 9.5.3 I2C Chip Address Byte
    6. 9.6 Register Maps
      1. 9.6.1 I2C Register Address Byte
      2. 9.6.2 Output Voltage Registers
      3. 9.6.3 CheckSum Bit (VOUT Register Only)
      4. 9.6.4 Control Registers
      5. 9.6.5 Latchoff
  10. 10Applications and Implementation
    1. 10.1 Application Information
    2. 10.2 Typical Application
      1. 10.2.1 TPS56520, TPS56720 and TPS56920, 5-A, 7-A, and 9-A Converter
        1. 10.2.1.1 Design Requirements
        2. 10.2.1.2 Detailed Design Procedure
          1. 10.2.1.2.1 Output Voltage Resistors Selection
            1. 10.2.1.2.1.1 Output Filter Selection
          2. 10.2.1.2.2 Input Capacitor Selection
          3. 10.2.1.2.3 Bootstrap Capacitor Selection
          4. 10.2.1.2.4 VREG5 Capacitor Selection
      2. 10.2.2 TPS56520, TPS56720 and TPS56920 Application Performance Curves
      3. 10.2.3 TPS56C20 12-A Converter
        1. 10.2.3.1 Design Requirements
        2. 10.2.3.2 Design Procedure
        3. 10.2.3.3 TPS56C20 Application Performance Curves
  11. 11Power Supply Recommendations
  12. 12Layout
    1. 12.1 Layout Guidelines
    2. 12.2 Layout Example
  13. 13器件和文档支持
    1. 13.1 器件支持
      1. 13.1.1 开发支持
    2. 13.2 文档支持
      1. 13.2.1 相关文档
    3. 13.3 相关链接
    4. 13.4 商标
    5. 13.5 静电放电警告
    6. 13.6 Glossary
  14. 14机械、封装和可订购信息

封装选项

请参考 PDF 数据表获取器件具体的封装图。

机械数据 (封装 | 引脚)
  • PWP|20
散热焊盘机械数据 (封装 | 引脚)
订购信息

Functional Block Diagram

TPS56C20 TPS56920 TPS56720 TPS56520 FBD_DCAP_20pin.gifFigure 27. TPS56520, TPS56720 and TPS56920 20 Terminal
TPS56C20 TPS56920 TPS56720 TPS56520 FBD_DCAP_24pin.gifFigure 28. TPS56C20 24 Terminal