ZHCSQN5A March   2023  – January 2024 TPS563203 , TPS563206

PRODUCTION DATA  

  1.   1
  2. 特性
  3. 应用
  4. 说明
  5. 引脚配置和功能
  6. 规格
    1. 5.1 绝对最大额定值
    2. 5.2 ESD 等级
    3. 5.3 建议运行条件
    4. 5.4 热性能信息
    5. 5.5 电气特性
    6. 5.6 典型特性
  7. 详细说明
    1. 6.1 概述
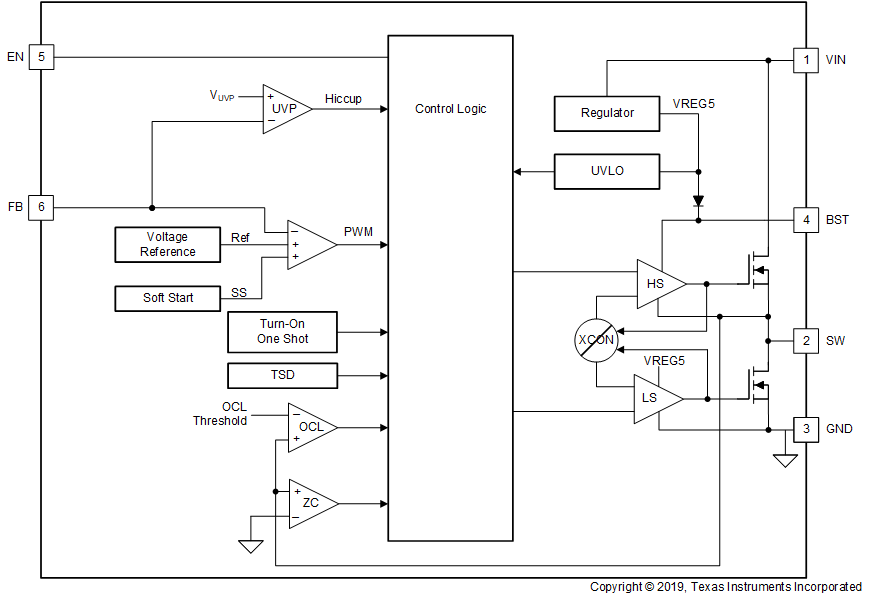
    2. 6.2 功能方框图
    3. 6.3 特性说明
      1. 6.3.1 自适应导通时间控制和 PWM 运行
      2. 6.3.2 Eco-mode 控制
      3. 6.3.3 软启动和预偏置软启动
      4. 6.3.4 大占空比运行
      5. 6.3.5 电流保护
      6. 6.3.6 使能电路
      7. 6.3.7 欠压闭锁 (UVLO) 保护
      8. 6.3.8 热关断
    4. 6.4 器件功能模式
      1. 6.4.1 Eco-mode 运行
      2. 6.4.2 FCCM 模式运行
  8. 应用和实施
    1. 7.1 应用信息
    2. 7.2 典型应用
      1. 7.2.1 设计要求
      2. 7.2.2 详细设计过程
        1. 7.2.2.1 使用 WEBENCH® 工具进行定制设计
        2. 7.2.2.2 输出电压电阻器选型
        3. 7.2.2.3 输出滤波器选型
        4. 7.2.2.4 输入电容器选型
        5. 7.2.2.5 自举电容器选型
      3. 7.2.3 应用曲线
    3. 7.3 电源相关建议
    4. 7.4 布局
      1. 7.4.1 布局指南
      2. 7.4.2 布局示例
  9. 器件和文档支持
    1. 8.1 器件支持
      1. 8.1.1 开发支持
        1. 8.1.1.1 使用 WEBENCH® 工具进行定制设计
    2. 8.2 接收文档更新通知
    3. 8.3 支持资源
    4. 8.4 商标
    5. 8.5 静电放电警告
    6. 8.6 术语表
  10. 修订历史记录
  11. 10机械、封装和可订购信息

封装选项

机械数据 (封装 | 引脚)
散热焊盘机械数据 (封装 | 引脚)
订购信息

功能方框图

GUID-12B3A23F-AC76-4923-9BAA-E4CB8C00F371-low.gif