ZHCSCK0C June   2014  – September 2021 TPS55340-Q1

PRODUCTION DATA  

  1. 特性
  2. 应用
  3. 说明
  4. Revision History
  5. Pin Configuration and Functions
  6. Specifications
    1. 6.1 Absolute Maximum Ratings
    2. 6.2 ESD Ratings
    3. 6.3 Recommended Operating Conditions
    4. 6.4 Thermal Information
    5. 6.5 Electrical Characteristics
    6. 6.6 Typical Characteristics
  7. Detailed Description
    1. 7.1 Overview
    2. 7.2 Functional Block Diagram
    3. 7.3 Feature Description
      1. 7.3.1 Operation
      2. 7.3.2 Switching Frequency
      3. 7.3.3 Overcurrent Protection and Frequency Foldback
        1. 7.3.3.1 Minimum On Time and Pulse Skipping
      4. 7.3.4 Voltage Reference and Setting Output Voltage
      5. 7.3.5 Soft Start
      6. 7.3.6 Slope Compensation
      7. 7.3.7 Enable and Thermal Shutdown
      8. 7.3.8 Undervoltage Lockout (UVLO)
      9. 7.3.9 Thermal Considerations
    4. 7.4 Device Functional Modes
      1. 7.4.1 Operation With VI < 2.9 V (Minimum VI)
      2. 7.4.2 Operation With EN Control
      3. 7.4.3 Operation at Light Loads
  8. Application and Implementation
    1. 8.1 Application Information
    2. 8.2 Typical Applications
      1. 8.2.1 TPS55340-Q1 Boost Converter
        1. 8.2.1.1 Design Requirements
        2. 8.2.1.2 Detailed Design Procedure
          1. 8.2.1.2.1  Custom Design With WEBENCH® Tools
          2. 8.2.1.2.2  Selecting the Switching Frequency (R4)
          3. 8.2.1.2.3  Determining the Duty Cycle
          4. 8.2.1.2.4  Selecting the Inductor (L1)
          5. 8.2.1.2.5  Computing the Maximum Output Current
          6. 8.2.1.2.6  Selecting the Output Capacitor (C8 through C10)
          7. 8.2.1.2.7  Selecting the Input Capacitors (C2 and C7)
          8. 8.2.1.2.8  Setting the Output Voltage (R1 and R2)
          9. 8.2.1.2.9  Setting the Soft-Start Time (C7)
          10. 8.2.1.2.10 Selecting the Schottky Diode (D1)
          11. 8.2.1.2.11 Compensating the Control Loop (R3, C4, and C5)
        3. 8.2.1.3 Application Curves
      2. 8.2.2 TPS55340-Q1 SEPIC Converter
        1. 8.2.2.1 Design Requirements
        2. 8.2.2.2 Detailed Design Procedure
          1. 8.2.2.2.1  Selecting the Switching Frequency (R4)
          2. 8.2.2.2.2  Duty Cycle
          3. 8.2.2.2.3  Selecting the Inductor (L1)
          4. 8.2.2.2.4  Calculating the Maximum Output Current
          5. 8.2.2.2.5  Selecting the Output Capacitor (C8 Through C10)
          6. 8.2.2.2.6  Selecting the Series Capacitor (C6)
          7. 8.2.2.2.7  Selecting the Input Capacitor (C2 and C7)
          8. 8.2.2.2.8  Selecting the Schottky Diode (D1)
          9. 8.2.2.2.9  Setting the Output Voltage (R1 and R2)
          10. 8.2.2.2.10 Setting the Soft-Start Time (C3)
          11. 8.2.2.2.11 Mosfet Rating Considerations
          12. 8.2.2.2.12 Compensating the Control Loop (R3 and C4)
        3. 8.2.2.3 Application Curves
  9. Power Supply Recommendations
  10. 10Layout
    1. 10.1 Layout Guidelines
    2. 10.2 Layout Example
  11. 11Device and Documentation Support
    1. 11.1 Device Support
      1. 11.1.1 Development Support
        1. 11.1.1.1 Custom Design With WEBENCH® Tools
    2. 11.2 接收文档更新通知
    3. 11.3 支持资源
    4. 11.4 Trademarks
    5. 11.5 Electrostatic Discharge Caution
    6. 11.6 术语表
  12. 12Mechanical, Packaging, and Orderable Information

封装选项

机械数据 (封装 | 引脚)
散热焊盘机械数据 (封装 | 引脚)
订购信息

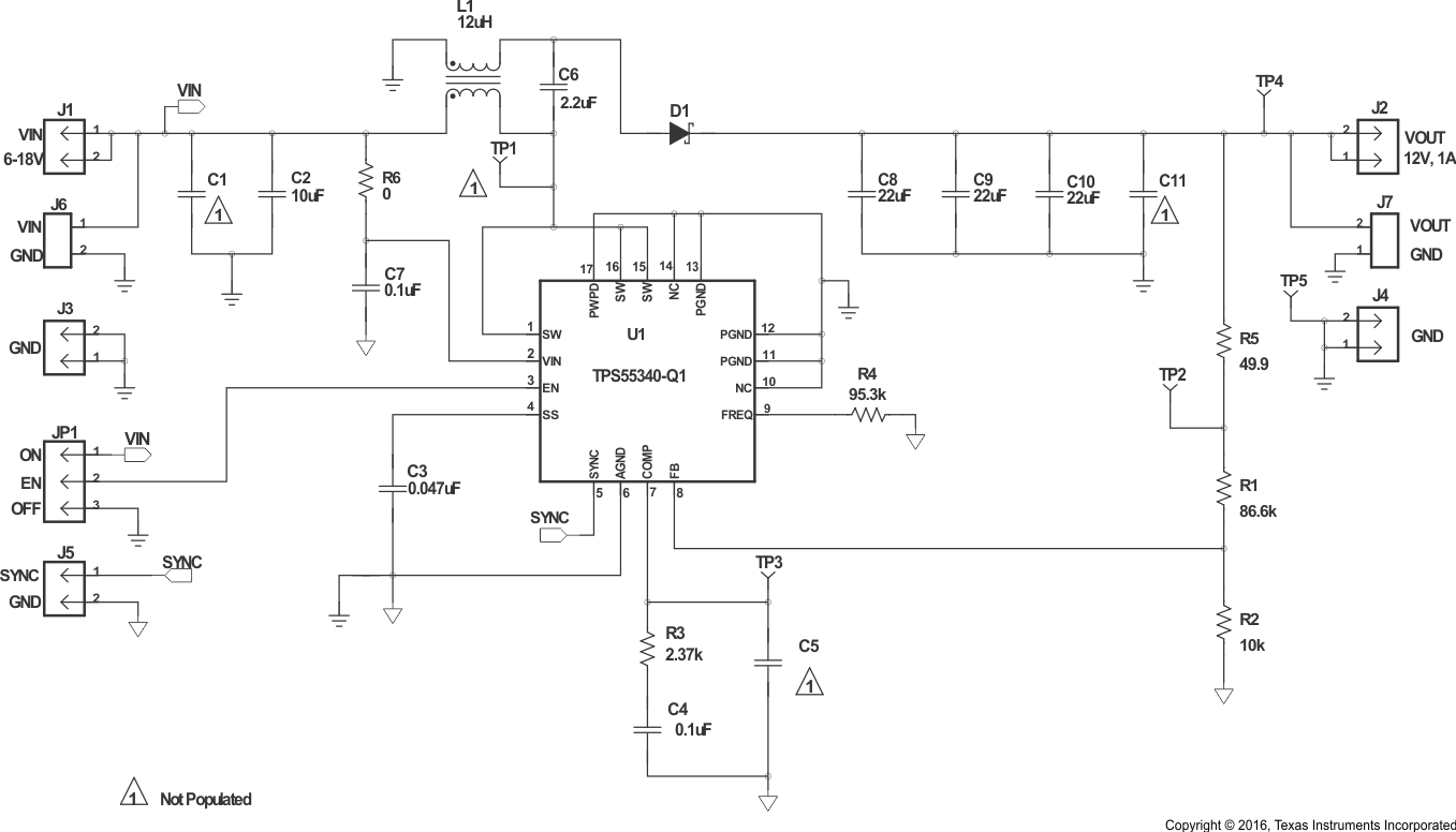
TPS55340-Q1 SEPIC Converter

GUID-7082743C-2181-4715-875B-6C888EF7269A-low.gif Figure 8-10 SEPIC-Converter Application Schematic