ZHCSVK5 August 2024 TPS55287-Q1
PRODUCTION DATA
TPS55287-Q1 具有双功能使能和欠压锁定 (UVLO) 电路。当 VIN 引脚上的输入电压高于 3V 的输入 UVLO 上升阈值,并且 EN/UVLO 引脚被拉至 1.15V 以上,但低于 1.23V 的使能 UVLO 阈值时,TPS55287-Q1 将被启用,但仍处于待机模式。TPS55287-Q1 开始检测 MODE 引脚逻辑状态并选择 I2C 目标地址。
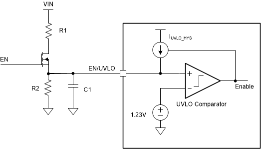
EN/UVLO 引脚具有精确的 UVLO 电压阈值,可支持具有迟滞的可编程输入欠压锁定。当 EN/UVLO 引脚电压大于 UVLO 阈值 1.23V 时,TPS55287-Q1 将被启用以进行 I2C 通信和开关操作。迟滞电流 IUVLO_HYS 从 EN/UVLO 引脚流出,提供的迟滞可防止输入电压缓慢变化时出现噪声引起的开/关抖动。
使用图 6-1 中所示的电阻分压器,可使用方程式 1 计算导通阈值。

其中
UVLO 导通阈值和关断阈值之间的迟滞由 EN/UVLO 电阻分压器中的上电阻器设置,可通过公式 2 计算。

其中
图 6-1 EN/UVLO 引脚上具有电阻分压器的可编程 UVLO将 NMOSFET 与电阻分压器配合使用,可实现逻辑使能和可编程 UVLO,如图 6-2 所示。EN 逻辑高电平必须大于使能阈值加上 NMOSFET Q1 的 Vth。Q1 还消除了关断模式下从 VIN 通过 UVLO 电阻分压器接地的漏电流。
图 6-2 逻辑使能和可编程 UVLO