ZHCSKW5 February   2020 TPS53820

PRODUCTION DATA.  

  1. 1特性
  2. 2应用
  3. 3说明
    1.     Device Images
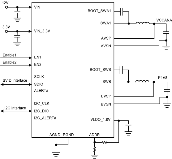
      1. 3.1 简化应用
  4. 4修订历史记录
  5. 5器件和文档支持
    1. 5.1 商标
    2. 5.2 静电放电警告
  6. 6机械、封装和可订购信息
    1. 6.1 Package Option Addendum
      1. 6.1.1 Packaging Information
      2. 6.1.2 Tape and Reel Information

封装选项

机械数据 (封装 | 引脚)
  • RWZ|35
散热焊盘机械数据 (封装 | 引脚)
订购信息

Device Images

简化应用

TPS53820 Simplified_diagram_slusda1.gif