ZHCSLU8A September   2020  – October 2020 TPS51397A

PRODUCTION DATA  

  1. 特性
  2. 应用
  3. 说明
  4. Revision History
  5. Pin Configuration and Functions
  6. Specifications
    1. 6.1 Absolute Maximum Ratings
    2. 6.2 ESD Ratings
    3. 6.3 Recommended Operating Conditions
    4. 6.4 Thermal Information
    5. 6.5 Electrical Characteristics
    6. 6.6 Typical Characteristics
  7. Detailed Description
    1. 7.1 Overview
    2. 7.2 Functional Block Diagram
    3. 7.3 Feature Description
      1. 7.3.1 PWM Operation and DCAP3 Control
      2. 7.3.2 Soft Start
      3. 7.3.3 Large Duty Operation
      4. 7.3.4 Power Good
      5. 7.3.5 Overcurrent Protection and Undervoltage Protection
      6. 7.3.6 Overvoltage Protection
      7. 7.3.7 UVLO Protection
      8. 7.3.8 Output Voltage Discharge
      9. 7.3.9 Thermal Shutdown
    4. 7.4 Device Functional Modes
      1. 7.4.1 Light Load Operation
      2. 7.4.2 Advanced Eco-mode Control
      3. 7.4.3 Out-of-Audio
      4. 7.4.4 Mode Selection
      5. 7.4.5 Standby Operation
  8. Application and Implementation
    1. 8.1 Application Information
    2. 8.2 Typical Application
      1. 8.2.1 Design Requirements
      2. 8.2.2 Detailed Design Procedure
        1. 8.2.2.1 External Component Selection
          1. 8.2.2.1.1 Output Voltage Set Point
          2. 8.2.2.1.2 MODE Selection
          3. 8.2.2.1.3 Inductor Selection
          4. 8.2.2.1.4 Output Capacitor Selection
          5. 8.2.2.1.5 Input Capacitor Selection
      3. 8.2.3 Application Curves
  9. Power Supply Recommendations
  10. 10Layout
    1. 10.1 Layout Guidelines
    2. 10.2 Layout Example
  11. 11Device and Documentation Support
    1. 11.1 Receiving Notification of Documentation Updates
    2. 11.2 支持资源
    3. 11.3 Trademarks
    4. 11.4 静电放电警告
    5. 11.5 术语表
  12. 12Mechanical, Packaging, and Orderable Information

封装选项

机械数据 (封装 | 引脚)
散热焊盘机械数据 (封装 | 引脚)
订购信息

说明

该器件是单片 10A 同步降压转换器,集成了 MOSFET,简单易用且高效,只需极少的外部组件,适合空间受限的电源系统。

TPS51397A 采用了 D-CAP3™ 控制,此控制方式只需内部补偿即可实现快速瞬态响应以及出色的线路和负载调整。ULQ™(超低静态电流)特性则非常有益于在低功耗运行时延长电池寿命。输入电压较低时,大负荷运行可显著改善负载瞬态性能。

可使用 MODE 引脚来设置 Eco-mode™无声™ (OOA) 模式,以实现轻负载运行以及 500kHz 或 800kHz 的开关频率。Eco-mode™ 可在轻负载运行期间维持高效率。OOA 模式可将开关频率保持在可闻频率以上,同时将对效率的影响降至最低。

此器件同时支持内部和外部软启动选项。它具有 1.2ms 的内部固定软启动时间。如果应用需要更长的软启动时间,可将外部 SS 引脚连接至外部电容器。

TPS51397A 集成了电源正常状态指示器并具备输出放电功能。它提供包括 OVP、UVP、OCP、OTP 和 UVLO 在内的全面保护。该器件可采用 20 引脚 3.0mm × 3.0mm HotRod™ 封装,额定结温范围为 –40°C 至 125°C。

器件信息
器件型号封装(1)封装尺寸(标称值)
TPS51397AVQFN (20)3.00mm × 3.00mm
如需了解所有可用封装,请参阅数据表末尾的可订购产品附录。
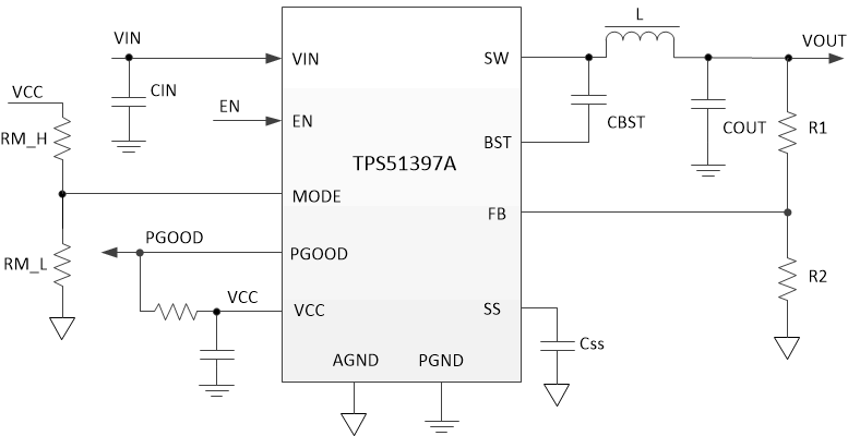
GUID-20200820-CA0I-1KXL-ZFX5-5VDTTW5LJC9C-low.gif简化版原理图
GUID-20200820-CA0I-GDZJ-JBNX-MFQXJ83GHCNL-low.gif效率与输出电流,500kHz,Eco-mode