ZHCSB50K December   2012  – May 2019 TPS50301-HT

PRODUCTION DATA.  

  1. 特性
  2. 应用
  3. 说明
    1.     Device Images
      1.      效率与负载电流间的关系 (VIN = 5 V)
  4. 修订历史记录
  5. 说明 (续)
  6. Pin Configuration and Functions
    1.     Pin Functions
  7. Specifications
    1. 7.1 Absolute Maximum Ratings
    2. 7.2 ESD Ratings
    3. 7.3 Recommended Operating Conditions
    4. 7.4 Thermal Information
    5. 7.5 Electrical Characteristics
    6. 7.6 Dissipation Ratings
    7. 7.7 Typical Characteristics
  8. Detailed Description
    1. 8.1 Overview
    2. 8.2 Functional Block Diagram
    3. 8.3 Feature Description
      1. 8.3.1  VIN and Power VIN Pins (VIN and PVIN)
      2. 8.3.2  PVIN vs Frequency
      3. 8.3.3  Voltage Reference
      4. 8.3.4  Adjusting the Output Voltage
      5. 8.3.5  Maximum Duty Cycle Limit
      6. 8.3.6  PVIN vs Frequency
      7. 8.3.7  Safe Start-Up into Prebiased Outputs
      8. 8.3.8  Error Amplifier
      9. 8.3.9  Slope Compensation
      10. 8.3.10 Enable and Adjust UVLO
      11. 8.3.11 Adjustable Switching Frequency and Synchronization (SYNC)
      12. 8.3.12 Slow Start (SS/TR)
      13. 8.3.13 Power Good (PWRGD)
      14. 8.3.14 Bootstrap Voltage (BOOT) and Low Dropout Operation
      15. 8.3.15 Sequencing (SS/TR)
      16. 8.3.16 Output Overvoltage Protection (OVP)
      17. 8.3.17 Overcurrent Protection
        1. 8.3.17.1 High-Side MOSFET Overcurrent Protection
        2. 8.3.17.2 Low-Side MOSFET Overcurrent Protection
      18. 8.3.18 TPS50301-HT Thermal Shutdown
      19. 8.3.19 Turn-On Behavior
      20. 8.3.20 Small Signal Model for Loop Response
      21. 8.3.21 Simple Small Signal Model for Peak Current Mode Control
      22. 8.3.22 Small Signal Model for Frequency Compensation
    4. 8.4 Device Functional Modes
      1. 8.4.1 Fixed-Frequency PWM Control
      2. 8.4.2 Continuous Current Mode (CCM) Operation
  9. Application and Implementation
    1. 9.1 Application Information
    2. 9.2 Typical Application
      1. 9.2.1 Design Requirements
      2. 9.2.2 Detailed Design Procedure
        1. 9.2.2.1  Custom Design With WEBENCH® Tools
        2. 9.2.2.2  Operating Frequency
        3. 9.2.2.3  Output Inductor Selection
        4. 9.2.2.4  Output Capacitor Selection
        5. 9.2.2.5  Input Capacitor Selection
        6. 9.2.2.6  Slow Start Capacitor Selection
        7. 9.2.2.7  Bootstrap Capacitor Selection
        8. 9.2.2.8  Undervoltage Lockout (UVLO) Set Point
        9. 9.2.2.9  Output Voltage Feedback Resistor Selection
          1. 9.2.2.9.1 Minimum Output Voltage
        10. 9.2.2.10 Compensation Component Selection
      3. 9.2.3 Parallel Operation
      4. 9.2.4 Application Curve
  10. 10Power Supply Recommendations
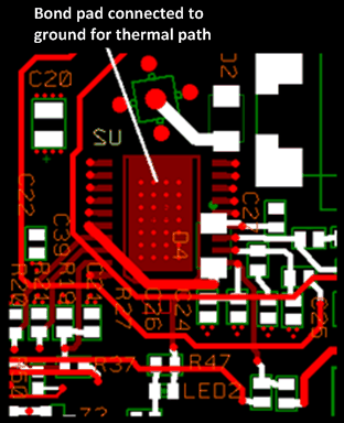
  11. 11Layout
    1. 11.1 Layout Guidelines
    2. 11.2 Layout Example
  12. 12器件和文档支持
    1. 12.1 器件支持
      1. 12.1.1 开发支持
        1. 12.1.1.1 使用 WEBENCH® 工具创建定制设计
    2. 12.2 接收文档更新通知
    3. 12.3 社区资源
    4. 12.4 商标
    5. 12.5 静电放电警告
    6. 12.6 Glossary
  13. 13机械、封装和可订购信息
    1. 13.1 器件命名规则

封装选项

机械数据 (封装 | 引脚)
散热焊盘机械数据 (封装 | 引脚)
订购信息

Layout Example

TPS50301-HT layout_ex_LVSA94.gifFigure 33. PCB Layout Example