SLVSB48C August 2012 – July 2016 TPS43333-Q1
PRODUCTION DATA.
NOTE
Information in the following applications sections is not part of the TI component specification, and TI does not warrant its accuracy or completeness. TI’s customers are responsible for determining suitability of components for their purposes. Customers should validate and test their design implementation to confirm system functionality.
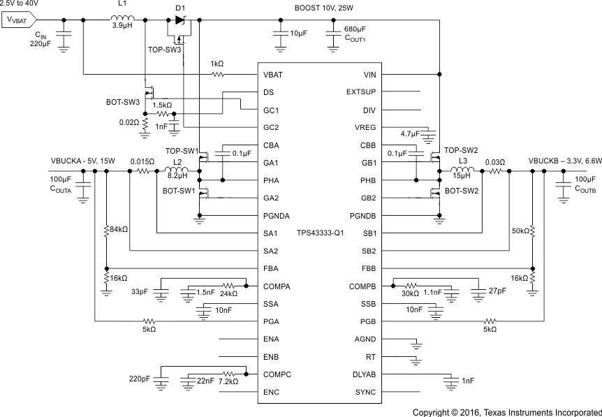
The TPS43333-Q1 is ideally suited as a pre-regulator stage with low Iq requirements and for applications that must survive supply drops due to cranking events. The integrated boost controller allows the devices to operate down to 2 V at the input without seeing a drop on the buck regulator output stages. Below component values and calculations are a good starting point and theoretical representation of the values for use in the application; improving the performance of the device may require further optimization of the derived components.
Table 5 lists the design-goal parameters.
| PARAMETER | VBUCK A | VBUCK B | BOOST |
|---|---|---|---|
| Input voltage | VIN = 6 V to 30 V 12 V (typical) |
VIN = 6 V to 30 V 12 V (typical) |
VBAT = 5 V (cranking pulse input) to 30 V |
| Output voltage, VO | 5 V | 3.3 V | 10 V |
| Maximum output current, IO | 3 A | 2 A | 2.5 A |
| Load step output tolerance, ∆VO | ±0.2 V | ±0.12 V | ±0.5 V |
| Current output load step, ∆IO | 0.1 A to 3 A | 0.1 A to 2 A | 0.1 A to 2.5 A |
| Converter switching frequency, fSW | 400 kHz | 400 kHz | 200 kHz |
The following sections list the design process and component selection for the TPS43333-Q1.
This is a starting point and theoretical representation of the values for use in the application; improving the performance of the device may require further optimization of the derived components.
A boost converter operating in continuous-conduction mode (CCM) has a right-half-plane (RHP) zero in its transfer function. The RHP zero relates inversely to the load current and inductor value and directly to the input voltage. The RHP zero limits the maximum bandwidth achievable for the boost regulator. If the bandwidth is too close to the RHP zero frequency, the regulator may become unstable.
Thus, for high-power systems with low input voltages, choose a low inductor value. A low value increases the amplitude of the ripple currents in the N-channel MOSFET, the inductor, and the capacitors for the boost regulator. Select these components with the ripple-to-RHP zero tradeoff in mind and considering the power dissipation effects in the components due to parasitic series resistance.
A boost converter that operates always in the discontinuous mode does not contain the RHP zero in its transfer function. However, designing for the discontinuous mode demands an even lower inductor value that has high ripple currents. Also, ensure that the regulator never enters the continuous-conduction mode; otherwise, it may become unstable.
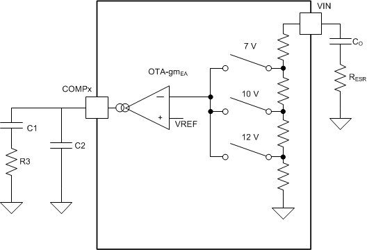
Figure 25. Boost Compensation Components
The maximum input current flows at the minimum input voltage and maximum load in Equation 5. The efficiency for VBAT = 5 V at 2.5 A is 80%, based on the Typical Characteristics.

Hence the values in Equation 6.

Allow input ripple current of 40% of IIN max at VBAT = 5 V as seen in Equation 7.

Choose a lower value of 4 µH in order to ensure a high RHP-zero frequency while making a compromise that expects a high current ripple. This inductor selection also makes the boost converter operate in discontinuous conduction mode, where it is easier to compensate.
The inductor saturation current must be higher than the peak inductor current and some percentage (typically 20% to 30%) higher than the maximum current-limit value set by the external resistive sensing element.
Determine the saturation rating at the minimum input voltage, maximum output current, and maximum core temperature for the application.
Based on an inductor value of 4 µH, the ripple current is approximately 3.1 A.

Based on this peak current value in Equation 8, calculate the external current-sense resistor RSENSE with Equation 9.

Select 20 mΩ, allowing for tolerance.
The filter component values RIFLT and CIFLT for current sense are 1.5 kΩ and 1 nF, respectively, which allows for good noise immunity.

To ensure stability, choose output capacitor CO such that Equation 11.

Select CO = 680 µF.
This capacitor is usually aluminum electrolytic with ESR in the tens of milliohms. ESR in this range is good for loop stability, because it provides a phase boost. The output filter components, L and C, create a double pole (180-degree phase shift) at a frequency fLC and the ESR of the output capacitor RESR creates a zero for the modulator at frequency fESR. These frequencies can be determined by Equation 12 (potentially use parallel configuration of smaller values to achieve this RESR or recalculate with correct value).

This satisfies fLC ≤ 0.1 fRHP.
Potentially use a parallel configuration of smaller values to achieve this RESR or recalculate with the correct value.
Use the following guidelines to set the frequency poles, zeroes, and crossover values for the trade-off between stability and transient response:
fLC < fESR< fC< fRHP Zero
fC < fRHP Zero / 3
fC < fSW / 6
fLC < fC / 3
Assume a bandwidth of fC = 10 kHz in Equation 13.

Because the boost converter is active only during brief events such as a cranking pulse, and the buck converters are high-voltage tolerant, a higher excursion on the boost output may be tolerable in some cases. In such cases, one can choose smaller components for the boost output.
The required loop gain for unity-gain bandwidth (UGB) is Equation 14.

The boost-converter error amplifier (OTA) has a Gm that is proportional to the VBAT voltage. This allows a constant loop response across the input-voltage range and makes it easier to compensate by removing the dependency on VBAT with Equation 15.

The input ripple required is lower than 50 mV in Equation 16.

Therefore, TI recommends 220 µF with 10-mΩ ESR or a parallel configuration of several capacitors to achieve such ESR-levels.
Maximizing efficiency requires a Schottky diode with low forward-conducting voltage VF over temperature and fast switching characteristics. The reverse breakdown voltage should be higher than the maximum input voltage, and the component should have low reverse leakage current. Additionally, the peak forward current should be higher than the peak inductor current. The power dissipation in the Schottky diode is given by Equation 17.


The times tr and tf denote the rising and falling times of the switching node in Equation 18 and relate to the gate-driver strength of the TPS43333-Q1 and gate Miller capacitance of the MOSFET. The first term denotes the conduction losses, which the low on-resistance of the MOSFET minimizes. The second term denotes the transition losses which arise due to the full application of the input voltage across the drain-source of the MOSFET as it turns on or off. Transition losses are higher at high output currents and low input voltages (due to the large input peak current) and when the switching time is low.
NOTE
The on-resistance, rDS(on), has a positive temperature coefficient, which produces the
(TC = d × ΔT) term that signifies the temperature dependence. (Temperature coefficient d is available as a normalized value from MOSFET data sheets and can have an assumed starting value of 0.005 / °C).

tON min is higher than the minimum duty cycle specified (100 ns typical) in Equation 19. Hence, the minimum duty cycle is achievable at this frequency.
Based on the typical characteristics for the VSENSE limit with VIN versus duty cycle, the sense limit is approximately 65 mV (at VIN = 12 V and duty cycle of 5 V / 12 V = 0.416). Allowing for tolerances and ripple currents, choose a VSENSE maximum of 50 mV with Equation 20.

Select 15 mΩ.
As explained in the description of the buck controllers, for optimal slope compensation and loop response, choose the inductor such that Equation 21.

where
Choose a standard value of 8.2 µH. For the buck converter, choose the inductor saturation currents and core to sustain the maximum currents.
At the nominal input voltage of 12 V, this inductor value causes a ripple current of 30% of IO max ≈ 1 A.
Select an output capacitance COUT of 100 µF with low ESR in the range of 10 mΩ, giving ∆VO(Ripple) ≈ 15 mV and a ∆V drop of ≈ 180 mV during a load step, which does not trigger the power-good comparator and is within the required limits.



Use the following guidelines to set frequency poles, zeroes, and crossover values for the tradeoff between stability and transient response.
Figure 26. Buck Compensation Components

where
Use the standard value of R3 = 24 kΩ in Equation 26.

Use the standard value of 1.5 nF in Equation 27.

The resulting bandwidth of buck converter fC is Equation 28.

fC is close to the target bandwidth of 50 kHz.
The resulting zero frequency fZ1 is Equation 29.

fZ1 is close to the fC / 10 guideline of 5 kHz.
The second pole frequency fP2 is Equation 30.

fP2 is close to the fSW / 2 guideline of 200 kHz. Hence, the design satisfies all requirements for a good loop.

Choose the divider current through R1 and R2 to be 50 µA. Then use Equation 32 and Equation 33.


Therefore, R2 = 16 kΩ and R1 = 84 kΩ.
Using the same method as for VBUCKA produces the following parameters and components in Equation 34.

This is higher than the minimum duty cycle specified (100 ns typical) in Equation 35.

∆Iripple current ≈ 0.4 A (approximately 20% of IO max)
Select an output capacitance CO of 100 µF with low ESR in the range of 10 mΩ. This gives ∆VO (ripple) ≈ 7.5 mV and ∆V drop of ≈ 120 mV during a load step.
Assume fC = 50 kHz in Equation 36.

Use the standard value of R3 = 30 kΩ in Equation 37 through Equation 39.



fC is close to the target bandwidth of 50 kHz.
The resulting zero frequency fZ1 is Equation 40.

fZ1 is close to the fC guideline of 5 kHz.
The second pole frequency fP2 is Equation 41.

fP2 is close to the fSW / 2 guideline of 200 kHz.
Hence, the design satisfies all requirements for a good loop.

Choose the divider current through R1 and R2 to be 50 µA in Equation 42. Then use Equation 43 and Equation 44.


Therefore, R2 = 16 kΩ and R1 = 50 kΩ.
An internal supply, which is 5.8 V typical under normal operating conditions, provides the gate-drive supply for these MOSFETs. The output is a totem pole, allowing full-voltage drive of VREG to the gate with peak output current of 1.2 A. The reference for the high-side MOSFET is a floating node at the phase terminal (PHx), and the reference for the low-side MOSFET is the power-ground (PGNDx) terminal. For a particular application, select these MOSFETs with consideration for the following parameters: rDS(on), gate charge Qg, drain-to-source breakdown voltage BVDSS, maximum dc current IDC(max), and thermal resistance for the package.
The times tr and tf denote the rising and falling times of the switching node and have a relationship to the gate-driver strength of the TPS43333-Q1 and to the gate Miller capacitance of the MOSFET. The first term denotes the conduction losses, which are minimimal when the on-resistance of the MOSFET is low. The second term denotes the transition losses, which arise due to the full application of the input voltage across the drain-source of the MOSFET as it turns on or off. Transition losses are lower at low currents and when the switching time is low as seen in Equation 45 and Equation 46.


In addition, during the dead time td when both the MOSFETs are off, the body diode of the low-side MOSFET conducts, increasing the losses. The second term in the preceding equation denotes this. Using external Schottky diodes in parallel with the low-side MOSFETs of the buck converters helps to reduce this loss.
NOTE
rDS(on) has a positive temperature coefficient, and TC term for rDS(on) accounts for that fact. TC = d × ΔT[°C]. The temperature coefficient d is available as a normalized value from MOSFET data sheets and can have an assumed starting value of 0.005 / ºC.
Figure 27. Boost Cranking Pulse Response
Figure 29. Buck Load-Step Response:
Figure 28. Buck Load-Step Response: Figure 30 shows an application with lower output voltage and reduced load on BuckB (2.5 V, 1 A).
Figure 30. Simplified Application Schematic, Example 2
For this design example, use the parameters listed in Table 7 as the input parameters.
| PARAMETER | VBUCK A | VBUCK B | BOOST |
|---|---|---|---|
| Input voltage | VIN = 5 V to 30 V 12 V (typical) |
VIN = 6 V to 30 V 12 V (typical) |
VBAT = 5 V (cranking pulse input) to 30 V |
| Output voltage, VO | 5 V | 2.5 V | 10 V |
| Maximum output current, IO | 3 A | 1 A | 2 A |
| Load-step output tolerance, ∆VO | ±0.2 V | ±0.12 V | ±0.5 V |
| Current output load step, ∆IO | 0.1 A to 3 A | 0.1 A to 1 A | 0.1 A to 2 A |
| Converter switching frequency, fSW | 400 kHz | 400 kHz | 200 kHz |
Table 8 lists the component proposals for this application example.
| NAME | COMPONENT PROPOSAL | VALUE |
|---|---|---|
| L1 | MSS1278T-392NL (Coilcraft) | 3.9 µH |
| L2 | MSS1278T-822ML (Coilcraft) | 8.2 µH |
| L3 | MSS1278T-223ML (Coilcraft) | 22 µH |
| D1 | SK103 (Micro Commercial Components) | |
| TOP_SW3 | IRF7416 (International Rectifier) | |
| TOP_SW1, TOP_SW2 | Si4840DY-T1-E3 (Vishay) | |
| BOT_SW1, BOT_SW2 | Si4840DY-T1-E3 (Vishay) | |
| BOT_SW3 | IRFR3504ZTRPBF (International Rectifier) | |
| COUT1 | EEVFK1V471Q (Panasonic) | 470 µF |
| COUTA | ECASD91A157M010K00 (Murata) | 150 µF |
| COUTB | ECASD40J107M015K00 (Murata) | 100 µF |
| CIN | EEEFK1V331P (Panasonic) | 330 µF |