ZHCSG27 February   2017 TPS3852-Q1

PRODUCTION DATA.  

  1. 特性
  2. 应用
  3. 说明
  4. 修订历史记录
  5. Pin Configuration and Functions
  6. Specifications
    1. 6.1 Absolute Maximum Ratings
    2. 6.2 ESD Ratings
    3. 6.3 Recommended Operating Conditions
    4. 6.4 Thermal Information
    5. 6.5 Electrical Characteristics
    6. 6.6 Timing Requirements
    7. 6.7 Typical Characteristics
  7. Detailed Description
    1. 7.1 Overview
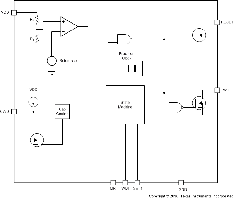
    2. 7.2 Functional Block Diagram
    3. 7.3 Feature Description
      1. 7.3.1 RESET
      2. 7.3.2 Manual Reset (MR)
      3. 7.3.3 Undervoltage Fault Detection
      4. 7.3.4 Watchdog Mode
        1. 7.3.4.1 SET1
        2. 7.3.4.2 Window Watchdog Timer
        3. 7.3.4.3 Watchdog Input (WDI)
        4. 7.3.4.4 CWD
        5. 7.3.4.5 Watchdog Output (WDO)
    4. 7.4 Device Functional Modes
      1. 7.4.1 VDD is Below VPOR (VDD < VPOR)
      2. 7.4.2 Above Power-On-Reset, But Less Than VDD(min) (VPOR ≤ VDD < VDD(min))
      3. 7.4.3 Normal Operation (VDD ≥ VDD(min))
  8. Application and Implementation
    1. 8.1 Application Information
      1. 8.1.1 CWD Functionality
        1. 8.1.1.1 Factory-Programmed Timing Options
        2. 8.1.1.2 Adjustable Capacitor Timing
      2. 8.1.2 Overdrive Voltage
    2. 8.2 Typical Application
      1. 8.2.1 Design Requirements
      2. 8.2.2 Detailed Design Procedure
        1. 8.2.2.1 Monitoring the 3.3-V Rail
        2. 8.2.2.2 Calculating RESET and the WDO Pullup Resistor
        3. 8.2.2.3 Setting the Window Watchdog
        4. 8.2.2.4 Watchdog Disabled During Initialization Period
      3. 8.2.3 Glitch Immunity
      4. 8.2.4 Application Curves
  9. Power Supply Recommendations
  10. 10Layout
    1. 10.1 Layout Guidelines
    2. 10.2 Layout Example
  11. 11器件和文档支持
    1. 11.1 器件支持
      1. 11.1.1 开发支持
        1. 11.1.1.1 评估模块
      2. 11.1.2 器件命名规则
    2. 11.2 接收文档更新通知
    3. 11.3 社区资源
    4. 11.4 商标
    5. 11.5 静电放电警告
    6. 11.6 Glossary
  12. 12机械、封装和可订购信息

封装选项

机械数据 (封装 | 引脚)
散热焊盘机械数据 (封装 | 引脚)
订购信息

Detailed Description

Overview

The TPS3852-Q1 is a high-accuracy voltage supervisor with an integrated window watchdog timer. This device includes a precision undervoltage supervisor with a threshold that achieves 0.8% accuracy over the specified temperature range of –40°C to +125°C. In addition, the TPS3852-Q1 includes accurate hysteresis on the threshold, making the device ideal for use with tight tolerance systems where voltage supervisors must ensure a RESET before the minimum supply tolerance of the microprocessor or system-on-a-chip (SoC) is reached.

Functional Block Diagram

TPS3852-Q1 fbd_sbvs302.gif

NOTE:

R1 + R2 = 4.5 MΩ.

Feature Description

RESET

Connect RESET to VPU through a 1-kΩ to 100-kΩ pullup resistor. RESET remains high (deasserted) when VDD is greater than the negative threshold voltage (VITN). If VDD falls below the negative threshold (VITN), then RESET is asserted, driving the RESET pin to low impedance. When VDD rises above VITN + VHYST, a delay circuit is enabled that holds RESET low for a specified reset delay period (tRST). When the reset delay has elapsed, the RESET pin goes to a high-impedance state and uses a pullup resistor to hold RESET high. The pullup resistor must be connected to the desired voltage rail to allow other devices to be connected at the correct interface voltage. To ensure proper voltage levels, give some consideration when choosing the pullup resistor values. The pullup resistor value is determined by output logic low voltage (VOL), leakage current (ID), and the current through the RESET pin IRESET.

Manual Reset (MR)

The manual reset (MR) input allows a processor or other logic circuits to initiate a reset. A logic low on MR causes RESET to assert. After MR returns to a logic high and VDD is above VITN + VHYST, RESET is deasserted after the reset delay time (tRST). If MR is not controlled externally, then MR can either be connected to VDD or left floating because the MR pin is internally pulled up. When MR is asserted, the watchdog is disabled and all signals input to WDI are ignored.

Undervoltage Fault Detection

The TPS3852-Q1 features undervoltage detection for common rails between 1.8 V and 5 V. The voltage is monitored on the input rail of the device. If VDD drops below VITN, then RESET is asserted (driven low). When VDD is above VITN + VHYST, RESET deasserts after tRST, as shown in Figure 16. The internal comparator has built-in hysteresis that provides some noise immunity and ensures stable operation. Although not required in most cases, for noisy applications, good analog design practice is to place a 1-nF to 100-nF bypass capacitor close to the VDD pin to reduce sensitivity to transient voltages on the monitored signal.

TPS3852-Q1 undervoltage_comp_bvs302.gif Figure 16. Undervoltage Detection

Watchdog Mode

This section provides information for the watchdog mode of operation.

SET1

The SET1 pin can enable and disable the watchdog timer. If SET1 is set to GND, the watchdog timer is disabled and WDI is ignored. When the watchdog is disabled, WDO is in a high-impedance state. If the watchdog timer is disabled, drive the WDI pin to either GND or VDD to ensure that there is no increase in IDD. When SET1 is logic high, the watchdog operates normally. The SET1 pin can be changed dynamically; however, if the watchdog is going from disabled to enabled there is a setup time tWD-setup where the watchdog does not respond to changes on WDI, as shown in Figure 17.

TPS3852-Q1 ChangingSetPins_DisableToEnable_BVS.gif Figure 17. Enabling and Disabling the Watchdog

Window Watchdog Timer

This section provides information for the window watchdog mode of operation. A window watchdog is typically employed in safety-critical applications where a traditional watchdog timer is inadequate. In a traditional watchdog there is a maximum time in which a pulse must be issued to prevent the reset from occurring. In a window watchdog, the pulse must be issued between a maximum lower window time (tWDL(max)) and the minimum upper window time (tWDU(min)) set by the CWD pin.

Watchdog Input (WDI)

WDI is the watchdog timer input that controls the WDO output. The WDI input is triggered by the falling edge of the input signal. For the first pulse, the watchdog acts as a traditional watchdog timer; thus, the first pulse must be issued before tWDU(min). After the first pulse, to ensure proper functionality of the watchdog timer, always issue the WDI pulse within the window of tWDL(max) and tWDU(min). If the pulse is issued in this region, then WDO remains unasserted. Otherwise the device asserts WDO, putting the WDO pin into a low-impedance state.

The watchdog input (WDI) is a digital pin. In order to ensure there is no increase in IDD, drive the WDI pin to either VDD or GND at all times. Putting the pin to an intermediate voltage can cause an increase in supply current (IDD) because of the architecture of the digital logic gates. When RESET is asserted, the watchdog is disabled and all signals input to WDI are ignored. When RESET is no longer asserted, the device resumes normal operation and no longer ignores the signal on WDI. If the watchdog is disabled, drive the WDI pin to either VDD or GND.

CWD

The CWD pin provides the functionality of both high-precision, factory-programmed window watchdog timing options and user-programmable window watchdog timing. The CWD pin can be either pulled up to VDD through a resistor, have an external capacitor to ground, or be left floating. Every time that the device issues a reset event and the supply voltage is above VITN, the device tries to determine which of these three options is connected to the pin. There is an internal state machine that the device goes through to determine which option is connected to the CWD pin. The state machine can take up to 381 μs to determine if the CWD pin is left floating, pulled-up through a resistor, or connected to a capacitor.

If the CWD pin is being pulled up to VDD using a pullup resistor, then use a 10-kΩ resistor.

Watchdog Output (WDO)

The TPS3852-Q1 features a window watchdog with an independent watchdog output (WDO). The independent watchdog output gives the flexibility to flag when there is a fault in the watchdog timing without performing an entire system reset. For legacy applications, WDO can be tied to RESET. When the RESET output is not asserted, the WDO signal maintains normal operation. However, when the RESET signal is asserted, the WDO pin goes to a high-impedance state. This is due to using the standard RESET timing options when a fault occurs on WDO. When RESET is unasserted, the window watchdog timer resumes normal operation.

Device Functional Modes

Table 1 summarises the functional modes of the TPS3852-Q1.

Table 1. Device Functional Modes

VDD WDI WDO RESET
VDD < VPOR Undefined
VPOR ≤ VDD < VDD(min) Ignored High Low
VDD(min) ≤ VDD ≤ VITN + VHYST(1) Ignored High Low
VDD > VITN(2) tWDL(max) < tPULSE < tWDU(min)(3) High High
tPULSE > tWDU(min)(3) Low High
tPULSE < tWDL(max)(3) Low High
Only valid before VDD goes above VITN + VHYST.
Only valid after VDD goes above VITN + VHYST.
Where tPULSE is the time between the falling edges on WDI.

VDD is Below VPOR (VDD < VPOR)

When VDD is less than VPOR, RESET is undefined and can be either high or low. The state of RESET largely depends on the load that the RESET pin is experiencing.

Above Power-On-Reset, But Less Than VDD(min) (VPOR ≤ VDD < VDD(min))

When the voltage on VDD is less than VDD(min) and greater than or equal to VPOR, the RESET signal is asserted (logic low). When RESET is asserted, the watchdog output WDO is in a high-impedance state regardless of the WDI signal that is input to the device.

Normal Operation (VDD ≥ VDD(min))

When VDD is greater than or equal to VDD(min), the RESET signal is determined by VDD. When RESET is asserted, WDO goes to a high-impedance state. WDO is then pulled high through the pullup resistor.