ZHCSDS9 April   2015 TPS3779 , TPS3780

PRODUCTION DATA.  

  1. 特性
  2. 应用
  3. 说明
  4. 修订历史记录
  5. Device Comparison Table
  6. Pin Configuration and Functions
  7. Specifications
    1. 7.1 Absolute Maximum Ratings
    2. 7.2 ESD Ratings
    3. 7.3 Recommended Operating Conditions
    4. 7.4 Thermal Information
    5. 7.5 Electrical Characteristics
    6. 7.6 Timing Requirements
    7. 7.7 Typical Characteristics
  8. Detailed Description
    1. 8.1 Overview
    2. 8.2 Functional Block Diagrams
    3. 8.3 Feature Description
      1. 8.3.1 Inputs (SENSE1, SENSE2)
      2. 8.3.2 Outputs (OUT1, OUT2)
    4. 8.4 Device Functional Modes
      1. 8.4.1 Normal Operation (VDD ≥ VDD(min))
      2. 8.4.2 Power-On Reset (VDD < V(POR))
  9. Application and Implementation
    1. 9.1 Application Information
      1. 9.1.1 Threshold Overdrive
      2. 9.1.2 Sense Resistor Divider
    2. 9.2 Typical Applications
    3. 9.3 Monitoring Two Separate Rails
      1. 9.3.1 Design Requirements
      2. 9.3.2 Detailed Design Procedure
      3. 9.3.3 Application Curve
    4. 9.4 Early Warning Detection
      1. 9.4.1 Design Requirements
      2. 9.4.2 Detailed Design Procedure
      3. 9.4.3 Application Curve
  10. 10Power-Supply Recommendations
  11. 11Layout
    1. 11.1 Layout Guidelines
    2. 11.2 Layout Example
  12. 12器件和文档支持
    1. 12.1 器件支持
      1. 12.1.1 开发支持
        1. 12.1.1.1 评估模块
        2. 12.1.1.2 Spice 模型
      2. 12.1.2 器件命名规则
    2. 12.2 文档支持
      1. 12.2.1 相关文档
        1. 12.2.1.1 相关文档 
    3. 12.3 相关链接
    4. 12.4 商标
    5. 12.5 静电放电警告
    6. 12.6 术语表
  13. 13机械、封装和可订购信息

封装选项

机械数据 (封装 | 引脚)
散热焊盘机械数据 (封装 | 引脚)
订购信息

8 Detailed Description

8.1 Overview

The TPS3779 and TPS3780 are a family of small, low quiescent current (IDD), dual-channel voltage detectors. These devices have high-accuracy, rising and falling input thresholds, and assert the output as shown in Table 1. The output (OUTx pin) goes low when the SENSEx pin is less than VIT– and goes high when the pin is greater than VIT+. The TPS3779 and TPS3780 offer multiple hysteresis options from 0.5% to 10% for use in a wide variety of applications. These devices have two independent voltage detection channels that can be used in systems where multiple voltage rails are required to be monitored, or where one channel can be used as an early warning signal and the other channel used as the system reset signal.

Table 1. TPS3779, TPS3780 Truth Table

CONDITIONS OUTPUT
SENSE1 < VIT– OUT1 = low
SENSE2 < VIT– OUT2 = low
SENSE1 > VIT+ OUT1 = high
SENSE2 > VIT+ OUT2 = high

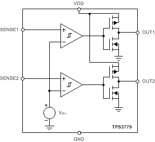
8.2 Functional Block Diagrams

TPS3779 TPS3780 tps3779_fbd_sbvs250.gifFigure 20. TPS3779 Block Diagram
TPS3779 TPS3780 tps3780_fbd_sbvs250.gifFigure 21. TPS3780 Block Diagram

8.3 Feature Description

8.3.1 Inputs (SENSE1, SENSE2)

The TPS3779 and TPS3780 have two comparators for voltage detection. Each comparator has one external input; the other input is connected to the internal reference. The comparator rising threshold is designed and trimmed to be equal to VIT+ and the falling threshold is trimmed to be equal to VIT–. The built-in falling hysteresis options make the devices immune to supply rail noise and ensure stable operation.

The comparator inputs can swing from ground to 6.5 V, regardless of the device supply voltage used. Although not required in most cases, for extremely noisy applications, good analog design practice is to place a 1-nF to 10-nF bypass capacitor at the comparator input in order to reduce sensitivity to transients and layout parasitic.

For each SENSE input, the corresponding output (OUTx) is driven to logic low when the input voltage drops below VIT–. When the voltage exceeds VIT+, the output (OUTx) is driven high; see Figure 1.

8.3.2 Outputs (OUT1, OUT2)

In a typical device application, the outputs are connected to a reset or enable input of another device, such as a digital signal processor (DSP), central processing unit (CPU), field-programmable gate array (FPGA), or application-specific integrated circuit (ASIC); or the outputs are connected to the enable input of a voltage regulator, such as a dc-dc or low-dropout (LDO) regulator.

The TPS3779 provides two push-pull outputs. The logic high level of the outputs is determined by the VDD pin voltage. With this configuration pull-up resistors are not required, thus saving board space. However, all interface logic levels must be examined. All OUT connections must be compatible with the VDD pin logic level.

The TPS3780 provides two open-drain outputs (OUT1 and OUT2); pull-up resistors must be used to hold these lines high when the output goes to a high-impedance condition (not asserted). By connecting pull-up resistors to the proper voltage rails, the outputs can be connected to other devices at correct interface voltage levels. The outputs can be pulled up to 6.5 V, independent of the device supply voltage. To ensure proper voltage levels, make sure to choose the correct pull-up resistor values. The pull-up resistor value is determined by VOL, the sink current capability, and the output leakage current (Ilkg(OD)). These values are specified in the Electrical Characteristics table. By using wired-AND logic, OUT1 and OUT2 can be combined into one logic signal. The Inputs (SENSE1, SENSE2) section describes how the outputs are asserted or deasserted. See Figure 1 for a description of the relationship between threshold voltages and the respective output.

8.4 Device Functional Modes

8.4.1 Normal Operation (VDD ≥ VDD(min))

When the voltage on VDD is greater than VDD(min) for tSD, the output signals react to the present state of the corresponding SENSE pins.

8.4.2 Power-On Reset (VDD < V(POR))

When the voltage on VDD is lower than the required voltage to internally pull the logic low output to GND (V(POR)), both outputs are undefined and are not to be relied upon for proper system function.