ZHCSMB1H August   1999  – March 2025

PRODUCTION DATA  

  1.   1
  2. 特性
  3. 应用
  4. 说明
  5. 器件比较
  6. 引脚配置和功能
  7. 规格
    1. 6.1 绝对最大额定值
    2. 6.2 的 ESD 等级
    3. 6.3 建议运行条件
    4. 6.4 热性能信息
    5. 6.5 电气特性
    6. 6.6 时序要求
    7. 6.7 开关特性
    8. 6.8 时序图
    9. 6.9 典型特性
  8. 详细说明
    1. 7.1 概述
    2. 7.2 功能方框图
    3. 7.3 特性说明
      1. 7.3.1 手动复位 (MR)
      2. 7.3.2 高电平有效或低电平有效输出
      3. 7.3.3 推挽或开漏输出
      4. 7.3.4 看门狗计时器 (WDI)
    4. 7.4 器件功能模式
  9. 器件和文档支持
    1. 8.1 器件和文档支持
    2. 8.2 接收文档更新通知
    3. 8.3 支持资源
    4. 8.4 商标
    5. 8.5 静电放电警告
    6. 8.6 术语表
  10. 修订历史记录
  11. 10机械、封装和可订购信息

封装选项

请参考 PDF 数据表获取器件具体的封装图。

机械数据 (封装 | 引脚)
  • DBV|5
散热焊盘机械数据 (封装 | 引脚)
订购信息

说明

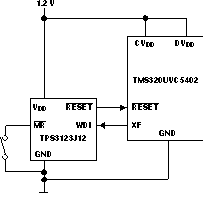
TPS312x 系列监控电路主要为 DSP 及基于处理器的系统提供低至 1.2V 电压轨的电压监测和计时监控功能。该系列中的所有器件都能监测电源轨,并在电源轨低于阈值电压目标 (VIT-) 时将 RESET 输出置为有效。为了尽可能减少外部元件,阈值电压被编程到器件中。内置迟滞可防止误触发。RESET 输出对于低于 0.9V 的电源电压 (VDD) 无效。TPS312x 系列包含具有高电平有效输出(在故障期间用作禁用)的器件和具有低电平有效输出的器件,适用于大多数以高电平输出表示系统正常运行的系统。

TPS3123/3124/3128 还包括看门狗计时器功能,用于监测来自处理器的及时数字脉冲,并在预期脉冲因潜在软件冻结或挂起而未按时到达时发出警报。这种集成的电源轨监测和看门狗计时器功能对于常开型系统(如工厂自动化和通信基础设施)非常有用。

此外,TPS3123/5/6/8 器件集成了手动复位输入 MR,可强制由与电压轨无关的事件触发 RESET,从而监测由看门狗计时器监测的脉冲。MR 处的低电平会使 RESET 变为有效状态。TPS3124 器件没有输入 MR,但具有与 TPS3125 和 TPS3126 器件相同的高电平输出 RESET 功能。

该系列中的所有器件均采用 5 引脚 SOT23-5 封装,工作温度范围为 -40°C 至 +85°C。

器件型号 封装 (1) 本体尺寸(标称值)(2)
TPS3123 SOT-23 (5) 2.90mm × 1.60mm
如需了解所有可用封装,请参阅数据表末尾的可订购产品附录。
封装尺寸(长 × 宽)为标称值,并包括引脚(如适用)。
TPS3123-xx TPS3124-xx TPS3125-xx TPS3126-xx TPS3128-xx 典型低压 DSP 应用典型低压 DSP 应用