ZHCSCQ0 August   2014 TPS25921A , TPS25921L

PRODUCTION DATA.  

  1. 特性
  2. 应用范围
  3. 说明
  4. 应用电路原理图
  5. 修订历史记录
  6. Pin Configuration and Functions
  7. Specifications
    1. 7.1 Absolute Maximum Ratings
    2. 7.2 Handling Ratings
    3. 7.3 Recommended Operating Conditions
    4. 7.4 Thermal Characteristics
    5. 7.5 Electrical Characteristics
    6. 7.6 Timing Requirements
    7. 7.7 Typical Characteristics
  8. Parametric Measurement Information
  9. Detailed Description
    1. 9.1 Overview
    2. 9.2 Functional Block Diagram
    3. 9.3 Feature Description
      1. 9.3.1 Enable and Adjusting Undervoltage Lockout (UVLO)
      2. 9.3.2 Overvoltage Protection (OVP)
      3. 9.3.3 Hot Plug-in and In-Rush Current Control
      4. 9.3.4 Overload and Short Circuit Protection :
        1. 9.3.4.1 Overload Protection
        2. 9.3.4.2 Short Circuit Protection
        3. 9.3.4.3 Start-Up with Short on Output
        4. 9.3.4.4 Constant Current Limit Behavior during Overcurrent Faults
      5. 9.3.5 FAULT Response
      6. 9.3.6 IN, OUT and GND Pins
      7. 9.3.7 Thermal Shutdown:
    4. 9.4 Device Functional Modes
      1. 9.4.1 Shutdown Control
      2. 9.4.2 Operational Overview of Device Functions
  10. 10Applications and Implementation
    1. 10.1 Application Information
    2. 10.2 Typical Application
      1. 10.2.1 Precision Current Limiting and Protection for White Goods
        1. 10.2.1.1 Design Requirements
        2. 10.2.1.2 Detailed Design Procedure
          1. 10.2.1.2.1 Step by Step Design Procedure
          2. 10.2.1.2.2 Programming the Current-Limit Threshold: R(ILIM) Selection
          3. 10.2.1.2.3 Undervoltage Lockout and Overvoltage Set Point
          4. 10.2.1.2.4 Setting Output Voltage Ramp time (tSS)
            1. 10.2.1.2.4.1 Case1: Start-up Without Load: Only Output Capacitance C(OUT) Draws Current During Start-up
            2. 10.2.1.2.4.2 Case 2: Start-up With Load: Output Capacitance C(OUT) and Load Draws Current During Start-up
          5. 10.2.1.2.5 Support Component Selections - R4 and CIN
        3. 10.2.1.3 Application Curves
  11. 11System Examples
    1. 11.1 Protection and Current Limiting for Primary-Side Regulated Power Supplies
    2. 11.2 Precision Current Limiting in Intrinsic Safety Applications
    3. 11.3 Smart Load Switch
  12. 12Power Supply Recommendations
    1. 12.1 Transient Protection
    2. 12.2 Output Short-Circuit Measurements
  13. 13Layout
    1. 13.1 Layout Guidelines
    2. 13.2 Layout Example
  14. 14器件和文档支持
    1. 14.1 相关链接
    2. 14.2 Trademarks
    3. 14.3 Electrostatic Discharge Caution
    4. 14.4 术语表
  15. 15机械封装和可订购信息

封装选项

机械数据 (封装 | 引脚)
散热焊盘机械数据 (封装 | 引脚)
订购信息

11 System Examples

The TPS25921 provides a simple solution for current limiting, inrush current control and supervision of power rails for wide range of applications operating at 4.5 V to 18 V and delivering up to 1.5 A.

11.1 Protection and Current Limiting for Primary-Side Regulated Power Supplies

Primary side regulated power supplies and adapters are dominant today in many of the applications such as Smart-phones, Portable hand-held devices, White Goods, Set-Top-Box and Gaming consoles. These supplies provide efficient, low cost and low component count solutions for power needs ranging from 5W to 30W. But, these come with drawbacks of

  • No secondary side protection for immediate termination of critical faults such as short circuit and over voltage
  • Do not provide precise current limiting for overload transients
  • Have poor output voltage regulation for sudden change in AC input voltages - triggering output overvoltage condition

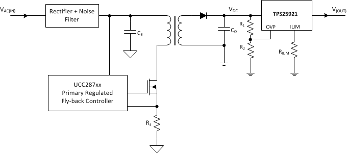
Many of the above applications require precise output current limiting and secondary side protection, driving the need for current sensing in the secondary side. This needs additional circuit implementation using precision operational amplifiers. This increases the complexity of the solution and also results in sensing losses The TPS25921 with its integrated low-ohmic N-channel FET provides a simple and efficient solution. Figure 47 shows the typical implementation using TPS25921.

Current_Limiting_Protection_slvsce1.gifFigure 47. Current Limiting and Protection for AC-DC Power Supplies

During short circuit conditions, the internal fast comparator of TPS25921 turns OFF the internal FET in less than 3 µs (typical) as soon as current exceeds I(FASTRIP), set by the current limit R(ILIM) resistor. The OVP comparator with 3% precision helps in quick isolation of the load from the input when inputs exceeds the set V(OVPR)

Figure 42 and Figure 38 shows short circuit and overvoltage response waveforms of implementation using TPS25921. In addition to above, the TPS25921 provides inrush current limit when output is hot-plugged into any of the system loads.

11.2 Precision Current Limiting in Intrinsic Safety Applications

Intrinsic safety (IS) is becoming prominent need for safe operation of electrical and electronic equipment in hazardous areas. Intrinsic safety requires that equipment is designed such that the total amount of energy available in the apparatus is simply not enough to ignite an explosive atmosphere. The energy can be electrical, in the form of a spark, or thermal, in the form of a hot surface.

This calls for precise current limiting and precision shutdown of the circuit for over voltage conditions ensuring that set voltage and current limits are not exceeded for wide operating temperature range and variable environmental conditions. Applications such as Gas Analyzers, Medical equipment (such as electrocardiographs), Portal Industrial Equipment, Cabled Power distribution systems and hand-held motor operated tools need to meet these critical safety standards.

The TPS25921 device can be used as simple protection solution for each of the internal rails. Figure 48 shows the typical implementation using TPS25921.

Precision_current_Limit_slvsce1.gifFigure 48. Precision current Limit and Protection of Internal Rails

11.3 Smart Load Switch

A smart load switch is a series FET used for switching of the load (resistive or inductive). It also provides protection during fault conditions. Typical discrete implementation is shown in Figure 49. Discrete solutions have higher component count and require complex circuitry to implement each of the protection fault needs.

TPS25921 can be used as a smart power switch for applications ranging from 4.5 V to 18 V. TPS25921 provides programmable soft start, programmable current limits, over-temperature protection, a fault flag, and under-voltage lockout.

smart_load_switch_slvsce1.gifFigure 49. Smart Load Switch Implementation

Figure 49 shows typical implementation and usage as load switch. This configuration can be used for driving a solenoid and FAN control. It is recommended to use a freewheeling diode across the load when load is highly inductive.

Figure 50 shows load switching waveforms using TPS25921 for 12 V Bus

S01_Smart Load Switch_100Hz_Operation.pngFigure 50. Smart Load Switch (100 Hz Operation)