ZHCSA47E July   2012  – January 2018 TPS23751 , TPS23752

PRODUCTION DATA.  

  1. 特性
  2. 应用
  3. 说明
    1.     Device Images
      1. 3.1 典型应用电路
  4. 修订历史记录
  5. Pin Configuration and Functions
    1.     Pin Functions
  6. Specifications
    1. 6.1 Absolute Maximum Ratings
    2. 6.2 ESD Ratings
    3. 6.3 ESD Ratings: Surge
    4. 6.4 Recommended Operating Conditions
    5. 6.5 Thermal Information
    6. 6.6 Electric Characteristics - Controller Section
    7. 6.7 Electrical Characteristics - Sleep Mode (TPS23752 Only)
    8. 6.8 Electrical Characteristics - PoE Interface Section
    9. 6.9 Typical Characteristics
  7. Detailed Description
    1. 7.1 Overview
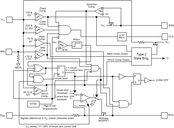
    2. 7.2 Functional Block Diagrams
    3. 7.3 Feature Description
      1. 7.3.1 Pin Description
    4. 7.4 Device Functional Modes
      1. 7.4.1 PoE Overview
        1. 7.4.1.1 Threshold Voltages
        2. 7.4.1.2 PoE Startup Sequence
        3. 7.4.1.3 Detection
        4. 7.4.1.4 Hardware Classification
        5. 7.4.1.5 Inrush and Startup
        6. 7.4.1.6 Maintain Power Signature
        7. 7.4.1.7 Startup and Converter Operation
        8. 7.4.1.8 PD Hotswap Operation
      2. 7.4.2 Sleep Mode Operation (TPS23752 only)
        1. 7.4.2.1  Converter Controller Features
        2. 7.4.2.2  PWM and VFO Operation; CTL, SRT, and SRD Pin Relationships to Output Load Current
        3. 7.4.2.3  Bootstrap Topology
        4. 7.4.2.4  Current Slope Compensation and Current Limit
        5. 7.4.2.5  RT
        6. 7.4.2.6  T2P, Startup and Power Management
        7. 7.4.2.7  Thermal Shutdown
        8. 7.4.2.8  Adapter ORing
        9. 7.4.2.9  Using DEN to Disable PoE
        10. 7.4.2.10 ORing Challenges
  8. Application and Implementation
    1. 8.1 Application Information
    2. 8.2 Typical Application
      1. 8.2.1 Design Requirements
      2. 8.2.2 Detailed Design Procedure
        1. 8.2.2.1  Input Bridges and Schottky Diodes
        2. 8.2.2.2  Protection, D1
        3. 8.2.2.3  Capacitor, C1
        4. 8.2.2.4  Detection Resistor, RDEN
        5. 8.2.2.5  Classification Resistor, RCLS
        6. 8.2.2.6  APD Pin Divider Network, RAPD1, RAPD2
        7. 8.2.2.7  Setting the PWM-VFO Threshold using the SRT pin
        8. 8.2.2.8  Setting Frequency (RT)
        9. 8.2.2.9  Current Slope Compensation
        10. 8.2.2.10 Voltage Feed-Forward Compensation
        11. 8.2.2.11 Estimating Bias Supply Requirements and Cvc
        12. 8.2.2.12 Switching Transformer Considerations and RVC
        13. 8.2.2.13 T2P Pin Interface
        14. 8.2.2.14 Softstart
        15. 8.2.2.15 Special Switching MOSFET Considerations
        16. 8.2.2.16 ESD
        17. 8.2.2.17 Thermal Considerations and OTSD
      3. 8.2.3 Application Curves
  9. Power Supply Recommendations
  10. 10Layout
    1. 10.1 Layout Guidelines
    2. 10.2 Layout Example
  11. 11器件和文档支持
    1. 11.1 文档支持
      1. 11.1.1 相关文档
      2. 11.1.2 相关链接
    2. 11.2 社区资源
    3. 11.3 商标
    4. 11.4 静电放电警告
    5. 11.5 Glossary
  12. 12机械、封装和可订购信息

封装选项

机械数据 (封装 | 引脚)
散热焊盘机械数据 (封装 | 引脚)
订购信息

Functional Block Diagrams

TPS23751 TPS23752 FBD_DC-DC_CTL_SLVSB97.gifFigure 19. DC-DC ControllerTPS23751 TPS23752 FBD_PoE_SLVSB97.gifFigure 20. PoETPS23751 TPS23752 FBD_Sleep_Mode_SLVSB97.gifFigure 21. Sleep Mode Functionality (TPS23752 Only)