ZHCSG96A May   2017  – May 2019 TMP116

PRODUCTION DATA.  

  1. 特性
  2. 应用
  3. 说明
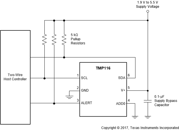
    1.     Device Images
      1.      简化电路原理图
      2.      温度精度
  4. 修订历史记录
  5. Pin Configuration and Functions
    1.     Pin Functions
  6. Specifications
    1. 6.1 Absolute Maximum Ratings
    2. 6.2 ESD Ratings
    3. 6.3 Recommended Operating Conditions
    4. 6.4 Thermal Information
    5. 6.5 Electrical Characteristics
    6. 6.6 Two-Wire Interface Timing
    7. 6.7 Typical Characteristics
  7. Detailed Description
    1. 7.1 Overview
    2. 7.2 Functional Block Diagrams
    3. 7.3 Feature Description
      1. 7.3.1 Power Up
      2. 7.3.2 Temperature Result and Limits
    4. 7.4 Device Functional Modes
      1. 7.4.1 Temperature Conversions
        1. 7.4.1.1 Conversion Cycle
        2. 7.4.1.2 Averaging
        3. 7.4.1.3 Continuous Conversion Mode (CC)
        4. 7.4.1.4 Shutdown Mode (SD)
        5. 7.4.1.5 One-Shot Mode (OS)
      2. 7.4.2 Therm and Alert Modes
        1. 7.4.2.1 Alert Mode
        2. 7.4.2.2 Therm Mode
    5. 7.5 Programming
      1. 7.5.1 EEPROM Programming
        1. 7.5.1.1 EEPROM Overview
        2. 7.5.1.2 Programming the EEPROM
      2. 7.5.2 Pointer Register
      3. 7.5.3 I2C and SMBus Interface
        1. 7.5.3.1 Serial Interface
          1. 7.5.3.1.1 Bus Overview
          2. 7.5.3.1.2 Serial Bus Address
          3. 7.5.3.1.3 Writing and Reading Operation
          4. 7.5.3.1.4 Slave Mode Operations
            1. 7.5.3.1.4.1 Slave Receiver Mode
            2. 7.5.3.1.4.2 Slave Transmitter Mode
          5. 7.5.3.1.5 SMBus Alert Function
          6. 7.5.3.1.6 General-Call Reset Function
          7. 7.5.3.1.7 Timeout Function
          8. 7.5.3.1.8 Timing Diagrams
    6. 7.6 Registers Map
      1. 7.6.1 Register Descriptions
        1. 7.6.1.1  Temperature Register (address = 00h) [default reset = 8000h]
          1. Table 5. Temperature Register Field Descriptions
        2. 7.6.1.2  Configuration Register (address = 01h) [Factory default reset = 0220h]
          1. Table 6. Configuration Register Field Descriptions
        3. 7.6.1.3  High Limit Register (address = 02h) [Factory default reset = 6000h]
          1. Table 8. High Limit Register Field Descriptions
        4. 7.6.1.4  Low Limit Register (address = 03h) [Factory default reset = 8000h]
          1. Table 9. Low Limit Register Field Descriptions
        5. 7.6.1.5  EEPROM Unlock Register (address = 04h) [reset = 0000h]
          1. Table 10. EEPROM Unlock Register Field Descriptions
        6. 7.6.1.6  EEPROM1 Register (address = 05h) [reset = XXXXh]
          1. Table 11. EEPROM1 Register Field Descriptions
        7. 7.6.1.7  EEPROM2 Register (address = 06h) [reset = XXXXh]
          1. Table 12. EEPROM2 Register Field Descriptions
        8. 7.6.1.8  EEPROM3 Register (address = 07h) [reset = 0000h]
          1. Table 13. EEPROM3 Register Field Descriptions
        9. 7.6.1.9  EEPROM4 Register (address = 08h) [reset = XXXXh]
          1. Table 14. EEPROM4 Register Field Descriptions
        10. 7.6.1.10 Device ID Register (address = 0Fh) [reset = 1116h]
          1. Table 15. Device ID Register Field Descriptions
  8. Application and Implementation
    1. 8.1 Application Information
      1. 8.1.1 Typical Application
        1. 8.1.1.1 Design Requirements
        2. 8.1.1.2 Detailed Design Procedure
          1. 8.1.1.2.1 Noise and Averaging
          2. 8.1.1.2.2 Self-Heating Effect (SHE)
          3. 8.1.1.2.3 Synchronized Temperature Measurements
  9. Power Supply Recommendations
  10. 10Layout
    1. 10.1 Layout Guidelines
    2. 10.2 Layout Example
  11. 11器件和文档支持
    1. 11.1 文档支持
      1. 11.1.1 相关文档
    2. 11.2 接收文档更新通知
    3. 11.3 社区资源
    4. 11.4 商标
    5. 11.5 静电放电警告
    6. 11.6 Glossary
  12. 12机械、封装和可订购信息

封装选项

机械数据 (封装 | 引脚)
散热焊盘机械数据 (封装 | 引脚)
订购信息

Device Images

简化电路原理图

TMP116 TMP116N app_diagram_sbos740.gif

温度精度

TMP116 TMP116N D024_SBOS740.gif