ZHCSVG6B March   2024  – August 2024 TMAG5213

PRODUCTION DATA  

  1.   1
  2. 特性
  3. 应用
  4. 说明
  5. 器件比较
  6. 引脚配置和功能
  7. 规格
    1. 6.1 绝对最大额定值
    2. 6.2 ESD 等级
    3. 6.3 建议运行条件
    4. 6.4 热性能信息
    5. 6.5 电气特性
    6. 6.6 开关特性
    7. 6.7 磁特性
    8. 6.8 典型特性
  8. 详细说明
    1. 7.1 概述
    2. 7.2 功能方框图
    3. 7.3 特性说明
      1. 7.3.1 场方向定义
      2. 7.3.2 器件输出
      3. 7.3.3 上电时间
      4. 7.3.4 输出级
      5. 7.3.5 保护电路
        1. 7.3.5.1 过流保护 (OCP)
    4. 7.4 器件功能模式
  9. 应用和实施
    1. 8.1 应用信息
    2. 8.2 典型应用
      1. 8.2.1 标准电路
        1. 8.2.1.1 设计要求
        2. 8.2.1.2 详细设计过程
          1. 8.2.1.2.1 配置示例
        3. 8.2.1.3 应用曲线
    3. 8.3 电源相关建议
    4. 8.4 布局
      1. 8.4.1 布局指南
      2. 8.4.2 布局示例
  10. 器件和文档支持
    1. 9.1 器件支持
      1. 9.1.1 器件命名规则
      2. 9.1.2 器件标识
    2. 9.2 接收文档更新通知
    3. 9.3 支持资源
    4. 9.4 商标
    5. 9.5 静电放电警告
    6. 9.6 术语表
  11. 10修订历史记录
  12. 11机械、封装和可订购信息

封装选项

机械数据 (封装 | 引脚)
散热焊盘机械数据 (封装 | 引脚)
订购信息

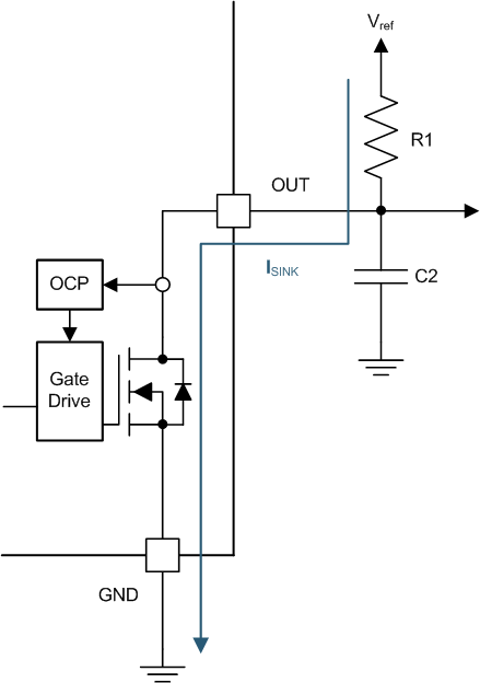
输出级

图 7-8 展示了 TMAG5213 开漏 NMOS 输出结构,其额定灌电流高达 30mA。为确保正常运行,请使用方程式 1 来计算上拉电阻器 R1 的阻值。

方程式 1. V r e f   m a x 30 m A R 1 V r e f   m i n 100 μ A

R1 的大小是 OUT 上升时间与 OUT 被拉至低电平时的电流之间权衡的结果。较低的电流通常更好,但更快的转换和带宽需要较小的电阻器以实现更快的开关。

此外,应确保 R1 的值 > 500Ω,以便输出驱动器可以将 OUT 引脚拉至接近 GND。通常,TI 建议使用 10kΩ 标称值的电阻器。

注:

Vref 不限于 VCC。此引脚允许的电压范围在绝对最大额定值中指定。

TMAG5213 NMOS 开漏输出图 7-8 NMOS 开漏输出

根据方程式 2 所示的系统带宽规格为 C2 选择值。

方程式 2. 2 × f B W   H z < 1 2 π × R 1 × C 2

大多数应用不需要该 C2 滤波电容器。