ZHCSFE8A August   2016  – November 2016 TLV8801 , TLV8802

PRODUCTION DATA.  

  1. 特性
  2. 应用
  3. 说明
  4. 修订历史记录
  5. 引脚配置和功能
  6. 规格
    1. 6.1 绝对最大额定值
    2. 6.2 ESD 额定值
    3. 6.3 建议的工作条件
    4. 6.4 热性能信息
    5. 6.5 电气特性
    6. 6.6 典型特性
  7. 详细 说明
    1. 7.1 概述
    2. 7.2 功能框图
    3. 7.3 特性 说明
    4. 7.4 器件功能模式
      1. 7.4.1 负电源轨感应输入
      2. 7.4.2 轨至轨输出级
      3. 7.4.3 针对纳瓦级功率运行的设计优化
      4. 7.4.4 驱动电容负载
  8. 应用和实现
    1. 8.1 应用信息
    2. 8.2 典型应用:三端 CO 气体传感器放大器
      1. 8.2.1 设计要求
      2. 8.2.2 详细设计流程
      3. 8.2.3 应用曲线
    3. 8.3 注意事项
  9. 电源相关建议
  10. 10布局
    1. 10.1 布局准则
    2. 10.2 布局示例
  11. 11器件和文档支持
    1. 11.1 器件支持
      1. 11.1.1 开发支持
    2. 11.2 相关链接
    3. 11.3 接收文档更新通知
    4. 11.4 社区资源
    5. 11.5 商标
    6. 11.6 静电放电警告
    7. 11.7 Glossary
  12. 12机械、封装和可订购信息

封装选项

机械数据 (封装 | 引脚)
散热焊盘机械数据 (封装 | 引脚)
订购信息

应用和实现

NOTE

以下 应用 部分的信息不属于 TI 组件规范,TI 不担保其准确性和完整性。客户应负责确定 TI 组件是否适用于其应用。客户应验证并测试其设计是否能够实现,以确保系统功能。

应用信息

TLV880x 是超低功耗运算放大器,能够提供 6kHz 的带宽(典型静态电流仅 320nA)和近似半精密漂移规格。这些轨至轨输出放大器专为电池供电的 应用而设计。输入共模电压范围扩展至负电源轨,并且输出摆幅范围处于相对于电源轨的数毫伏以内,从而保持宽动态范围。

典型应用:三端 CO 气体传感器放大器

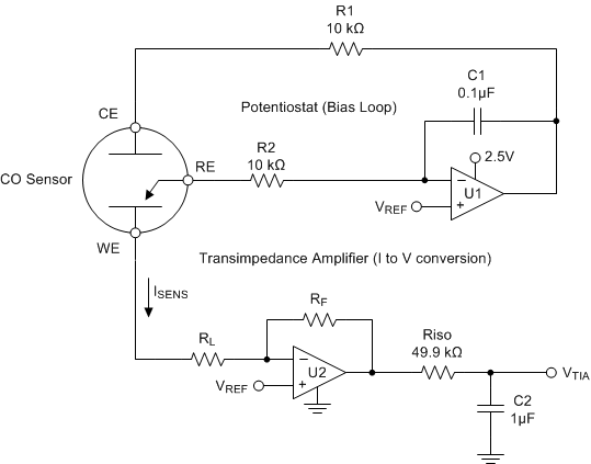
TLV8801 TLV8802 Basic_Gas_Sensor.gif Figure 38. 三端气体传感器放大器原理图

设计要求

Figure 38 显示了用于三端非偏置 CO 传感器的简单微功耗稳压器电路,但它还适用于许多其他类型的三端气体传感器或电化学电池。

基本传感器具有三个电极:感应或工作电极(“WE”)、计数器电极(“CE”)和参比电极(“RE”)。电流在 CE 和 WE 之间流动,其大小与检测到的浓度成正比。

RE 监测内部参考点的电势。对于非偏置传感器,必须通过调节 CE 上的偏置将 WE 和 RE 电极保持在相同的电势。通过由 U1 形成的稳压电路,伺服反馈操作会将 RE 引脚保持在由 VREF 设置的电势。

由于传感器的大电容,R1 将保持稳定性。C1 和 R2 形成稳压器积分器并设置反馈时间常数。

U2 形成跨阻放大器(“TIA”),以将产生的传感器电流转换为与之成正比的电压。跨阻增益和最终的灵敏度由 RF 根据Equation 2 进行设置。

Equation 2. VTIA = (-I * RF) + VREF

RL 是值通常由传感器制造商指定(通常为 10 欧姆)的负载电阻器。WE 上的电势由施加的 VREF 进行设置。 Riso 提供电容隔离,并与 C2 相结合形成输出滤波器和 ADC 充电电容器以驱动 ADC。

详细设计流程

对于该示例,我们将使用灵敏度为 69nA/ppm 的 CO 传感器。电源电压和最大 ADC 输入电压为 2.5V,最大浓度为 300ppm。

首先,必须确定 VREF 电压。该电压是在最大上余量与分辨率之间进行折衷的结果,也是 CE 端子上最小摆幅的“下余量”的限额,因为随着浓度(传感器电流)增加,CE 通常会相对 RE 电势变为负值。对于该特定的传感器,基准测量发现浓度为 300ppm 时 CE 和 RE 之间的差值为 180mV。

为了允许在 10k 电阻器上出现负 CE 摆幅“下余量”和压降,我们为 VREF 选择了 300mV 的值。

因此,+300mV 将用作最小 VZERO 以添加一些上余量。

Equation 3. VZERO = VREF = +300mV

where

  • VZERO 是零浓度电压
  • VREF 是基准电压 (300mV)

接下来,我们计算最高预计浓度下的最大传感器电流:

Equation 4. ISENSMAX = IPERPPM * ppmMAX = 69nA * 300ppm = 20.7uA

where

  • ISENSMAX 是最大预计传感器电流
  • IPERPPM 是制造商指定的每 ppm 传感器电流(以安培为单位)
  • ppmMAX 是所需的最大 ppm 读数

现在,求出可用于测量的基准电压之上的可用输出摆幅范围:

Equation 5. VSWING = VOUTMAX – VZERO = 2.5V – 0.3V = 2.2V

where

  • VSWING 是预计的输出电压变化
  • VOUTMAX 是最大放大器输出摆幅(通常接近 V+)

现在我们使用最大摆幅和最大传感器电流计算跨阻电阻器 (RF) 值:

Equation 6. RF = VSWING/ISENSMAX = 2.2V/20.7µA = 106.28kΩ(我们将使用 110kΩ 作为常用值)

应用曲线

TLV8801 TLV8802 Sensor_Voltages2.png Figure 39. 接触 200ppm CO 时监测到的电压

Figure 39 显示了当传感器接触浓度为 200ppm 的一氧化碳气体时产生的电路电压。VC 是监测到的 CE 引脚电压,它清楚地显示了随着浓度的增加预计下降至 WE 电压 VW 以下的 CE 电压。

VTIA 是跨阻放大器 U2 的输出。VDIFF 是计算出的 VREF 和 VTIA 之间的差值,将用于 ppm 计算。

TLV8801 TLV8802 Sensor_curent.png Figure 40. 计算出的传感器电流
TLV8801 TLV8802 Sensor_ppm.png Figure 41. 计算出的 ppm

Figure 40 显示了使用Equation 7 中的公式计算出的传感器电流:

Equation 7. ISENSOR = VDIFF/RF = 1.52V/110kΩ = 13.8uA

Equation 8 显示了最终的传感器电流到 ppm 的转换。

Equation 8. ppm = ISENSOR/IPERPPM = 13.8µA/69nA = 200

放大器部分的总电源电流小于 700nA,不包括传感器电流。请注意,传感器电流源自放大器输出,该输出又来自放大器电源电压。因此,电源电流预算计算中还必须包含任何持续传感器电流。

注意事项

应正确旁路掉电源。

在驱动电容负载(尤其是电缆、多路复用器和 ADC 输入)时,应向输出端添加串行电阻。

如果输入电压预计会超过电源,则应添加串行电流限制电阻器和外部肖特基钳位二极管。将电流限制为 1mA 或更小(每伏 1KΩ)。