ZHCSF46D June   2016  – May 2017 TLV6001 , TLV6002 , TLV6004

PRODUCTION DATA.  

  1. 特性
  2. 应用范围
  3. 说明
  4. 修订历史记录
  5. 器件比较表
  6. 引脚配置和功能
  7. 规格
    1. 7.1 绝对最大额定值
    2. 7.2 ESD 额定值
    3. 7.3 建议的工作条件
    4. 7.4 热性能信息:TLV6001
    5. 7.5 热性能信息:TLV6002
    6. 7.6 热性能信息:TLV6004
    7. 7.7 电气特性:VS= 1.8V 至 5V(±0.9V 至 ±2.75V)
    8. 7.8 典型特性:图形列表
    9. 7.9 典型特性
  8. 详细 说明
    1. 8.1 概述
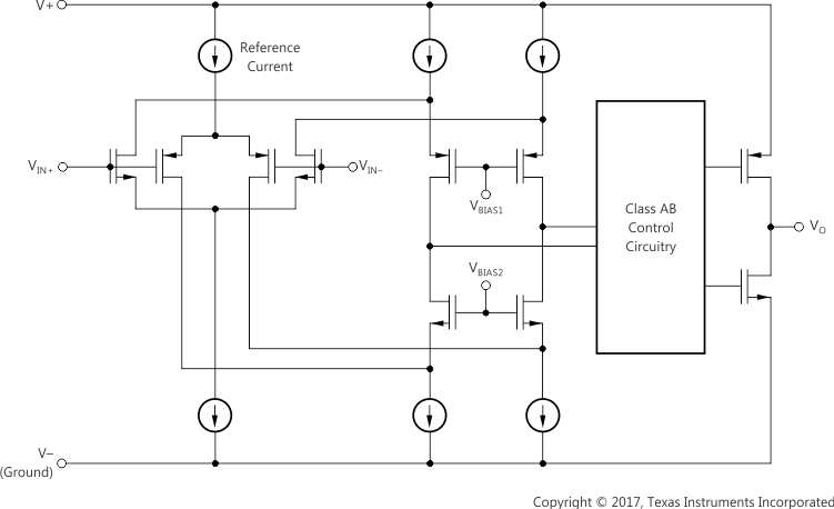
    2. 8.2 功能框图
    3. 8.3 特性 说明
      1. 8.3.1 工作电压
      2. 8.3.2 轨至轨输入
      3. 8.3.3 轨至轨输出
      4. 8.3.4 共模抑制比 (CMRR)
      5. 8.3.5 容性负载和稳定性
      6. 8.3.6 EMI 敏感性和输入滤波
    4. 8.4 器件功能模式
    5. 8.5 输入和 ESD 保护
  9. 应用和实现
    1. 9.1 应用信息
    2. 9.2 典型应用
      1. 9.2.1 设计要求
      2. 9.2.2 详细设计流程
      3. 9.2.3 应用曲线
    3. 9.3 系统示例
  10. 10电源相关建议
  11. 11布局
    1. 11.1 布局准则
    2. 11.2 布局示例
  12. 12器件和文档支持
    1. 12.1 文档支持
      1. 12.1.1 相关文档
    2. 12.2 相关链接
    3. 12.3 接收文档更新通知
    4. 12.4 社区资源
    5. 12.5 商标
    6. 12.6 静电放电警告
    7. 12.7 Glossary
  13. 13机械、封装和可订购信息

封装选项

机械数据 (封装 | 引脚)
散热焊盘机械数据 (封装 | 引脚)
订购信息

详细 说明

概述

TLV600x 系列运算放大器是通用型低成本器件,适用于各种便携式应用。 它具有轨至轨输入和输出摆幅、低静态电流和宽动态范围的特点,非常适用于驱动采样模数转换器 (ADC) 和其他单通道电源应用。

功能框图

TLV6001 TLV6002 TLV6004 ai_simpl_schem_bos563.gif

特性 说明

工作电压

TLV600x 系列的额定工作电压范围为 1.8V 至 5.5V(±0.9V 至 ±2.75V),并在此范围内经过测试。典型特性 部分中显示了随电源电压变化的参数。

轨至轨输入

TLV600x 系列的输入共模电压范围在电源轨基础上向外扩展了 200mV。此性能由一个互补输入级实现:一个 N 通道输入差分对和一个与之并联的 P 通道差分对,如功能框图所示。当输入电压靠近正轨(通常为 (V+) – 1.3V 到高于正电源电压 200mV)时,N 通道对有效;而当输入为低于负电源电压 200mV 到大约 (V+) – 1.3V 范围时,P 通道对打开。在一个通常介于 (V+) – 1.4V 到 (V+) – 1.2V 的小转换区域内,两个对都打开。此 200mV 转换区域可能会随工艺不同而变化高达 300mV。因此,此转换区域(两个级都打开)在低端上的范围介于 (V+) – 1.7V 至 (V+) – 1.5V 之间,在高端上的范围高达 (V+) – 1.1V 至 (V+) – 0.9V 之间。在此转换区域内,与器件在该区域外运行相比,PSRR、CMRR、失调电压和 THD 可能会减小。

轨至轨输出

TLV600x 器件设计为一种微功耗、低噪声运算放大器,可提供强大的输出驱动能力。它采用一个具有共源晶体管的 AB 类输出级来实现完全的轨至轨输出摆幅功能。对于高达 100kΩ 的电阻负载,无论施加的电源电压是多少,输出摆幅通常在两个电源轨的 5mV 以内。不同的负载情况会改变放大器向靠近电源轨附近摆动的能力,如Figure 11所示。

共模抑制比 (CMRR)

可通过几种方式来指定 TLV600x 的 CMRR,以便为给定应用提供最佳匹配;请参阅 电气特性。首先,给出了低于转换区域 [VCM<(V+)-1.3V] 的共模范围内器件的 CMRR。当应用需要使用其中一个差分输入对时,此规格最能说明器件的能力。其次,指定了在(VCM = –0.2V 至 5.7V)时整个共模范围内的 CMRR。最后的这个值包含转换区域内的变化,如 Figure 4所示。

容性负载和稳定性

TLV600x 旨在用于 需要驱动 容性负载的应用。和所有其他运算放大器一样,在某些特定情况下,TLV600x 可能会变得不稳定。当确定放大器在运行中能否保持稳定时,需要考虑特定运算放大器电路配置、布局布线、增益和输出负载等因素。在单位增益 (1V/V) 缓冲器配置下驱动容性负载的运算放大器比在更高噪声增益下工作的放大器表现出更明显的不稳定倾向。与运算放大器输出电阻结合在一起的容性负载在反馈环路内生成一个使相位裕量减小的极点。相位裕量的减小随着负载电容的增加而增加。在单位增益配置下工作时,TLV600x 在纯容性负载达到大约 1nF 时仍然保持稳定。某些电容器(CL 大于 1μF)的等效串联电阻 (ESR) 足以改变反馈环路内的相位特性,从而使放大器保持稳定。增加放大器闭环增益使得放大器能够驱动更大的电容。当在更高电压增益上观察放大器的过冲响应时,这个增加的驱动能力会十分明显。

当放大器在单位增益配置下工作时,要增大其容性负载驱动能力,一种方法是插入一个与输出串联的小电阻器,通常为 10Ω 至 20Ω, 如Figure 19所示。这个电阻器将大大减少与大容性负载相关的过冲和振铃。但这个方法可能会带来一个问题,即增加的串联电阻和任一与容性负载并联的电阻会生成一个分压器。此分压器在输出上引入一个减少输出摆幅的增益误差。

TLV6001 TLV6002 TLV6004 ai_imprv_cap_load_drv_bos563.gif Figure 19. 改进容性负载驱动

EMI 敏感性和输入滤波

各种运算放大器对于电磁干扰 (EMI) 的敏感性会有所不同。如果传导 EMI 进入运算放大器,放大器输出中观察到的直流偏移值在有 EMI 时可能偏离标称值。这个偏离是由于内部半导体结相关的信号校正引起的。虽然所有的运算放大器引脚功能都可能受到 EMI 的影响,但是信号输入引脚可能是最易受影响的。TLV600x 系列内部包含了输入低通滤波器,可降低放大器对 EMI 的影响。此滤波器提供共模和差模滤波。此滤波器设计用于约 35MHz (–3dB)、 滚降为20 dB 每 10 倍频程的截止频率。

德州仪器 (TI) 已经开发出在 10MHz 至 6GHz 宽频谱范围内准确测量和量化运算放大器抗扰度的功能。EMI 抑制比 (EMIRR) 度量可实现运算放大器与 EMI 抗扰度的直接比较。Figure 18显示了对 TLV600x 系列执行此测试的结果。详细信息参见运算放大器的 EMI 抑制比 (SBOA128),下载地址为 www.ti.com

器件功能模式

TLV600x 具有单功能模式。只要电源电压在 1.8V (±0.9V) 与 5.5V (±2.75V) 之间,这些器件就会启动。

输入和 ESD 保护

TLV600x 在所有引脚上均内部包含了静电放电 (ESD) 保护电路。就输入和输出引脚而言,这种保护主要包括输入和电源引脚之间连接的导流二极管。只要电流如绝对最大额定值表中所述不超过 10mA,ESD 保护二极管还能提供电路内输入过驱保护。Figure 20显示了如何通过将串联输入电阻器添加到被驱动的输入端来限制输入电流。添加的电阻器会增加放大器输入端的热噪声;在对噪声敏感的应用中,该值必须保持在最低 值。

TLV6001 TLV6002 TLV6004 ai_input_cur_bos563.gif Figure 20. 输入电流保护