SLCS135B August   2000  – January 2017 TLV3401 , TLV3402 , TLV3404

PRODUCTION DATA.  

  1. Features
  2. Applications
  3. Description
  4. Revision History
  5. Device Comparison Table
  6. Pin Configuration and Functions
  7. Specifications
    1. 7.1 Absolute Maximum Ratings
    2. 7.2 ESD Ratings
    3. 7.3 Recommended Operating Conditions
    4. 7.4 Thermal Information: TLV3401
    5. 7.5 Thermal Information: TLV3402
    6. 7.6 Thermal Information: TLV3404
    7. 7.7 Electrical Characteristics
    8. 7.8 Switching Characteristics
    9. 7.9 Typical Characteristics
  8. Detailed Description
    1. 8.1 Overview
    2. 8.2 Functional Block Diagram
    3. 8.3 Feature Description
      1. 8.3.1 Operating Voltage
      2. 8.3.2 Setting the Threshold
    4. 8.4 Device Functional Modes
  9. Application and Implementation
    1. 9.1 Application Information
    2. 9.2 Typical Application
      1. 9.2.1 Design Requirements
      2. 9.2.2 Detailed Design Procedure
      3. 9.2.3 Application Curve
  10. 10Power Supply Recommendations
  11. 11Layout
    1. 11.1 Layout Guidelines
    2. 11.2 Layout Example
  12. 12Device and Documentation Support
    1. 12.1 Device Support
      1. 12.1.1 Development Support
        1. 12.1.1.1 DIP Adapter EVM
        2. 12.1.1.2 Universal Op Amp EVM
    2. 12.2 Documentation Support
      1. 12.2.1 Related Documentation
    3. 12.3 Related Links
    4. 12.4 Receiving Notification of Documentation Updates
    5. 12.5 Community Resource
    6. 12.6 Trademarks
    7. 12.7 Electrostatic Discharge Caution
    8. 12.8 Glossary
  13. 13Mechanical, Packaging, and Orderable Information

封装选项

机械数据 (封装 | 引脚)
散热焊盘机械数据 (封装 | 引脚)
订购信息

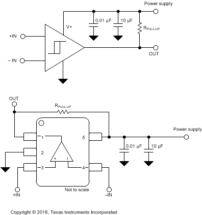
Layout

Layout Guidelines

Figure 18 shows the typical connections for the TLV340x. To minimize supply noise, power supplies must be capacitively decoupled by a 0.01-µF ceramic capacitor in parallel with a 10-µF electrolytic capacitor. Comparators are very sensitive to input noise. Proper grounding (the use of a ground plane) helps to maintain the specified performance of the TLV340x family.

For best results, maintain the following layout guidelines:

  1. Use a printed-circuit board (PCB) with a good, unbroken low-inductance ground plane.
  2. Place a decoupling capacitor (0.1-µF ceramic, surface-mount capacitor) as close as possible to VCC.
  3. On the inputs and the output, keep lead lengths as short as possible to avoid unwanted parasitic feedback around the comparator. Keep inputs away from the output.
  4. Solder the device directly to the PCB rather than using a socket.
  5. For slow-moving input signals, take care to prevent parasitic feedback. A small capacitor (1000 pF or less) placed between the inputs can help eliminate oscillations in the transition region. This capacitor causes some degradation to propagation delay when the impedance is low. The top-side ground plane runs between the output and inputs.
  6. The ground pin ground trace runs under the device up to the bypass capacitor, shielding the inputs from the outputs.

Layout Example

TLV3401 TLV3402 TLV3404 PCB_SLCS135.gif Figure 18. TLV340x Layout Example