ZHCSJ69A October   2018  – December 2018 TAS2562

PRODUCTION DATA.  

  1. 特性
  2. 应用
  3. 说明
    1.     Device Images
      1.      简化原理图
  4. 修订历史记录
  5. Pin Configuration and Functions
    1.     Pin Functions
  6. Specifications
    1. 6.1 Absolute Maximum Ratings
    2. 6.2 ESD Ratings
    3. 6.3 Recommended Operating Conditions
    4. 6.4 Thermal Information
    5. 6.5 Electrical Characteristics
    6. 6.6 I2C Timing Requirements
    7. 6.7 TDM Port Timing Requirements
    8. 6.8 Typical Characteristics
  7. Parameter Measurement Information
  8. Detailed Description
    1. 8.1 Overview
    2. 8.2 Functional Block Diagram
    3. 8.3 Feature Description
      1. 8.3.1  PurePath™ Console 3 Software
      2. 8.3.2  Device Mode and Address Selection
      3. 8.3.3  General I2C Operation
      4. 8.3.4  Single-Byte and Multiple-Byte Transfers
      5. 8.3.5  Single-Byte Write
      6. 8.3.6  Multiple-Byte Write and Incremental Multiple-Byte Write
      7. 8.3.7  Single-Byte Read
      8. 8.3.8  Multiple-Byte Read
      9. 8.3.9  Register Organization
      10. 8.3.10 Operational Modes
        1. 8.3.10.1 Hardware Shutdown
        2. 8.3.10.2 Software Shutdown
        3. 8.3.10.3 Mute
        4. 8.3.10.4 Active
        5. 8.3.10.5 Perform Load Diagnostics
        6. 8.3.10.6 Mode Control and Software Reset
      11. 8.3.11 Faults and Status
      12. 8.3.12 Power Sequencing Requirements
      13. 8.3.13 Digital Input Pull Downs
    4. 8.4 Device Functional Modes
      1. 8.4.1 TDM Port
      2. 8.4.2 Playback Signal Path
        1. 8.4.2.1 High Pass Filter
        2. 8.4.2.2 Digital Volume Control and Amplifier Output Level
        3. 8.4.2.3 Auto-mute During Idle Channel Mode
        4. 8.4.2.4 Auto-start/stop on Audio Clocks
        5. 8.4.2.5 Supply Tracking Limiters with Brown Out Prevention
        6. 8.4.2.6 Inter Chip Limiter Alignment
          1. 8.4.2.6.1 TDM Mode
        7. 8.4.2.7 Class-D Settings
      3. 8.4.3 SAR ADC
      4. 8.4.4 Boost
      5. 8.4.5 IV Sense
      6. 8.4.6 Load Diagnostics
      7. 8.4.7 Clocks and PLL
      8. 8.4.8 Thermal Foldback
      9. 8.4.9 Internal Tone Generator
    5. 8.5 Register Maps
      1. 8.5.1   Register Summary Table Page=0x00
      2. 8.5.2   Register Summary Table Page=0x01
      3. 8.5.3   Register Summary Table Page=0x02
      4. 8.5.4   Register Summary Table Page=0x04
      5. 8.5.5   PAGE (page=0x00 address=0x00) [reset=0h]
        1. Table 115. Device Page Field Descriptions
      6. 8.5.6   SW_RESET (page=0x00 address=0x01) [reset=0h]
        1. Table 116. Software Reset Field Descriptions
      7. 8.5.7   PWR_CTL (page=0x00 address=0x02) [reset=Eh]
        1. Table 117. Power Control Field Descriptions
      8. 8.5.8   PB_CFG1 (page=0x00 address=0x03) [reset=20h]
        1. Table 118. Playback Configuration 1 Field Descriptions
      9. 8.5.9   MISC_CFG1 (page=0x00 address=0x04) [reset=C6h]
        1. Table 119. Misc Configuration 1 Field Descriptions
      10. 8.5.10  MISC_CFG2 (page=0x00 address=0x05) [reset=22h]
        1. Table 120. Misc Configuration 2 Field Descriptions
      11. 8.5.11  TDM_CFG0 (page=0x00 address=0x06) [reset=9h]
        1. Table 121. TDM Configuration 0 Field Descriptions
      12. 8.5.12  TDM_CFG1 (page=0x00 address=0x07) [reset=2h]
        1. Table 122. TDM Configuration 1 Field Descriptions
      13. 8.5.13  TDM_CFG2 (page=0x00 address=0x08) [reset=Ah]
        1. Table 123. TDM Configuration 2 Field Descriptions
      14. 8.5.14  TDM_CFG3 (page=0x00 address=0x09) [reset=10h]
        1. Table 124. TDM Configuration 3 Field Descriptions
      15. 8.5.15  TDM_CFG4 (page=0x00 address=0x0A) [reset=13h]
        1. Table 125. TDM Configuration 4 Field Descriptions
      16. 8.5.16  TDM_CFG5 (page=0x00 address=0x0B) [reset=2h]
        1. Table 126. TDM Configuration 5 Field Descriptions
      17. 8.5.17  TDM_CFG6 (page=0x00 address=0x0C) [reset=0h]
        1. Table 127. TDM Configuration 6 Field Descriptions
      18. 8.5.18  TDM_CFG7 (page=0x00 address=0x0D) [reset=4h]
        1. Table 128. TDM Configuration 7 Field Descriptions
      19. 8.5.19  TDM_CFG8 (page=0x00 address=0x0E) [reset=5h]
        1. Table 129. TDM Configuration 8 Field Descriptions
      20. 8.5.20  TDM_CFG9 (page=0x00 address=0x0F) [reset=6h]
        1. Table 130. TDM Configuration 9 Field Descriptions
      21. 8.5.21  TDM_CFG10 (page=0x00 address=0x10) [reset=7h]
        1. Table 131. TDM Configuration 10 Field Descriptions
      22. 8.5.22  TDM_DET (page=0x00 address=0x11) [reset=7Fh]
        1. Table 132. TDM Clock detection monitor Field Descriptions
      23. 8.5.23  LIM_CFG0 (page=0x00 address=0x12) [reset=12h]
        1. Table 133. Limiter Configuration 0 Field Descriptions
      24. 8.5.24  LIM_CFG1 (page=0x00 address=0x13) [reset=76h]
        1. Table 134. Limiter Configuration 1 Field Descriptions
      25. 8.5.25  BOP_CFG0 (page=0x00 address=0x14) [reset=1h]
        1. Table 135. Brown Out Prevention 0 Field Descriptions
      26. 8.5.26  BOP_CFG1 (page=0x00 address=0x15) [reset=2Eh]
        1. Table 136. Brown Out Prevention 1 Field Descriptions
      27. 8.5.27  ICLA_CFG (page=0x00 address=0x16) [reset=60h]
        1. Table 137. ICLA gain alignment mode Field Descriptions
      28. 8.5.28  GAIN_ICLA_CFG0 (page=0x00 address=0x18) [reset=Ch]
        1. Table 138. Inter Chip Limiter Alignment 0 Field Descriptions
      29. 8.5.29  ICLA_CFG1 (page=0x00 address=0x19) [reset=0h]
        1. Table 139. Inter Chip Limiter Alignment 1 Field Descriptions
      30. 8.5.30  INT_MASK0 (page=0x00 address=0x1A) [reset=FCh]
        1. Table 140. Interrupt Mask 0 Field Descriptions
      31. 8.5.31  INT_MASK1 (page=0x00 address=0x1B) [reset=A6h]
        1. Table 141. Interrupt Mask 1 Field Descriptions
      32. 8.5.32  INT_LIVE0 (page=0x00 address=0x1F) [reset=0h]
        1. Table 142. Live Interrupt Readback 0 Field Descriptions
      33. 8.5.33  INT_LIVE1 (page=0x00 address=0x20) [reset=0h]
        1. Table 143. Live Interrupt Readback 1 Field Descriptions
      34. 8.5.34  INT_LTCH0 (page=0x00 address=0x24) [reset=0h]
        1. Table 144. Latched Interrupt Readback 0 Field Descriptions
      35. 8.5.35  INT_LTCH1 (page=0x00 address=0x25) [reset=0h]
        1. Table 145. Latched Interrupt Readback 1 Field Descriptions
      36. 8.5.36  VBAT_MSB (page=0x00 address=0x2A) [reset=0h]
        1. Table 146. SAR ADC Conversion 0 Field Descriptions
      37. 8.5.37  VBAT_LSB (page=0x00 address=0x2B) [reset=0h]
        1. Table 147. SAR ADC Conversion 1 Field Descriptions
      38. 8.5.38  TEMP (page=0x00 address=0x2C) [reset=0h]
        1. Table 148. SAR ADC Conversion 2 Field Descriptions
      39. 8.5.39  INT_CLK (page=0x00 address=0x30) [reset=19h]
        1. Table 149. Interrupt and Clock Error Field Descriptions
      40. 8.5.40  DIN_PD (page=0x00 address=0x31) [reset=40h]
        1. Table 150. Digital Input Pin Pull Down Field Descriptions
      41. 8.5.41  MISC_CFG3 (page=0x00 address=0x32) [reset=80h]
        1. Table 151. Misc Configuration 3 Field Descriptions
      42. 8.5.42  BOOST_CFG1 (page=0x00 address=0x33) [reset=34h]
        1. Table 152. Boost Configure 1 Field Descriptions
      43. 8.5.43  BOOST_CFG2 (page=0x00 address=0x34) [reset=4Bh]
        1. Table 153. Boost Configure 2 Field Descriptions
      44. 8.5.44  BOOST_CFG3 (page=0x00 address=0x35) [reset=74h]
        1. Table 154. Boost Configure 3 Field Descriptions
      45. 8.5.45  MISC_CFG4 (page=0x00 address=0x3D) [reset=8h]
        1. Table 155. Misc Configuration 4 Field Descriptions
      46. 8.5.46  TG_CFG0 (page=0x00 address=0x3F) [reset=0h]
        1. Table 156. Tone Generator Field Descriptions
      47. 8.5.47  BOOST_CFG4 (page=0x00 address=0x40) [reset=36h]
        1. Table 157. Boost Configure 4 Field Descriptions
      48. 8.5.48  REV_ID (page=0x00 address=0x7D) [reset=0h]
        1. Table 158. Revision and PG ID Field Descriptions
      49. 8.5.49  I2C_CKSUM (page=0x00 address=0x7E) [reset=0h]
        1. Table 159. I2C Checksum Field Descriptions
      50. 8.5.50  BOOK (page=0x00 address=0x7F) [reset=0h]
        1. Table 160. Device Book Field Descriptions
      51. 8.5.51  PAGE (page=0x01 address=0x00) [reset=0h]
        1. Table 161. Device Page Field Descriptions
      52. 8.5.52  TF_CFG21 (page=0x01 address=0x08) [reset=40h]
        1. Table 162. Thermal Folder Configure Field Descriptions
      53. 8.5.53  LDG_CFG2 (page=0x01 address=0x24) [reset=0h]
        1. Table 163. Load Diagnostic 1 Field Descriptions
      54. 8.5.54  PAGE (page=0x02 address=0x00) [reset=0h]
        1. Table 164. Device Page Field Descriptions
      55. 8.5.55  DVC_CFG1 (page=0x02 address=0x0C) [reset=40h]
        1. Table 165. Digital Volume Control 1 Field Descriptions
      56. 8.5.56  DVC_CFG2 (page=0x02 address=0x0D) [reset=40h]
        1. Table 166. Digital Volume Control 2 Field Descriptions
      57. 8.5.57  DVC_CFG3 (page=0x02 address=0x0E) [reset=0h]
        1. Table 167. Digital Volume Control 3 Field Descriptions
      58. 8.5.58  DVC_CFG4 (page=0x02 address=0x0F) [reset=0h]
        1. Table 168. Digital Volume Control 4 Field Descriptions
      59. 8.5.59  DVC_CFG5 (page=0x02 address=0x10) [reset=3h]
        1. Table 169. Digital Volume Control 5 Field Descriptions
      60. 8.5.60  DVC_CFG6 (page=0x02 address=0x11) [reset=4Ah]
        1. Table 170. Digital Volume Control 6 Field Descriptions
      61. 8.5.61  DVC_CFG7 (page=0x02 address=0x12) [reset=51h]
        1. Table 171. Digital Volume Control 7 Field Descriptions
      62. 8.5.62  DVC_CFG7 (page=0x02 address=0x13) [reset=6Ch]
        1. Table 172. Digital Volume Control 8 Field Descriptions
      63. 8.5.63  LIM_CFG1 (page=0x02 address=0x14) [reset=2Dh]
        1. Table 173. Limiter Configuration 1 Field Descriptions
      64. 8.5.64  LIM_CFG2 (page=0x02 address=0x15) [reset=6Ah]
        1. Table 174. Limiter Configuration 2- Sets limiter max attenuation Field Descriptions
      65. 8.5.65  LIM_CFG3 (page=0x02 address=0x16) [reset=86h]
        1. Table 175. Limiter Configuration 3- Sets limiter max attenuation Field Descriptions
      66. 8.5.66  LIM_CFG4 (page=0x02 address=0x17) [reset=6Fh]
        1. Table 176. Limiter Configuration 4- Sets limiter max attenuation Field Descriptions
      67. 8.5.67  LIM_CFG5 (page=0x02 address=0x18) [reset=47h]
        1. Table 177. Limiter Configuration 5 Field Descriptions
      68. 8.5.68  LIM_CFG6 (page=0x02 address=0x19) [reset=5Ch]
        1. Table 178. Limiter Configuration 6 Field Descriptions
      69. 8.5.69  LIM_CFG7 (page=0x02 address=0x1A) [reset=28h]
        1. Table 179. Limiter Configuration 7 Field Descriptions
      70. 8.5.70  LIM_CFG8 (page=0x02 address=0x1B) [reset=F6h]
        1. Table 180. Limiter Configuration 8 Field Descriptions
      71. 8.5.71  LIM_CFG9 (page=0x02 address=0x1C) [reset=16h]
        1. Table 181. Limiter Configuration 9 Field Descriptions
      72. 8.5.72  LIM_CFG10 (page=0x02 address=0x1D) [reset=66h]
        1. Table 182. Limiter Configuration 10 Field Descriptions
      73. 8.5.73  LIM_CFG11 (page=0x02 address=0x1E) [reset=66h]
        1. Table 183. Limiter Configuration 11 Field Descriptions
      74. 8.5.74  LIM_CFG12 (page=0x02 address=0x1F) [reset=66h]
        1. Table 184. Limiter Configuration 12 Field Descriptions
      75. 8.5.75  LIM_CFG13 (page=0x02 address=0x20) [reset=34h]
        1. Table 185. Limiter Configuration 13 Field Descriptions
      76. 8.5.76  LIM_CFG14 (page=0x02 address=0x21) [reset=CCh]
        1. Table 186. Limiter Configuration 14 Field Descriptions
      77. 8.5.77  LIM_CFG15 (page=0x02 address=0x22) [reset=CCh]
        1. Table 187. Limiter Configuration 15 Field Descriptions
      78. 8.5.78  LIM_CFG16 (page=0x02 address=0x23) [reset=CDh]
        1. Table 188. Limiter Configuration 16 Field Descriptions
      79. 8.5.79  LIM_CFG17 (page=0x02 address=0x24) [reset=10h]
        1. Table 189. Limiter Configuration 1 Field Descriptions
      80. 8.5.80  LIM_CFG18 (page=0x02 address=0x25) [reset=0h]
        1. Table 190. Limiter Configuration 2 Field Descriptions
      81. 8.5.81  LIM_CFG19 (page=0x02 address=0x26) [reset=0h]
        1. Table 191. Limiter Configuration 3 Field Descriptions
      82. 8.5.82  LIM_CFG20 (page=0x02 address=0x27) [reset=0h]
        1. Table 192. Limiter Configuration 4 Field Descriptions
      83. 8.5.83  BOP_CFG1 (page=0x02 address=0x28) [reset=2Eh]
        1. Table 193. Brown Out Prevention 1 Field Descriptions
      84. 8.5.84  BOP_CFG2 (page=0x02 address=0x29) [reset=66h]
        1. Table 194. Brown Out Prevention 2 Field Descriptions
      85. 8.5.85  BOP_CFG3 (page=0x02 address=0x2A) [reset=66h]
        1. Table 195. Brown Out Prevention 3 Field Descriptions
      86. 8.5.86  BOP_CFG4 (page=0x02 address=0x2B) [reset=66h]
        1. Table 196. Brown Out Prevention 4 Field Descriptions
      87. 8.5.87  BOP_CFG5 (page=0x02 address=0x2C) [reset=2Bh]
        1. Table 197. Brown Out Prevention 5 Field Descriptions
      88. 8.5.88  BOP_CFG6 (page=0x02 address=0x2D) [reset=33h]
        1. Table 198. Brown Out Prevention 6 Field Descriptions
      89. 8.5.89  BOP_CFG7 (page=0x02 address=0x2E) [reset=33h]
        1. Table 199. Brown Out Prevention 7 Field Descriptions
      90. 8.5.90  BOP_CFG8 (page=0x02 address=0x2F) [reset=33h]
        1. Table 200. Brown Out Prevention 8 Field Descriptions
      91. 8.5.91  HPFC_CFG1 (page=0x02 address=0x30) [reset=7Fh]
        1. Table 201. HPF Coefficient 1 Field Descriptions
      92. 8.5.92  HPFC_CFG2 (page=0x02 address=0x31) [reset=FBh]
        1. Table 202. HPF Coefficient 2 Field Descriptions
      93. 8.5.93  HPFC_CFG3 (page=0x02 address=0x32) [reset=B6h]
        1. Table 203. HPF Coefficient 3 Field Descriptions
      94. 8.5.94  HPFC_CFG4 (page=0x02 address=0x33) [reset=14h]
        1. Table 204. HPF Coefficient 4 Field Descriptions
      95. 8.5.95  HPFC_CFG5 (page=0x02 address=0x34) [reset=80h]
        1. Table 205. HPF Coefficient 5 Field Descriptions
      96. 8.5.96  HPFC_CFG6 (page=0x02 address=0x35) [reset=4h]
        1. Table 206. HPF Coefficient 6 Field Descriptions
      97. 8.5.97  HPFC_CFG7 (page=0x02 address=0x36) [reset=49h]
        1. Table 207. HPF Coefficient 7 Field Descriptions
      98. 8.5.98  HPFC_CFG8 (page=0x02 address=0x37) [reset=ECh]
        1. Table 208. HPF Coefficient 8 Field Descriptions
      99. 8.5.99  HPFC_CFG9 (page=0x02 address=0x38) [reset=7Fh]
        1. Table 209. HPF Coefficient 9 Field Descriptions
      100. 8.5.100 HPFC_CFG10 (page=0x02 address=0x39) [reset=7Fh]
        1. Table 210. HPF Coefficient 10 Field Descriptions
      101. 8.5.101 HPFC_CFG11 (page=0x02 address=0x3A) [reset=6Ch]
        1. Table 211. HPF Coefficient 11 Field Descriptions
      102. 8.5.102 HPFC_CFG12 (page=0x02 address=0x3B) [reset=28h]
        1. Table 212. HPF Coefficient 12 Field Descriptions
      103. 8.5.103 TG_CFG1 (page=0x02 address=0x3C) [reset=3Fh]
        1. Table 213. Tone Generator 1 Freq Calc 1 Field Descriptions
      104. 8.5.104 TG_CFG2 (page=0x02 address=0x3D) [reset=FFh]
        1. Table 214. Tone Generator 1 Freq Calc 1 Field Descriptions
      105. 8.5.105 TG_CFG3 (page=0x02 address=0x3E) [reset=7Ah]
        1. Table 215. Tone Generator 1 Freq Calc 1 Field Descriptions
      106. 8.5.106 TG_CFG4 (page=0x02 address=0x3F) [reset=E3h]
        1. Table 216. Tone Generator 1 Freq Calc 1 Field Descriptions
      107. 8.5.107 TG_CFG5 (page=0x02 address=0x40) [reset=1h]
        1. Table 217. Tone Generator 1 Freq Calc 2 Field Descriptions
      108. 8.5.108 TG_CFG6 (page=0x02 address=0x41) [reset=1h]
        1. Table 218. Tone Generator 1 Freq Calc 2 Field Descriptions
      109. 8.5.109 TG_CFG7 (page=0x02 address=0x42) [reset=5Bh]
        1. Table 219. Tone Generator 1 Freq Calc 2 Field Descriptions
      110. 8.5.110 TG_CFG8 (page=0x02 address=0x43) [reset=4Ch]
        1. Table 220. Tone Generator 1 Freq Calc 2 Field Descriptions
      111. 8.5.111 TG_CFG9 (page=0x02 address=0x44) [reset=0h]
        1. Table 221. Tone Generator 1 Freq Calc 3 Field Descriptions
      112. 8.5.112 TG_CFG10 (page=0x02 address=0x45) [reset=0h]
        1. Table 222. Tone Generator 1 Freq Calc 3 Field Descriptions
      113. 8.5.113 TG_CFG11 (page=0x02 address=0x46) [reset=3h]
        1. Table 223. Tone Generator 1 Freq Calc 3 Field Descriptions
      114. 8.5.114 TG_CFG12 (page=0x02 address=0x47) [reset=1Fh]
        1. Table 224. Tone Generator 1 Freq Calc 3 Field Descriptions
      115. 8.5.115 TG_CFG13 (page=0x02 address=0x48) [reset=2h]
        1. Table 225. Tone Generator 1 Amplitude Calc Field Descriptions
      116. 8.5.116 TG_CFG14 (page=0x02 address=0x49) [reset=46h]
        1. Table 226. Tone Generator 1 Amplitude Calc Field Descriptions
      117. 8.5.117 TG_CFG15 (page=0x02 address=0x4A) [reset=B4h]
        1. Table 227. Tone Generator 1 Amplitude Calc Field Descriptions
      118. 8.5.118 TG_CFG16 (page=0x02 address=0x4B) [reset=E4h]
        1. Table 228. Tone Generator 1 Amplitude Calc Field Descriptions
      119. 8.5.119 TG_CFG17 (page=0x02 address=0x4C) [reset=E0h]
        1. Table 229. Tone Generator 2 Freq Calc 1 Field Descriptions
      120. 8.5.120 TG_CFG18 (page=0x02 address=0x4D) [reset=0h]
        1. Table 230. Tone Generator 2 Freq Calc 1 Field Descriptions
      121. 8.5.121 TG_CFG19 (page=0x02 address=0x4E) [reset=0h]
        1. Table 231. Tone Generator 2 Freq Calc 1 Field Descriptions
      122. 8.5.122 TG_CFG20 (page=0x02 address=0x4F) [reset=0h]
        1. Table 232. Tone Generator 2 Freq Calc 1 Field Descriptions
      123. 8.5.123 TG_CFG21 (page=0x02 address=0x50) [reset=6Eh]
        1. Table 233. Tone Generator 2 Freq Calc 2 Field Descriptions
      124. 8.5.124 TG_CFG22 (page=0x02 address=0x51) [reset=D9h]
        1. Table 234. Tone Generator 2 Freq Calc 2 Field Descriptions
      125. 8.5.125 TG_CFG23 (page=0x02 address=0x52) [reset=EBh]
        1. Table 235. Tone Generator 2 Freq Calc 2 Field Descriptions
      126. 8.5.126 TG_CFG24 (page=0x02 address=0x53) [reset=A1h]
        1. Table 236. Tone Generator 2 Freq Calc 2 Field Descriptions
      127. 8.5.127 TG_CFG25 (page=0x02 address=0x54) [reset=0h]
        1. Table 237. Tone Generator 2 Freq Calc 3 Field Descriptions
      128. 8.5.128 TG_CFG26 (page=0x02 address=0x55) [reset=0h]
        1. Table 238. Tone Generator 2 Freq Calc 3 Field Descriptions
      129. 8.5.129 TG_CFG27 (page=0x02 address=0x56) [reset=0h]
        1. Table 239. Tone Generator 2 Freq Calc 3 Field Descriptions
      130. 8.5.130 TG_CFG28 (page=0x02 address=0x57) [reset=2Ch]
        1. Table 240. Tone Generator 2 Freq Calc 3 Field Descriptions
      131. 8.5.131 TG_CFG29 (page=0x02 address=0x58) [reset=8h]
        1. Table 241. Tone Generator 2 Amplitude Calc Field Descriptions
      132. 8.5.132 TG_CFG30 (page=0x02 address=0x59) [reset=9h]
        1. Table 242. Tone Generator 2 Amplitude Calc Field Descriptions
      133. 8.5.133 TG_CFG31 (page=0x02 address=0x5A) [reset=BCh]
        1. Table 243. Tone Generator 2 Amplitude Calc Field Descriptions
      134. 8.5.134 TG_CFG32 (page=0x02 address=0x5B) [reset=C4h]
        1. Table 244. Tone Generator 2 Amplitude Calc Field Descriptions
      135. 8.5.135 LD_CFG0 (page=0x02 address=0x5C) [reset=64h]
        1. Table 245. Load Diagnostics Resistance Upper Threshold Field Descriptions
      136. 8.5.136 LD_CFG1 (page=0x02 address=0x5D) [reset=0h]
        1. Table 246. Load Diagnostics Resistance Upper Threshold Field Descriptions
      137. 8.5.137 LD_CFG2 (page=0x02 address=0x5E) [reset=0h]
        1. Table 247. Load Diagnostics Resistance Upper Threshold Field Descriptions
      138. 8.5.138 LD_CFG3 (page=0x02 address=0x5F) [reset=0h]
        1. Table 248. Load Diagnostics Resistance Upper Threshold Field Descriptions
      139. 8.5.139 LD_CFG4 (page=0x02 address=0x60) [reset=0h]
        1. Table 249. Load Diagnostics Resistance Lower Threshold Field Descriptions
      140. 8.5.140 LD_CFG5 (page=0x02 address=0x61) [reset=80h]
        1. Table 250. Load Diagnostics Resistance Lower Threshold Field Descriptions
      141. 8.5.141 LD_CFG6 (page=0x02 address=0x62) [reset=0h]
        1. Table 251. Load Diagnostics Resistance Lower Threshold Field Descriptions
      142. 8.5.142 LD_CFG7 (page=0x02 address=0x63) [reset=0h]
        1. Table 252. Load Diagnostics Resistance Lower Threshold Field Descriptions
      143. 8.5.143 IDC_CFG0 (page=0x02 address=0x64) [reset=0h]
        1. Table 253. Idle channel detection threshold Field Descriptions
      144. 8.5.144 IDC_CFG1 (page=0x02 address=0x65) [reset=20h]
        1. Table 254. Idle channel detection threshold Field Descriptions
      145. 8.5.145 IDC_CFG2 (page=0x02 address=0x66) [reset=C4h]
        1. Table 255. Idle channel detection threshold Field Descriptions
      146. 8.5.146 IDC_CFG3 (page=0x02 address=0x67) [reset=9Ch]
        1. Table 256. Idle channel detection threshold Field Descriptions
      147. 8.5.147 IDC_CFG7 (page=0x02 address=0x6C) [reset=0h]
        1. Table 257. Hystersis for idle channel detection Field Descriptions
      148. 8.5.148 IDC_CFG8 (page=0x02 address=0x6D) [reset=0h]
        1. Table 258. Hystersis for idle channel detection Field Descriptions
      149. 8.5.149 IDC_CFG9 (page=0x02 address=0x6E) [reset=12h]
        1. Table 259. Hystersis for idle channel detection Field Descriptions
      150. 8.5.150 IDC_CFG10 (page=0x02 address=0x6F) [reset=C0h]
        1. Table 260. Hystersis for idle channel detection Field Descriptions
      151. 8.5.151 IVHPFC_CFG1 (page=0x02 address=0x70) [reset=7Fh]
        1. Table 261. IVSENSE HPF N0 coefficient Field Descriptions
      152. 8.5.152 IVHPFC_CFG2 (page=0x02 address=0x71) [reset=FBh]
        1. Table 262. IVSENSE HPF N0 coefficient Field Descriptions
      153. 8.5.153 IVHPFC_CFG3 (page=0x02 address=0x72) [reset=B6h]
        1. Table 263. IVSENSE HPF N0 coefficient Field Descriptions
      154. 8.5.154 IVHPFC_CFG4 (page=0x02 address=0x73) [reset=14h]
        1. Table 264. IVSENSE HPF N0 coefficient Field Descriptions
      155. 8.5.155 IVHPFC_CFG5 (page=0x02 address=0x74) [reset=80h]
        1. Table 265. IVSENSE HPF N1 coefficient Field Descriptions
      156. 8.5.156 IVHPFC_CFG6 (page=0x02 address=0x75) [reset=4h]
        1. Table 266. IVSENSE HPF N1 coefficient Field Descriptions
      157. 8.5.157 IVHPFC_CFG7 (page=0x02 address=0x76) [reset=49h]
        1. Table 267. IVSENSE HPF N1 coefficient Field Descriptions
      158. 8.5.158 IVHPFC_CFG8 (page=0x02 address=0x77) [reset=ECh]
        1. Table 268. IVSENSE HPF N1 coefficient Field Descriptions
      159. 8.5.159 IVHPFC_CFG9 (page=0x02 address=0x78) [reset=7Fh]
        1. Table 269. IVSENSE HPF D1 coefficient Field Descriptions
      160. 8.5.160 IVHPFC_CFG10 (page=0x02 address=0x79) [reset=F7h]
        1. Table 270. IVSENSE HPF D1 coefficient Field Descriptions
      161. 8.5.161 IVHPFC_CFG11 (page=0x02 address=0x7A) [reset=6Ch]
        1. Table 271. IVSENSE HPF D1 coefficient Field Descriptions
      162. 8.5.162 IVHPFC_CFG12 (page=0x02 address=0x7B) [reset=28h]
        1. Table 272. IVSENSE HPF D1 coefficient Field Descriptions
      163. 8.5.163 TF_CFG1 (page=0x02 address=0x7C) [reset=72h]
        1. Table 273. Thermal foldback limiter slope (in db/C) Field Descriptions
      164. 8.5.164 TF_CFG2 (page=0x02 address=0x7D) [reset=14h]
        1. Table 274. Thermal foldback limiter slope (in db/C) Field Descriptions
      165. 8.5.165 TF_CFG3 (page=0x02 address=0x7E) [reset=82h]
        1. Table 275. Thermal foldback limiter slope (in db/C) Field Descriptions
      166. 8.5.166 TF_CFG4 (page=0x02 address=0x7F) [reset=C0h]
        1. Table 276. Thermal foldback limiter slope (in db/C) Field Descriptions
      167. 8.5.167 (page=0x04 address=0x00) [reset=0h]
        1. Table 277. Device Page Field Descriptions
      168. 8.5.168 LD_CFG8 (page=0x04 address=0x18) [reset=0h]
        1. Table 278. Load Resistance Value after load diagnostics is completed Field Descriptions
      169. 8.5.169 LD_CFG9 (page=0x04 address=0x19) [reset=0h]
        1. Table 279. Load Resistance Value after load diagnostics is completed Field Descriptions
      170. 8.5.170 LD_CFG10 (page=0x04 address=0x1A) [reset=0h]
        1. Table 280. Load Resistance Value after load diagnostics is completed Field Descriptions
      171. 8.5.171 LD_CFG11 (page=0x04 address=0x1B) [reset=0h]
        1. Table 281. Load Resistance Value after load diagnostics is completed Field Descriptions
      172. 8.5.172 TF_CFG4 (page=0x04 address=0x58) [reset=0h]
        1. Table 282. Thermal foldback hold count (samples) Field Descriptions
      173. 8.5.173 TF_CFG5 (page=0x04 address=0x59) [reset=0h]
        1. Table 283. Thermal foldback hold count (samples) Field Descriptions
      174. 8.5.174 TF_CFG6 (page=0x04 address=0x5A) [reset=0h]
        1. Table 284. Thermal foldback hold count (samples) Field Descriptions
      175. 8.5.175 TF_CFG7 (page=0x04 address=0x5B) [reset=64h]
        1. Table 285. Thermal foldback hold count (samples) Field Descriptions
      176. 8.5.176 TF_CFG8 (page=0x04 address=0x5C) [reset=40h]
        1. Table 286. Thermal foldback limiter release rate (db/samples) Field Descriptions
      177. 8.5.177 TF_CFG9 (page=0x04 address=0x5D) [reset=BDh]
        1. Table 287. Thermal foldback limiter release rate (db/samples) Field Descriptions
      178. 8.5.178 TF_CFG10 (page=0x04 address=0x5E) [reset=B7h]
        1. Table 288. Thermal foldback limiter release rate (db/samples) Field Descriptions
      179. 8.5.179 TF_CFG11 (page=0x04 address=0x5F) [reset=B0h]
        1. Table 289. Thermal foldback limiter release rate (db/samples) Field Descriptions
      180. 8.5.180 TF_CFG12 (page=0x04 address=0x60) [reset=39h]
        1. Table 290. Thermal foldback limiter temperature threshold Field Descriptions
      181. 8.5.181 TF_CFG13 (page=0x04 address=0x61) [reset=82h]
        1. Table 291. Thermal foldback limiter temperature threshold Field Descriptions
      182. 8.5.182 TF_CFG14 (page=0x04 address=0x62) [reset=60h]
        1. Table 292. Thermal foldback limiter temperature threshold Field Descriptions
      183. 8.5.183 TF_CFG16 (page=0x04 address=0x63) [reset=7Fh]
        1. Table 293. Thermal foldback limiter temperature threshold Field Descriptions
      184. 8.5.184 TF_CFG17 (page=0x04 address=0x64) [reset=2Dh]
        1. Table 294. Thermal foldback max gain reduction (dB) Field Descriptions
      185. 8.5.185 TF_CFG18 (page=0x04 address=0x65) [reset=6Ah]
        1. Table 295. Thermal foldback max gain reduction (dB) Field Descriptions
      186. 8.5.186 TF_CFG19 (page=0x04 address=0x66) [reset=86h]
        1. Table 296. Thermal foldback max gain reduction (dB) Field Descriptions
      187. 8.5.187 TF_CFG20 (page=0x04 address=0x67) [reset=6Fh]
        1. Table 297. Thermal foldback max gain reduction (dB) Field Descriptions
  9. Application and Implementation
    1. 9.1 Application Information
    2. 9.2 Typical Application
      1. 9.2.1 Design Requirements
      2. 9.2.2 Detailed Design Procedure
        1. 9.2.2.1 Mono/Stereo Configuration
        2. 9.2.2.2 Boost Converter Passive Devices
        3. 9.2.2.3 EMI Passive Devices
        4. 9.2.2.4 Miscellaneous Passive Devices
      3. 9.2.3 Application Curves
  10. 10Power Supply Recommendations
    1. 10.1 Power Supplies
    2. 10.2 Power Supply Sequencing
      1. 10.2.1 Boost Supply Details
  11. 11Layout
    1. 11.1 Layout Guidelines
    2. 11.2 Layout Example
  12. 12器件和文档支持
    1. 12.1 社区资源
    2. 12.2 商标
    3. 12.3 静电放电警告
    4. 12.4 术语表
  13. 13机械、封装和可订购信息

封装选项

机械数据 (封装 | 引脚)
散热焊盘机械数据 (封装 | 引脚)
订购信息

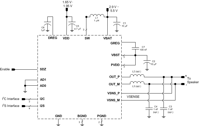
Typical Application

TAS2562 TAS2562_Apps_Diagram_Digital_Input.gifFigure 69. Typical Application - Digital Audio Input

Table 298. Recommended External Components

COMPONENT DESCRIPTION SPECIFICATION MIN TYP MAX UNIT
L1 Boost Converter Inductor(1) Inductance, 20% Tolerance 0.47 1 µH
Saturation Current 4.5 A
L2, L3 EMI Filter Inductors (optional). These are not recommended as it degrades THD+N performance. TAS2562 is a filter-less Class-D and does not require these bead inductors. Impedance at 100 MHz 120 Ω
DC Resistance 0.095 Ω
DC Current 2 A
Size 0402 EIA
C1 Boost Converter Input Capacitor(1) Capacitance, 20% Tolerance 10 µF
C2 Boost Converter Output Capacitor Type X5R
Capacitance, 20% Tolerance 10 47 µF
Rated Voltage 16 V
Capacitance at 11.5 V derating 3.3 µF
C3, C4 EMI Filter Capacitors (optional, must use L2, L3 if C3, C4 used) Capacitance 1 nF
C5 VDD Decoupling Capacitor Capacitance 4.7 µF
C6 DREG Decoupling Capacitor Capacitance 1 µF
C6 GREG Fly Capacitor Capacitance 100 nF
See section Boost Converter Passive Devices for additional requirements on derating, stability, and inductor value trade-offs.