SBOS424C March   2008  – November 2015 PGA112 , PGA113 , PGA116 , PGA117

PRODUCTION DATA.  

  1. Features
  2. Applications
  3. Description
  4. Revision History
  5. Device Comparison
  6. Pin Configuration and Functions
  7. Specifications
    1. 7.1 Absolute Maximum Ratings
    2. 7.2 ESD Ratings
    3. 7.3 Recommended Operating Conditions
    4. 7.4 Thermal Information
    5. 7.5 Electrical Characteristics: VS = AVDD = DVDD = 5 V
    6. 7.6 SPI Timing: VS = AVDD = DVDD = 2.2 V to 5 V
    7. 7.7 Typical Characteristics
  8. Detailed Description
    1. 8.1 Overview
    2. 8.2 Functional Block Diagram
    3. 8.3 Feature Description
    4. 8.4 Device Functional Modes
    5. 8.5 Programming
    6. 8.6 Serial Interface Information
      1. 8.6.1 Serial Digital Interface: SPI Modes
      2. 8.6.2 Serial Digital Interface: SPI Daisy-Chain Communications
      3. 8.6.3 SPI Serial Interface
      4. 8.6.4 SPI Commands
  9. Applications and Implementation
    1. 9.1 Application Information
      1. 9.1.1 Op Amp: Input Stage
      2. 9.1.2 Op Amp: General Gain Equations
      3. 9.1.3 Op Amp: Frequency Response Versus Gain
        1. 9.1.3.1 Example:
      4. 9.1.4 Analog MUX
      5. 9.1.5 System Calibration Using The PGA
      6. 9.1.6 Driving and Interfacing to ADCs
      7. 9.1.7 Power Supplies
      8. 9.1.8 Shutdown and Power-On-Reset (POR)
      9. 9.1.9 Typical Connections: PGA116, PGA117 (TSSOP-20)
    2. 9.2 Typical Applications
      1. 9.2.1 Bipolar Input to Single-Supply Scaling
        1. 9.2.1.1 Design Requirements
        2. 9.2.1.2 Detailed Design Procedure
        3. 9.2.1.3 Application Curve
      2. 9.2.2 Typical Application: General-Purpose Input Scaling
  10. 10Power Supply Recommendations
  11. 11Layout
    1. 11.1 Layout Guidelines
      1. 11.1.1 High Gain and Wide Bandwidth Considerations
    2. 11.2 Layout Example
  12. 12Device and Documentation Support
    1. 12.1 Documentation Support
      1. 12.1.1 Related Documentation
    2. 12.2 Related Links
    3. 12.3 Community Resources
    4. 12.4 Trademarks
    5. 12.5 Electrostatic Discharge Caution
    6. 12.6 Glossary
  13. 13Mechanical, Packaging, and Orderable Information

封装选项

请参考 PDF 数据表获取器件具体的封装图。

机械数据 (封装 | 引脚)
  • DGS|10
散热焊盘机械数据 (封装 | 引脚)
订购信息

8 Detailed Description

8.1 Overview

The PGA112 and PGA113 devices (binary and scope gains) offer two analog inputs, a three-pin SPI interface, and software shutdown in an 10-pin VSSOP package. The PGA116 and PGA117 (binary and scope gains) offer 10 analog inputs, and hardware and software shutdown in a 20-pin TSSOP package.

All versions provide internal calibration channels for system-level calibration. The channels are tied to GND, 0.9 VCAL, 0.1 VCAL, and VREF, respectively. VCAL, an external voltage connected to Channel 0, is used as the system calibration reference. Binary gains are: 1, 2, 4, 8, 16, 32, 64, and 128; scope gains are: 1, 2, 5, 10, 20, 50, 100, and 200.

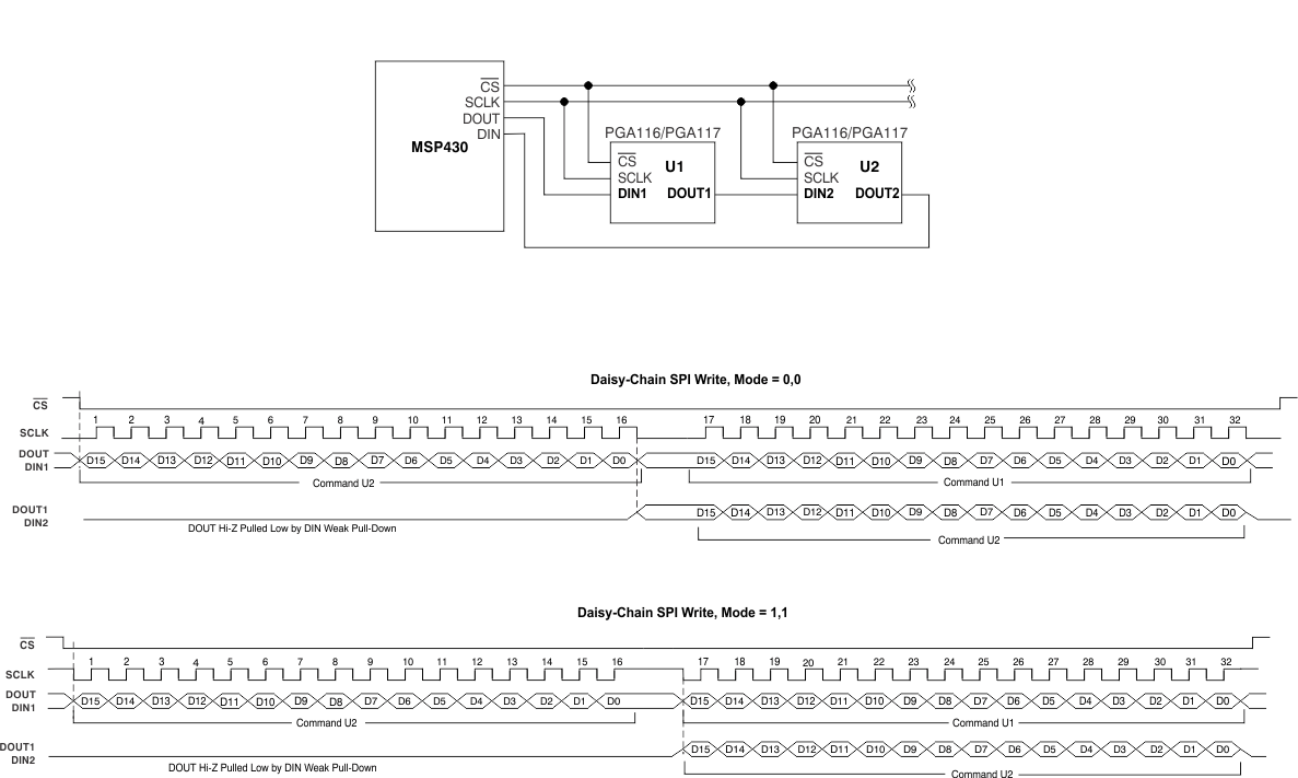
The PGA uses a SPI interface with daisy-chain capability, a standard serial peripheral interface (SPI). Both SPI Mode 0,0 and Mode 1,1 are supported, as shown in Figure 56 and described in Table 2.

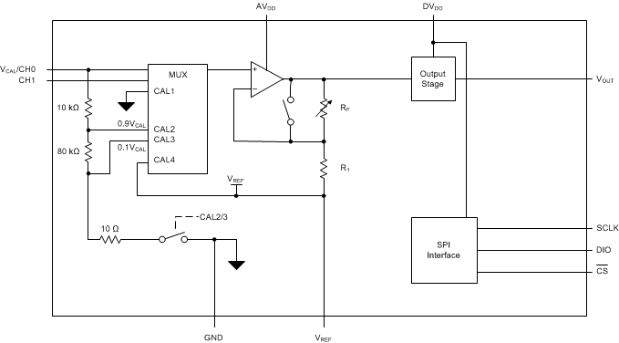
8.2 Functional Block Diagram

PGA112 PGA113 PGA116 PGA117 SBD_SBOS424.gif

8.3 Feature Description

Featuring low offset, low offset drift and low noise, the PGA11x series provides a flexible analog building block for a variety of applications. The PGA112 and PGA116 offer binary gains of 1, 2, 4, 8, 16, 32, 64, 128 and a 2 channel MUX while the PGA113 and PGA117 offer scope gains of 1, 2, 5, 10, 20, 50, 100, 200 and a 10 channel MUX.

8.4 Device Functional Modes

The PGA112 and PGA113 devices have a software shutdown mode, and the PGA116 and PGA117 devices offer both a hardware and software shutdown mode, see Shutdown and Power-On-Reset (POR) for additional information. The PGA uses a standard serial peripheral interface (SPI). Both SPI Mode 0,0 and Mode 1,1 are supported. More information regarding serial communications, including daisy chaining can be found in Serial Interface Information.

8.5 Programming

Table 1. Frequency Response Versus Gain (CL = 100 pf, RL= 10 kω)

BINARY GAIN (V/V) TYPICAL
–3-dB FREQUENCY
(MHz)
SLEW RATE-FALL
(V/μs)
SLEW RATE-RISE
(V/μs)
0.1% SETTLING
TIME:
4 VPP
(μs)
0.01% SETTLING
TIME:
4 VPP
(μs)
SCOPE GAIN
(V/V)
TYPICAL
–3-dB FREQUENCY
(MHz)
SLEW RATE-FALL
(V/μs)
SLEW RATE-RISE
(V/μs)
0.1% SETTLING
TIME:
4 VPP
(μs)
0.01% SETTLING
TIME:
4 VPP
(μs)
1 10 8 3 2 2.55 1 10 8 3 2 2.55
2 3.8 9 6.4 2 2.6 2 3.8 9 6.4 2 2.6
4 2 12.8 10.6 2 2.6 5 1.8 12.8 10.6 2 2.6
8 1.8 12.8 10.6 2 2.6 10 1.8 12.8 10.6 2.2 2.6
16 1.6 12.8 12.8 2.3 2.6 20 1.3 12.8 9.1 2.3 2.8
32 1.8 12.8 13.3 2.3 3 50 0.9 9.1 7.1 2.4 3.8
64 0.6 4 3.5 3 6 100 0.38 4 3.5 4.4 7
128 0.35 2.5 2.5 4.8 8 200 0.23 2.3 2 6.9 10
PGA112 PGA113 PGA116 PGA117 ec_eq_input_schm_bos424.gif Figure 55. Equivalent Input Circuit

8.6 Serial Interface Information

PGA112 PGA113 PGA116 PGA117 ai_spi_mode_00_11_bos424.gif Figure 56. SPI Mode 0,0 And Mode 1,1

Table 2. SPI Mode Setting Description

MODE CPOL CPHA CPOL DESCRIPTION CPHA DESCRIPTION
0, 0 0 0(1) Clock idles low Data are read on the rising edge of clock. Data change on the falling edge of clock.
1, 1 1 1(2) Clock idles high Data are read on the rising edge of clock. Data change on the falling edge of clock.
(1) CPHA = 0 means sample on first clock edge (rising or falling) after a valid CS.
(2) CPHA = 1 means sample on second clock edge (rising or falling) after a valid CS.

8.6.1 Serial Digital Interface: SPI Modes

The PGA uses a standard serial peripheral interface (SPI). Both SPI Mode 0,0 and Mode 1,1 are supported, as shown in Figure 56 and described in Table 2.

If there are not even-numbered increments of 16 clocks (that is, 16, 32, 64, and so forth) between CS going low (falling edge) and CS going high (rising edge), the device takes no action. This condition provides reliable serial communication. Furthermore, this condition also provides a way to quickly reset the SPI interface to a known starting condition for data synchronization. Transmitted data are latched internally on the rising edge of CS.

On the PGA116 and PGA117 devices, CS, DIN, and SCLK are Schmitt-triggered CMOS logic inputs. DIN has a weak internal pulldown to support daisy-chain communications on the PGA116 and PGA117 devices. DOUT is a CMOS logic output. When CS is high, the state of DOUT is high-impedance. When CS is low, DOUT is driven as illustrated in Figure 57.

PGA112 PGA113 PGA116 PGA117 ai_digi_io_116_bos424.gif Figure 57. Digital I/O Structure—PGA116 and PGA117

On the PGA112 and PGA113 devices, there are digital output and digital input gates both internally connected to the DIO pin. DIN is an input-only gate and DOUT is a digital output that can give a 3-state output. The DIO pin has a weak 10-μA pulldown current source to prevent the pin from floating in systems with a high-impedance SPI DOUT line. When CS is high, the state of the internal DOUT gate is high-impedance. When CS is low, the state of DIO depends on the previous valid SPI communication; either DIO becomes an output to clock out data or it remains an input to receive data. This structure is shown in Figure 58.

PGA112 PGA113 PGA116 PGA117 ai_digi_io_112_bos424.gif Figure 58. Digital I/O Structure—PGA112 and PGA113

8.6.2 Serial Digital Interface: SPI Daisy-Chain Communications

To reduce the number of I/O port pins used on a microcontroller, the PGA116 and PGA117 support SPI daisy-chain communications with full read and write capability. A two-device daisy-chain configuration is shown in Figure 59, although any number of devices can be daisy-chained. The SPI daisy-chain communication uses a common SCLK and CS line for all devices in the daisy chain, rather than each device requiring a separate CS line. The daisy-chain mode of communication routes data serially through each device in the chain by using its respective DIN and DOUT pins as shown. Special commands are used (see Table 4) to ensure that data are written or read in the proper sequence. There is a special daisy-chain NOP command (No OPeration) which, when presented to the desired device in the daisy-chain, causes no changes in that respective device. Detailed timing diagrams for daisy-chain operation are shown in Figure 63 through Figure 65.

PGA112 PGA113 PGA116 PGA117 ai_config_daisy_read_write_bos424.gif Figure 59. Daisy-Chain Read and Write Configuration

The PGA112 and PGA113 devices can be used as the last device in a daisy-chain as shown in Figure 60 if write-only communication is acceptable, because the PGA112 and PGA113 devices have no separate DOUT pin to connect back to the microcontroller DIN pin to read back data in this configuration.

PGA112 PGA113 PGA116 PGA117 ai_config_daisy_write_bos424.gif Figure 60. Daisy-Chain Write-Only Configuration

The maximum SCLK frequency that can be used in daisy-chain operation is directly related to SCLK rise and fall times, DIN setup time, and DOUT propagation delay. Any number of two or more devices have the same limitations because it is the timing considerations between adjacent devices that limit the clock speed.

Figure 61 analyzes the maximum SCLK frequency for daisy-chain mode based on the circuit of Figure 59. A clock rise and fall time of 10 ns is assumed to allow for extra bus capacitance that could occur as a result of multiple devices in the daisy-chain.

PGA112 PGA113 PGA116 PGA117 ai_tim_daisy_max_sclk_bos424.gif Figure 61. Daisy-Chain Maximum SCLK Frequency

8.6.3 SPI Serial Interface

PGA112 PGA113 PGA116 PGA117 ai_tim_spi_bos424.gif Figure 62. SPI Serial Interface Timing Diagrams
PGA112 PGA113 PGA116 PGA117 ai_tim_daisy_write_bos424.gif Figure 63. SPI Daisy-Chain Write Timing Diagrams
PGA112 PGA113 PGA116 PGA117 ai_tim_daisy_read0-0_bos424.gif Figure 64. SPI Daisy-Chain Read Timing Diagram (Mode 0,0)
PGA112 PGA113 PGA116 PGA117 ai_tim_daisy_read1-1_bos424.gif Figure 65. SPI Daisy-Chain Read Timing Diagram (Mode 1,1)

8.6.4 SPI Commands

Table 3. SPI Commands (PGA112 and PGA113)(1)(2)

D15 D14 D13 D12 D11 D10 D9 D8 D7 D6 D5 D4 D3 D2 D1 D0 THREE-WIRE SPI COMMAND
0 1 1 0 1 0 1 0 0 0 0 0 0 0 0 0 READ
0 0 1 0 1 0 1 0 G3 G2 G1 G0 CH3 CH2 CH1 CH0 WRITE
0 0 0 0 0 0 0 0 0 0 0 0 0 0 0 0 NOP WRITE
1 1 1 0 0 0 0 1 0 0 0 0 0 0 0 0 SDN_DIS WRITE
1 1 1 0 0 0 0 1 1 1 1 1 0 0 0 1 SDN_EN WRITE
(1) SDN = Shutdown mode. Enter Shutdown mode by issuing an SDN_EN command. Shutdown mode is cleared (returned to the last valid write configuration) by a SDN_DIS command or by any valid Write command.
(2) POR (Power-on-Reset) value of internal Gain/Channel Select Register is all 0s; this value sets Gain = 1, and Channel = VCAL/CH0.

Table 4. SPI Daisy-Chain Commands(1)(2)

D15 D14 D13 D12 D11 D10 D9 D8 D7 D6 D5 D4 D3 D2 D1 D0 DAISY-CHAIN COMMAND
0 0 0 1 0 0 0 0 0 0 0 0 0 0 0 0 NOP
1 1 1 1 0 0 0 1 0 0 0 0 0 0 0 0 SDN_DIS
1 1 1 1 0 0 0 1 1 1 1 1 0 0 0 1 SDN_EN
0 1 1 1 1 0 1 0 0 0 0 0 0 0 0 0 READ
0 0 1 1 1 0 1 0 G3 G2 G1 G0 CH3 CH2 CH1 CH0 WRITE
(1) SDN = Shutdown Mode. Shutdown Mode is entered by an SDN_EN command. Shutdown Mode is cleared (returned to the last valid write configuration) by a SDN_DIS command or by any valid Write command.
(2) POR (Power-on-Reset) value of internal Gain/Channel Register is all 0s; this value sets Gain = 1, VCAL/CH0 selected.

Table 5. Gain Selection Bits (PGA112 and PGA113)

G3 G2 G1 G0 BINARY GAIN SCOPE GAIN
0 0 0 0 1 1
0 0 0 1 2 2
0 0 1 0 4 5
0 0 1 1 8 10
0 1 0 0 16 20
0 1 0 1 32 50
0 1 1 0 64 100
0 1 1 1 128 200

Table 6. MUX Channel Selection Bits

CH3 CH2 CH1 CH0 PGA112, PGA113 PGA116, PGA117
0 0 0 0 VCAL/CH0 VCAL/CH0
0 0 0 1 CH1 CH1
0 0 1 0 X(1) CH2
0 0 1 1 X CH3
0 1 0 0 X CH4
0 1 0 1 X CH5
0 1 1 0 X CH6
0 1 1 1 X CH7
1 0 0 0 X CH8
1 0 0 1 X CH9
1 0 1 0 X X(1)
1 0 1 1 Factory Reserved Factory Reserved
1 1 0 0 CAL1(2) CAL1(2)
1 1 0 1 CAL2(3) CAL2(3)
1 1 1 0 CAL3(4) CAL3(4)
1 1 1 1 CAL4(5) CAL4(5)
(1) X = channel is not used.
(2) CAL1: connects to GND.
(3) CAL2: connects to 0.9 VCAL.
(4) CAL3: connects to 0.1 VCAL.
(5) CAL4: connects to VREF.