ZHCSBX2D December   2013  – August 2016 OPA857

PRODUCTION DATA.  

  1. 特性
  2. 应用
  3. 说明
  4. 修订历史记录
  5. Pin Configuration and Functions
  6. Specifications
    1. 6.1 Absolute Maximum Ratings
    2. 6.2 ESD Ratings
    3. 6.3 Recommended Operating Conditions
    4. 6.4 Thermal Information
    5. 6.5 Electrical Characteristics
    6. 6.6 Typical Characteristics
  7. Detailed Description
    1. 7.1 Overview
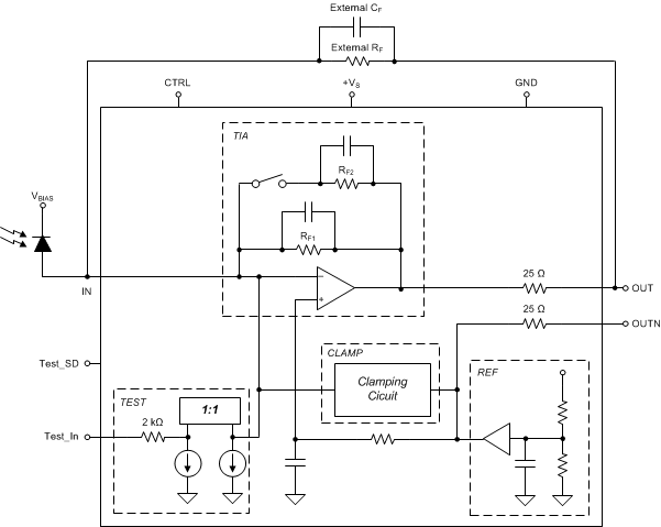
    2. 7.2 Functional Block Diagram
    3. 7.3 Feature Description
      1. 7.3.1 Transimpedance Amplifier (TIA) Block
      2. 7.3.2 Reference Voltage (REF) Block
      3. 7.3.3 Integrated Test Structure (TEST) Block
      4. 7.3.4 Internal Clamping Circuit (CLAMP) Block
    4. 7.4 Device Functional Modes
      1. 7.4.1 Gain Control
      2. 7.4.2 Test Mode
  8. Application and Implementation
    1. 8.1 Application Information
    2. 8.2 Typical Application
      1. 8.2.1 TIA With Associated Signal Chain
        1. 8.2.1.1 Design Requirements
        2. 8.2.1.2 Detailed Design Procedure
        3. 8.2.1.3 Application Curves
      2. 8.2.2 Extending Transimpedance Bandwidth
        1. 8.2.2.1 Design Requirements
        2. 8.2.2.2 Application Curves
  9. Power-Supply Recommendations
  10. 10Layout
    1. 10.1 Layout Guidelines
    2. 10.2 Layout Example
  11. 11器件和文档支持
    1. 11.1 器件支持
      1. 11.1.1 开发支持
        1. 11.1.1.1 评估模块
        2. 11.1.1.2 Spice 模型
    2. 11.2 文档支持
      1. 11.2.1 相关文档
    3. 11.3 接收文档更新通知
    4. 11.4 社区资源
    5. 11.5 商标
    6. 11.6 静电放电警告
    7. 11.7 Glossary
  12. 12机械、封装和可订购信息

封装选项

机械数据 (封装 | 引脚)
散热焊盘机械数据 (封装 | 引脚)
订购信息

Application and Implementation

NOTE

Information in the following applications sections is not part of the TI component specification, and TI does not warrant its accuracy or completeness. TI’s customers are responsible for determining suitability of components for their purposes. Customers should validate and test their design implementation to confirm system functionality.

Application Information

The OPA857 is a transimpedance amplifier offering two selectable gains. This device is used in conjunction with a photodiode at its input. The output is pseudo differential and may or may not require the use of a fully differential amplifier, depending on the analog-to-digital converter (ADC) used for implementation.

The OPA857 requires a photodiode to be connected to the positive bias voltage because the output voltage can only swing down from the reference voltage (1.85 V for a 3.3-V supply) to ground.

Typical Application

TIA With Associated Signal Chain

Figure 39 presents a complete end-to-end receive signal chain for an optical input. It includes a high-speed photodiode, the OPA857, a THS4541 fully-differential amplifier, and a 16-bit, 160-MSPS, high-speed ADC. For the complete wide-bandwidth, optical front-end reference design, go to http://www.ti.com/tool/TIDA-00725.

OPA857 ai_tia_associated_chain_bos630.gif Figure 39. TIA With Associated Signal Chain

Design Requirements

For this example, use the values listed in Table 3 for the input parameters.

Table 3. Design Parameters

DESIGN PARAMETER EXAMPLE VALUE
Supply voltage 5-V external supply
Analog bandwidth 120 MHz
ADC sampling rate 160 MSPS
Maximum system gain 100 kΩ
Programmable transimpedance gain 5 kΩ / 20 kΩ
Maximum signal swing 1 VPP
Noise performance ≥ 60-dB SNR
Averaged noise performance < 10-µVRMS

Detailed Design Procedure

  1. Use a high-speed, low input capacitance photodiode, such as the NR7500 or NR8300, as the front-end optical sensor. Take care during layout to minimize parasitic capacitance added because of the PCB.
  2. Bias the photodiode with the cathode connected to a positive supply, and the anode connected to IN pin of the OPA857. These connections make sure that the photodiode sources an output current that results in the OPA857 output swinging down below the reference voltage = (5 / 9) × 3.3 V = 1.83 V.
  3. Disable the OPA857 test mode by setting Test_IN = +VS and Test_SD = GND. The transimpedance gain is selected by setting CTRL = +VS (gain = 20 kΩ) or CTRL = GND (gain = 5 kΩ).
  4. The THS4541 is configured in a gain of 5 V/V in order to achieve a maximum signal transimpedance gain of 100 kΩ. It is important to carefully select the value of the RG gain resistors for the THS4541.
  5. Setting RG very low increases the resistive loading on the previous OPA857 output stage, and reduces the bandwidth of the OPA857.
  6. Setting RG very high results in a large value of feedback resistance, RF, on the THS4541 in order to achieve the desired 5V/V gain. RF interacts with the input capacitance of the THS4541 to create a zero in the noise-gain response of the amplifier, and if not properly compensated, results in reduced phase-margin and potential instability.
  7. A value of RG = 374 Ω was selected that results in a total differential load of 798 Ω on the OPA857. The resultant RF = 2 kΩ.
  8. The response to an optical pulsed input is shown in Figure 40 to Figure 43. To prevent signal reflections between the THS4541 output and the ADC34J45 input, the signal is doubly terminated through 50-Ω resistors. If the THS4541 and ADC34J45 are physically close together on the PCB, then the double-termination is eliminated, which increases the overall gain of the signal chain without affecting the transient response of the system. These results were verified, and the complete data is available in reference design TIDA-00725.
  9. An optional antialiasing filter can be added between the THS4541 and the ADC34J45 to reduce system noise caused by aliasing.

Application Curves

OPA857 D004_TIDUAZ1.gif
TZ Gain = 20 kΩ
Figure 40. Pulse Response vs Output Voltage
OPA857 D006_TIDUAZ1.gif
TZ Gain = 5 kΩ
Figure 42. Pulse Response vs Output Voltage
OPA857 D005_TIDUAZ1.gif
TZ Gain = 20 kΩ
Figure 41. Long-Term Settling Response vs Output Voltage
OPA857 D007_TIDUAZ1.gif
TZ Gain = 5 kΩ
Figure 43. Long-Term Settling Response vs Output Voltage

Extending Transimpedance Bandwidth

At the core of the OPA857 is an ultrawide bandwidth op amp. One of the highlights of the OPA857 is the relatively small change in the transimpedance bandwidth as a function of the internal gain selected; 130 MHz (gain = 5 kΩ) and 105 MHz (gain = 20 kΩ). Theoretically, for a four times increase in gain, the bandwidth should reduce by two times; however, as observed in the case of the OPA857, the results do not follow theory. For more information on the various factors that contribute to an amplifier frequency-response performance when configured as a TIA, see What You Need To Know About Transimpedance Amplifiers – Part 1 on the TI E2E Community website at e2e.ti.com. This blog also contains a reference to an excel calculator to simplify TIA designs when using discrete opamps. The OPA857 is unique in displaying this type of behavior because the CTRL logic controls an internal switch in the amplifier core that recompensates the amplifier open-loop gain characteristic depending upon the logic level. In this application, it it shown how the closed-loop transimpedance bandwidth can be increased to greater than 250 MHz. The circuit used for this test is shown in Figure 44. An external feedback resistor, RF, is added in parallel to the internal transimpedance gain resistors of the OPA857. This resistor has the effect of reducing the overall transimpedance gain, but with increased bandwidth.

OPA857 extend_trans_bw_sbos630.gif Figure 44. Extending Transimpedance Bandwidth

Design Requirements

For this example, use the values listed in Table 4 for the input parameters.

Table 4. Design Parameters

DESIGN PARAMETER EXAMPLE VALUE
Supply voltage 3.3 V
Output swing 500 mVPP
Differential output load 500 kΩ and 1 kΩ
Target bandwidth 250 MHz
Effective transimpedance gain 5 kΩ

Application Curves

Figure 45 shows the frequency response with a feedback resistance of 6.8 kΩ and an output load of 500 Ω. The large amount of peaking indicates a low phase-margin and potential instability. Next, a 0.1-pF feedback capacitor, CF, is added in parallel to the 6.8-kΩ RF. Both RF and CF interact to create pole in the noise gain curve that counteracts the effect of the zero caused by RF, and the total input capacitance at pin IN of the OPA857. The input capacitance is caused by the opamps inherent input capacitance, the photodiode capacitance, and the parasitic input capacitance from the PCB. The pole zero cancellation increases the phase margin, as is evident in the reduced peaking shown in Figure 46. In Figure 47, an output load of 1 kΩ was used, along with an RF = 6.8 kΩ and CF = 0.1 pF. The reduced load helps to increase the op amp open-loop gain, which in turn increases the closed-loop bandwidth of the OPA857 circuit.

OPA857 D003_TIDUBX7.gif
RF = 6.8 kΩ
Figure 45. Frequency Response With External Feedback
OPA857 D007_TIDUBX7.gif
RF = 6.8 kΩ, CF = 0.1 pF
Figure 47. Frequency Response With External Feedback
OPA857 D004_TIDUBX7.gif
RF = 6.8 kΩ, CF = 0.1 pF
Figure 46. Frequency Response With External Feedback