ZHCSHD6F September   2002  – June 2018 OPA2363 , OPA2364 , OPA363 , OPA364 , OPA4364

PRODUCTION DATA.  

  1. 特性
  2. 应用
  3. 说明
    1.     单电源麦克风前置放大器
  4. 修订历史记录
  5. 器件比较表
    1. 5.1 器件比较表
  6. 引脚配置和功能
    1.     引脚功能:OPA363
    2.     引脚功能:OPA2363
    3.     引脚功能:OPA364
    4.     引脚功能:OPA2364
    5.     引脚功能:OPA4364
  7. 规格
    1. 7.1  绝对最大额定值
    2. 7.2  ESD 额定值
    3. 7.3  建议运行条件
    4. 7.4  热性能信息:OPA363
    5. 7.5  热性能信息:OPA364
    6. 7.6  热性能信息:OPA2363
    7. 7.7  热性能信息:OPA2364
    8. 7.8  热性能信息:OPA4364
    9. 7.9  电气特性
    10. 7.10 典型特性
  8. 详细 说明
    1. 8.1 概述
    2. 8.2 功能方框图
    3. 8.3 特性 说明
      1. 8.3.1 轨至轨输入
      2. 8.3.2 工作电压
      3. 8.3.3 容性负载
      4. 8.3.4 输入和 ESD 保护
    4. 8.4 器件功能模式
      1. 8.4.1 使能功能
  9. 应用和实施
    1. 9.1 应用信息
      1. 9.1.1 实现到运算放大器负轨的输出摆幅
      2. 9.1.2 直接驱动 ADS8324 和 MSP430
      3. 9.1.3 音频 应用
      4. 9.1.4 有源滤波
    2. 9.2 典型应用
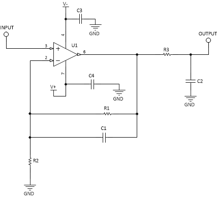
      1. 9.2.1 单电源驻极体麦克风前置放大器
        1. 9.2.1.1 设计要求
        2. 9.2.1.2 详细设计流程
        3. 9.2.1.3 应用曲线
  10. 10电源建议
  11. 11布局
    1. 11.1 布局指南
    2. 11.2 布局示例
  12. 12器件和文档支持
    1. 12.1 器件支持
      1. 12.1.1 开发支持
        1. 12.1.1.1 TINA-TI™(免费软件下载)
        2. 12.1.1.2 DIP 适配器 EVM
        3. 12.1.1.3 通用运放 EVM
        4. 12.1.1.4 TI 高精度设计
        5. 12.1.1.5 WEBENCH滤波器设计器
    2. 12.2 文档支持
      1. 12.2.1 相关文档
    3. 12.3 相关链接
    4. 12.4 接收文档更新通知
    5. 12.5 社区资源
    6. 12.6 商标
    7. 12.7 静电放电警告
    8. 12.8 术语表
  13. 13机械、封装和可订购信息

封装选项

机械数据 (封装 | 引脚)
散热焊盘机械数据 (封装 | 引脚)
订购信息

布局示例

OPA363 OPA2363 OPA364 OPA2364 OPA4364 Layout_Example-SO-8_PS.gifFigure 33. 同相配置的运算放大器电路板布局
OPA363 OPA2363 OPA364 OPA2364 OPA4364 SO-8_Schematic.gifFigure 34. 布局示例原理图