ZHCSI38E March   2001  – April 2018 OPA2355 , OPA3355 , OPA355

PRODUCTION DATA.  

  1. 特性
  2. 应用
  3. 说明
    1.     Device Images
      1.      简化原理图
  4. 修订历史记录
  5. Device Comparison Table
  6. Pin Configuration and Functions
    1.     Pin Functions: OPA355
    2.     Pin Functions: OPA2355
    3.     Pin Functions: OPA3355
  7. Specifications
    1. 7.1 Absolute Maximum Ratings
    2. 7.2 ESD Ratings
    3. 7.3 Recommended Operating Conditions
    4. 7.4 Thermal Information: OPA355
    5. 7.5 Thermal Information: OPA2355
    6. 7.6 Thermal Information: OPA3355
    7. 7.7 Electrical Characteristics: VS = 2.7 V to 5.5 V (Single-Supply)
    8. 7.8 Typical Characteristics
  8. Detailed Description
    1. 8.1 Overview
    2. 8.2 Functional Block Diagram
    3. 8.3 Feature Description
      1. 8.3.1 Operating Voltage
      2. 8.3.2 Enable Function
      3. 8.3.3 Output Drive
    4. 8.4 Device Functional Modes
  9. Application and Implementation
    1. 9.1 Application Information
    2. 9.2 Typical Applications
      1. 9.2.1 Transimpedance Amplifier
        1. 9.2.1.1 Design Requirements
        2. 9.2.1.2 Detailed Design Procedure
          1. 9.2.1.2.1 Optimizing The Transimpedance Circuit
        3. 9.2.1.3 Application Curve
      2. 9.2.2 High-Impedance Sensor Interface
      3. 9.2.3 Driving ADCs
      4. 9.2.4 Active Filter
    3. 9.3 Video
    4. 9.4 Wideband Video Multiplexing
  10. 10Power Supply Recommendations
  11. 11Layout
    1. 11.1 Layout Guidelines
    2. 11.2 Layout Example
  12. 12器件和文档支持
    1. 12.1 相关链接
    2. 12.2 接收文档更新通知
    3. 12.3 社区资源
    4. 12.4 商标
    5. 12.5 静电放电警告
    6. 12.6 术语表
  13. 13机械、封装和可订购信息

封装选项

机械数据 (封装 | 引脚)
散热焊盘机械数据 (封装 | 引脚)
订购信息

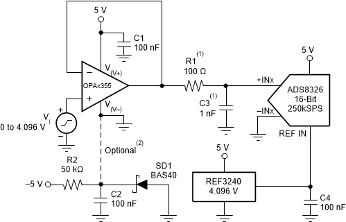
Driving ADCs

The OPAx355 op amps are designed to drive sampling analog-to-digital converters (ADCs) with sampling speeds up to 1 MSPS. The zero-crossover distortion input stage topology allows the OPAx355 series to drive ADCs without degrading differential linearity and THD.

The OPAx355 series buffers the ADC switched input capacitance and resulting charge injection while providing signal gain. Figure 35 shows the OPAx355 series configured to drive the ADS8326.

OPA355 OPA2355 OPA3355 ai_drv_ads8326_sbos195.gif

NOINDENT:

Suggested value; may require adjustment based on specific application.

NOINDENT:

Single-supply applications lose a small number of ADC codes near ground as a result of op amp output swing limitation. If a negative power supply is available, this simple circuit creates a –0.3-V supply to allow output swing to true ground potential.
Figure 35. Driving the ADS8326