ZHCSCD1F April   2014  – October 2016 OPA2316 , OPA316 , OPA4316

PRODUCTION DATA.  

  1. 特性
  2. 应用
  3. 说明
    1.     Device Images
      1.      单极低通滤波器
      2.      10MHz 带宽下的低电源电流(400µA/通道)
  4. 修订历史记录
  5. 引脚配置和功能
    1.     引脚功能
  6. 规格
    1. 6.1 绝对最大额定值
    2. 6.2 ESD 额定值
    3. 6.3 建议运行条件
    4. 6.4 热性能信息:OPA316
    5. 6.5 热性能信息:OPA2316
    6. 6.6 热性能信息:OPA2316S
    7. 6.7 热性能信息:OPA4316
    8. 6.8 电气特征
    9. 6.9 典型特性
  7. 详细 说明
    1. 7.1 概述
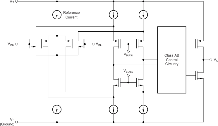
    2. 7.2 功能方框图
    3. 7.3 特性 说明
      1. 7.3.1 工作电压
      2. 7.3.2 轨至轨输入
      3. 7.3.3 输入和 ESD 保护
      4. 7.3.4 共模抑制比 (CMRR)
      5. 7.3.5 EMI 敏感性和输入滤波
      6. 7.3.6 轨至轨输出
      7. 7.3.7 电容负载和稳定性
      8. 7.3.8 过载恢复
      9. 7.3.9 DFN 封装
    4. 7.4 器件功能模式
  8. 应用和实施
    1. 8.1 应用信息
      1. 8.1.1 一般配置
    2. 8.2 典型应用
      1. 8.2.1 设计要求
      2. 8.2.2 详细设计流程
        1. 8.2.2.1 放大器选择
        2. 8.2.2.2 无源组件选择
      3. 8.2.3 应用曲线
  9. 电源建议
  10. 10布局
    1. 10.1 布局指南
    2. 10.2 布局示例
  11. 11器件和文档支持
    1. 11.1 文档支持
      1. 11.1.1 相关文档
    2. 11.2 相关链接
    3. 11.3 接收文档更新通知
    4. 11.4 社区资源
    5. 11.5 商标
    6. 11.6 静电放电警告
    7. 11.7 术语表
  12. 12机械、封装和可订购信息

封装选项

机械数据 (封装 | 引脚)
散热焊盘机械数据 (封装 | 引脚)
订购信息

功能方框图

OPA316 OPA2316 OPA2316S OPA4316 ai_simpl_schem_bos563.gif