ZHCSH60C June   2017  – October 2018 OPA1692

PRODUCTION DATA.  

  1. 特性
  2. 应用
  3. 说明
    1.     Device Images
      1. 3 线制驻极体麦克风的前置放大器
      2.      THD + N 与频率之间的关系(3 VRMS,2kΩ 负载)
  4. 修订历史记录
  5. Pin Configuration and Functions
    1.     Pin Functions: OPA1692
  6. Specifications
    1. 6.1 Absolute Maximum Ratings
    2. 6.2 ESD Ratings
    3. 6.3 Recommended Operating Conditions
    4. 6.4 Thermal Information: OPA1692
    5. 6.5 Electrical Characteristics
    6. 6.6 Typical Characteristics
  7. Detailed Description
    1. 7.1 Overview
    2. 7.2 Functional Block Diagram
    3. 7.3 Feature Description
      1. 7.3.1 Distortion Reduction
      2. 7.3.2 Phase Reversal Protection
      3. 7.3.3 Electrical Overstress
    4. 7.4 Device Functional Modes
      1. 7.4.1 Operating Voltage
  8. Application and Implementation
    1. 8.1 Application Information
      1. 8.1.1 Capacitive Loads
      2. 8.1.2 Noise Performance
      3. 8.1.3 Basic Noise Calculations
      4. 8.1.4 EMI Rejection
      5. 8.1.5 EMIRR +IN Test Configuration
    2. 8.2 Typical Application
      1. 8.2.1 Design Requirements
      2. 8.2.2 Detailed Design Procedure
      3. 8.2.3 Application Curves
    3. 8.3 Other Application Examples
      1. 8.3.1 Two-Wire Electret Microphone Preamplifier
      2. 8.3.2 Battery-Powered Preamplifier for Professional Microphones
  9. Power Supply Recommendations
  10. 10Layout
    1. 10.1 Layout Guidelines
    2. 10.2 Layout Example
    3. 10.3 Power Dissipation
  11. 11器件和文档支持
    1. 11.1 器件支持
      1. 11.1.1 开发支持
        1. 11.1.1.1 TINA-TI™(免费软件下载)
        2. 11.1.1.2 DIP 适配器 EVM
        3. 11.1.1.3 通用运算放大器评估模块 (EVM)
        4. 11.1.1.4 智能放大器扬声器特性鉴定板评估模块
        5. 11.1.1.5 TI 高精度设计
        6. 11.1.1.6 WEBENCH滤波器设计器
    2. 11.2 文档支持
      1. 11.2.1 相关文档
    3. 11.3 相关链接
    4. 11.4 接收文档更新通知
    5. 11.5 社区资源
    6. 11.6 商标
    7. 11.7 静电放电警告
    8. 11.8 术语表
  12. 12机械、封装和可订购信息

封装选项

机械数据 (封装 | 引脚)
散热焊盘机械数据 (封装 | 引脚)
订购信息

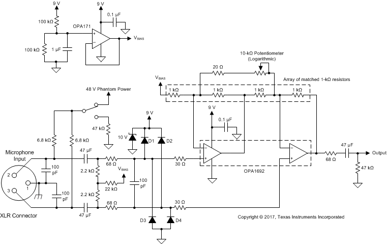
Battery-Powered Preamplifier for Professional Microphones

Figure 63 shows a preamplifier designed for portable applications that require low-noise, high common-mode rejection, and long battery life. Both channels of the OPA1692 are configured as a two-op amp instrumentation amplifier with a variable gain from 6 to 40 dB. An array of 1-kΩ resistors is recommended for the feedback network because the excellent matching of these resistors ensure high common-mode rejection in the circuit. An OPA171 is configured as a buffered power supply divider to provide a biasing voltage to the circuit, allowing the system to operate properly on a single 9-V battery. The additional components at the OPA1692 inputs are for phantom power, EMI, and ESD protection. The circuit consumes approximately 2 mA of quiescent power supply current.

OPA1692 AI_D003_SBOS566.gifFigure 63. Preamplifier for Professional Microphones Powered from a 9-V Battery