ZHCS809E June   2013  – February 2020 LMZ31707

PRODUCTION DATA.  

  1. 特性
  2. 应用
  3. 说明
    1.     简化应用
  4. 修订历史记录
  5. Specifications
    1. 5.1 Absolute Maximum Ratings
    2. 5.2 ESD Ratings
    3. 5.3 Recommended Operating Conditions
    4. 5.4 Package Specifications
    5. 5.5 Thermal Information
    6. 5.6 Electrical Characteristics
  6. Device Information
    1. 6.1 Functional Block Diagram
    2.     Pin Functions
  7. Typical Characteristics (PVIN = VIN = 12 V)
  8. Typical Characteristics (PVIN = VIN = 5 V)
  9. Typical Characteristics (PVIN = 3.3 V, VIN = 5 V)
  10. 10Application Information
    1. 10.1  Adjusting the Output Voltage
    2. 10.2  Capacitor Recommendations for the LMZ31707 Power Supply
      1. 10.2.1 Capacitor Technologies
        1. 10.2.1.1 Electrolytic, Polymer-Electrolytic Capacitors
        2. 10.2.1.2 Ceramic Capacitors
        3. 10.2.1.3 Tantalum, Polymer-Tantalum Capacitors
      2. 10.2.2 Input Capacitor
      3. 10.2.3 Output Capacitor
    3. 10.3  Transient Response
    4. 10.4  Transient Waveforms
    5. 10.5  Application Schematics
    6. 10.6  Custom Design With WEBENCH® Tools
    7. 10.7  VIN and PVIN Input Voltage
    8. 10.8  3.3 V PVIN Operation
    9. 10.9  Power Good (PWRGD)
    10. 10.10 SYNC_OUT
    11. 10.11 Parallel Operation
    12. 10.12 Light Load Efficiency (LLE)
    13. 10.13 Power-Up Characteristics
    14. 10.14 Pre-Biased Start-up
    15. 10.15 Remote Sense
    16. 10.16 Thermal Shutdown
    17. 10.17 Output On/Off Inhibit (INH)
    18. 10.18 Slow Start (SS/TR)
    19. 10.19 Overcurrent Protection
    20. 10.20 Synchronization (CLK)
    21. 10.21 Sequencing (SS/TR)
    22. 10.22 Programmable Undervoltage Lockout (UVLO)
    23. 10.23 Layout Considerations
    24. 10.24 EMI
  11. 11器件和文档支持
    1. 11.1 器件支持
      1. 11.1.1 开发支持
        1. 11.1.1.1 使用 WEBENCH® 工具创建定制设计
    2. 11.2 文档支持
      1. 11.2.1 相关文档
    3. 11.3 接收文档更新通知
    4. 11.4 支持资源
    5. 11.5 商标
    6. 11.6 静电放电警告
    7. 11.7 Glossary
  12. 12机械、封装和可订购信息
    1. 12.1 Tape and Reel Information

封装选项

机械数据 (封装 | 引脚)
散热焊盘机械数据 (封装 | 引脚)
订购信息

Application Schematics

LMZ31707 LMZ31707_AppSchematic1.gifFigure 20. Typical Schematic
PVIN = VIN = 4.5 V to 17 V, VOUT = 1.2 V
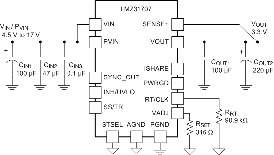
LMZ31707 LMZ31707_AppSchematic2.gifFigure 21. Typical Schematic
PVIN = VIN = 4.5 V to 17 V, VOUT = 3.3 V
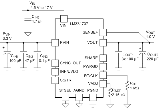
LMZ31707 LMZ31707_AppSchematic3.gifFigure 22. Typical Schematic
PVIN = 3.3 V, VIN = 4.5 V to 17 V, VOUT = 1.0 V