ZHCS576I January   2011  – August 2021 LMZ14201H

PRODUCTION DATA  

  1. 特性
  2. 应用
  3. 描述
  4. Revision History
  5. Pin Configuration and Functions
  6. Specifications
    1. 6.1 Absolute Maximum Ratings
    2. 6.2 ESD Ratings
    3. 6.3 Recommended Operating Conditions
    4. 6.4 Thermal Information
    5. 6.5 Electrical Characteristics
    6. 6.6 Typical Characteristics
  7. Detailed Description
    1. 7.1 Overview
      1. 7.1.1 COT Control Circuit Overview
    2. 7.2 Functional Block Diagram
    3. 7.3 Feature Description
      1. 7.3.1 Output Overvoltage Comparator
      2. 7.3.2 Current Limit
      3. 7.3.3 Thermal Protection
      4. 7.3.4 Zero Coil Current Detection
      5. 7.3.5 Prebiased Start-Up
    4. 7.4 Device Functional Modes
      1. 7.4.1 Discontinuous Conduction and Continuous Conduction Modes
  8. Application and Implementation
    1. 8.1 Application Information
    2. 8.2 Typical Application
      1. 8.2.1 Design Requirements
      2. 8.2.2 Detailed Design Procedure
        1. 8.2.2.1 Design Steps for the LMZ14201H Application
          1. 8.2.2.1.1 Enable Divider, RENT and RENB Selection
          2. 8.2.2.1.2 Output Voltage Selection
          3. 8.2.2.1.3 Soft-Start Capacitor, CSS, Selection
          4. 8.2.2.1.4 Output Capacitor, CO, Selection
            1. 8.2.2.1.4.1 Capacitance
            2. 8.2.2.1.4.2 ESR
          5. 8.2.2.1.5 Input Capacitor, CIN, Selection
          6. 8.2.2.1.6 ON-Time, RON, Resistor Selection
            1. 8.2.2.1.6.1 Discontinuous Conduction and Continuous Conduction Mode Selection
      3. 8.2.3 Application Curve
  9. Power Supply Recommendations
  10. 10Layout
    1. 10.1 Layout Guidelines
      1. 10.1.1 Power Module SMT Guidelines
    2. 10.2 Layout Example
      1. 10.2.1 Power Dissipation and Board Thermal Requirements
  11. 11Device and Documentation Support
    1. 11.1 Documentation Support
      1. 11.1.1 Related Documentation
    2. 11.2 接收文档更新通知
    3. 11.3 支持资源
    4. 11.4 Trademarks
    5. 11.5 静电放电警告
    6. 11.6 术语表
  12. 12Mechanical, Packaging, and Orderable Information

封装选项

机械数据 (封装 | 引脚)
散热焊盘机械数据 (封装 | 引脚)
订购信息

描述

LMZ14201H SIMPLE SWITCHER® 电源模块是一款易于使用的降压直流/直流解决方案,可驱动高达 1A 的负载,并具有出色的电源转换效率、线路和负载调节以及输出精度。LMZ14201H 采用创新型封装,可提高热性能并支持手工或机器焊接。

LMZ14201H 支持 6V 至 42V 的输入电压轨范围,可提供低至 5V 的高精度可调节输出电压。LMZ14201H 仅需三个外部电阻和四个外部电容器即可完善电源解决方案。LMZ14201H 的设计可靠而稳健,并且具有以下保护特性:热关断、输入欠压锁定、输出过压保护、短路保护、输出限流以及预偏置输出的启动功能。单个电阻最高可将开关频率调节至 1MHz。

器件信息
器件型号(2) 封装(1) 封装尺寸(标称值)
LMZ14201H TO-PMOD (7) 10.16mm × 9.85mm
如需了解所有可用封装,请参阅数据表末尾的可订购产品附录。
峰值回流焊温度等于 245°C。请参阅 SNAA214 了解更多详细信息。
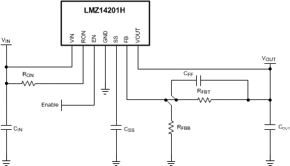
GUID-FBF1E338-59EE-4B07-AAEA-4592E9ADB0CE-low.gif简化版应用原理图
GUID-B1D1B2B6-1766-4204-8803-CA50DF0219B3-low.gif效率 VOUT = 12V,TA = 25°C