ZHCS576I January   2011  – August 2021 LMZ14201H

PRODUCTION DATA  

  1. 特性
  2. 应用
  3. 描述
  4. Revision History
  5. Pin Configuration and Functions
  6. Specifications
    1. 6.1 Absolute Maximum Ratings
    2. 6.2 ESD Ratings
    3. 6.3 Recommended Operating Conditions
    4. 6.4 Thermal Information
    5. 6.5 Electrical Characteristics
    6. 6.6 Typical Characteristics
  7. Detailed Description
    1. 7.1 Overview
      1. 7.1.1 COT Control Circuit Overview
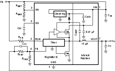
    2. 7.2 Functional Block Diagram
    3. 7.3 Feature Description
      1. 7.3.1 Output Overvoltage Comparator
      2. 7.3.2 Current Limit
      3. 7.3.3 Thermal Protection
      4. 7.3.4 Zero Coil Current Detection
      5. 7.3.5 Prebiased Start-Up
    4. 7.4 Device Functional Modes
      1. 7.4.1 Discontinuous Conduction and Continuous Conduction Modes
  8. Application and Implementation
    1. 8.1 Application Information
    2. 8.2 Typical Application
      1. 8.2.1 Design Requirements
      2. 8.2.2 Detailed Design Procedure
        1. 8.2.2.1 Design Steps for the LMZ14201H Application
          1. 8.2.2.1.1 Enable Divider, RENT and RENB Selection
          2. 8.2.2.1.2 Output Voltage Selection
          3. 8.2.2.1.3 Soft-Start Capacitor, CSS, Selection
          4. 8.2.2.1.4 Output Capacitor, CO, Selection
            1. 8.2.2.1.4.1 Capacitance
            2. 8.2.2.1.4.2 ESR
          5. 8.2.2.1.5 Input Capacitor, CIN, Selection
          6. 8.2.2.1.6 ON-Time, RON, Resistor Selection
            1. 8.2.2.1.6.1 Discontinuous Conduction and Continuous Conduction Mode Selection
      3. 8.2.3 Application Curve
  9. Power Supply Recommendations
  10. 10Layout
    1. 10.1 Layout Guidelines
      1. 10.1.1 Power Module SMT Guidelines
    2. 10.2 Layout Example
      1. 10.2.1 Power Dissipation and Board Thermal Requirements
  11. 11Device and Documentation Support
    1. 11.1 Documentation Support
      1. 11.1.1 Related Documentation
    2. 11.2 接收文档更新通知
    3. 11.3 支持资源
    4. 11.4 Trademarks
    5. 11.5 静电放电警告
    6. 11.6 术语表
  12. 12Mechanical, Packaging, and Orderable Information

封装选项

机械数据 (封装 | 引脚)
散热焊盘机械数据 (封装 | 引脚)
订购信息

Functional Block Diagram

GUID-55DFA414-C08F-40CF-9676-A39DDF2E54BB-low.gif