SNOS993P November   2001  – April 2017 LMV931-N , LMV932-N , LMV934-N

PRODUCTION DATA.  

  1. Features
  2. Applications
  3. Description
  4. Revision History
  5. Pin Configuration and Functions
  6. Specifications
    1. 6.1  Absolute Maximum Ratings
    2. 6.2  ESD Ratings (Commercial)
    3. 6.3  Recommended Operating Ratings
    4. 6.4  Thermal Information
    5. 6.5  DC Electrical Characteristics 1.8 V
    6. 6.6  AC Electrical Characteristics 1.8 V
    7. 6.7  DC Electrical Characteristics 2.7 V
    8. 6.8  AC Electrical Characteristics 2.7 V
    9. 6.9  Electrical Characteristics 5 V DC
    10. 6.10 AC Electrical Characteristics 5 V
    11. 6.11 Typical Characteristics
  7. Detailed Description
    1. 7.1 Overview
    2. 7.2 Functional Block Diagram
    3. 7.3 Feature Description
    4. 7.4 Device Functional Modes
      1. 7.4.1 Input and Output Stage
      2. 7.4.2 Input Bias Current Consideration
  8. Application and Implementation
    1. 8.1 Application Information
    2. 8.2 Typical Applications
      1. 8.2.1 High-Side Current-Sensing Application
        1. 8.2.1.1 Design Requirements
          1. 8.2.1.1.1 Custom Design With WEBENCH® Tools
        2. 8.2.1.2 Detailed Design Procedure
        3. 8.2.1.3 Application Curve
      2. 8.2.2 Half-Wave Rectifier Applications
        1. 8.2.2.1 Design Requirements
        2. 8.2.2.2 Detailed Design Procedure
        3. 8.2.2.3 Application Curve
      3. 8.2.3 Instrumentation Amplifier With Rail-to-Rail Input and Output Application
        1. 8.2.3.1 Design Requirements
        2. 8.2.3.2 Detailed Design Procedure
        3. 8.2.3.3 Application Curve
    3. 8.3 Dos and Don'ts
  9. Power Supply Recommendations
  10. 10Layout
    1. 10.1 Layout Guidelines
    2. 10.2 Layout Example
  11. 11Device and Documentation Support
    1. 11.1 Device Support
      1. 11.1.1 Custom Design With WEBENCH® Tools
      2. 11.1.2 Development Support
    2. 11.2 Documentation Support
      1. 11.2.1 Related Documentation
    3. 11.3 Related Links
    4. 11.4 Receiving Notification of Documentation Updates
    5. 11.5 Community Resources
    6. 11.6 Trademarks
    7. 11.7 Electrostatic Discharge Caution
    8. 11.8 Glossary
  12. 12Mechanical, Packaging, and Orderable Information

封装选项

机械数据 (封装 | 引脚)
散热焊盘机械数据 (封装 | 引脚)
订购信息

Detailed Description

Overview

The LMV93x-N are low-voltage, low-power operational amplifiers (op-amp) operating from 1.8-V to 5.5-V supply voltages and have rail-to-rail input and output. LMV93x-N input common-mode voltage extends 200 mV beyond the supplies which enables user enhanced functionality beyond the supply voltage range.

Functional Block Diagram

LMV931-N LMV932-N LMV934-N Op_Amp_Triangle_Block_Diagram.gif
(Each Amplifier)

Feature Description

The differential inputs of the amplifier consist of a noninverting input (+IN) and an inverting input (–IN). The amplifer amplifies only the difference in voltage between the two inputs, which is called the differential input voltage. The output voltage of the op-amp VOUT is given by Equation 1:

Equation 1. VOUT = AOL (IN+ - IN-)

where

  • AOL is the open-loop gain of the amplifier, typically around 100 dB (100,000x, or 10 µV per volt).

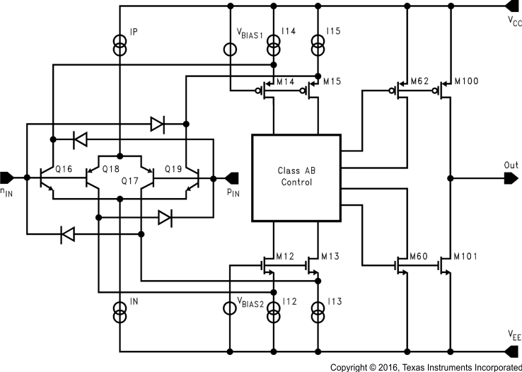
Device Functional Modes

Input and Output Stage

The rail-to-rail input stage of this family provides more flexibility for the designer. The LMV93x-N use a complimentary PNP and NPN input stage in which the PNP stage senses common-mode voltage near V and the NPN stage senses common-mode voltage near V+. The transition from the PNP stage to NPN stage occurs 1 V below V+. Because both input stages have their own offset voltage, the offset of the amplifier becomes a function of the input common-mode voltage and has a crossover point at 1 V below V+.

LMV931-N LMV932-N LMV934-N 200326a9.gif Figure 29. Simplified Schematic Diagram

This VOS crossover point can create problems for both DC− and AC-coupled signals if proper care is not taken. Large input signals that include the VOS crossover point will cause distortion in the output signal. One way to avoid such distortion is to keep the signal away from the crossover. For example, in a unity gain buffer configuration with VS = 5 V, a 5-V peak-to-peak signal will contain input-crossover distortion while a 3-V peak-to-peak signal centered at 1.5 V will not contain input-crossover distortion as it avoids the crossover point. Another way to avoid large signal distortion is to use a gain of −1 circuit which avoids any voltage excursions at the input terminals of the amplifier. In that circuit, the common-mode DC voltage can be set at a level away from the VOS cross-over point. For small signals, this transition in VOS shows up as a VCM dependent spurious signal in series with the input signal and can effectively degrade small signal parameters such as gain and common-mode rejection ratio. To resolve this problem, the small signal should be placed such that it avoids the VOS crossover point. In addition to the rail-to-rail performance, the output stage can provide enough output current to drive 600-Ω loads. Because of the high-current capability, take care not to exceed the 150°C maximum junction temperature specification.

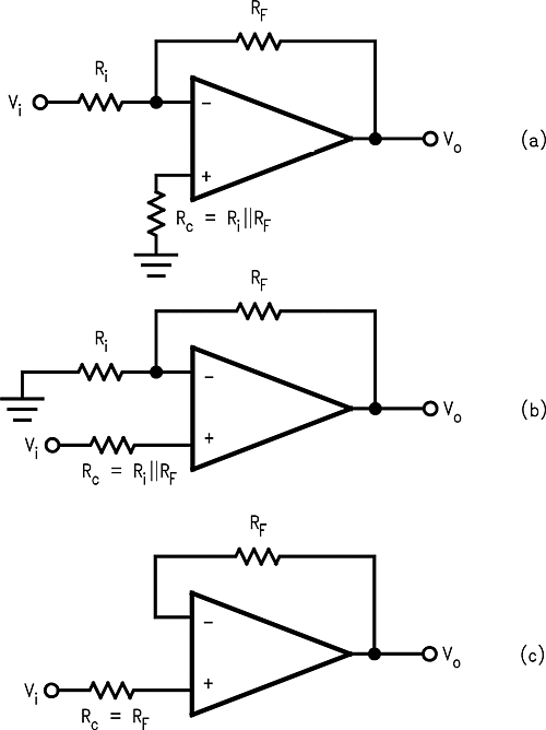
Input Bias Current Consideration

The LMV93x-N family has a complementary bipolar input stage. The typical input bias current (IB) is 15 nA. The input bias current can develop a significant offset voltage. This offset is primarily due to IB flowing through the negative feedback resistor, RF. For example, if IB is 50 nA and RF is 100 kΩ, then an offset voltage of 5 mV will develop (VOS = IB x RF). Using a compensation resistor (RC), as shown in Figure 30, cancels this effect. But the input offset current (IOS) will still contribute to an offset voltage in the same manner.

LMV931-N LMV932-N LMV934-N 20032659.gif Figure 30. Canceling the Offset Voltage due to Input Bias Current