ZHCSG20 February   2017 LMV551-Q1

PRODUCTION DATA.  

  1. 特性
  2. 应用
  3. 说明
    1.     Device Images
      1.      rep%#160; 单电源反向放大器
      2.      开环增益和相位与频率间的关系
  4. 修订历史记录
  5. 引脚配置和功能
    1.     引脚功能:LMV551-Q1
  6. 规格
    1. 6.1 绝对最大额定值
    2. 6.2 ESD 额定值
    3. 6.3 建议运行条件
    4. 6.4 热性能信息
    5. 6.5 电气特性:3V
    6. 6.6 电气特性:5V
    7. 6.7 典型特性
  7. 详细 说明
    1. 7.1 概述
    2. 7.2 功能框图
    3. 7.3 特性 说明
      1. 7.3.1 低电压和低功耗运行
      2. 7.3.2 宽带宽
      3. 7.3.3 低输入参考噪声
      4. 7.3.4 接地感应和轨至轨输出
      5. 7.3.5 小型尺寸
    4. 7.4 器件功能模式
      1. 7.4.1 运算放大器电路的稳定性
        1. 7.4.1.1 稳定性和容性负载
          1. 7.4.1.1.1 环路内补偿
          2. 7.4.1.1.2 外部电阻器补偿
  8. 以下一些应用中
    1. 8.1 应用信息
    2. 8.2 典型应用
      1. 8.2.1 设计要求
      2. 8.2.2 详细设计流程
      3. 8.2.3 应用曲线
    3. 8.3 注意事项
  9. 电源相关建议
  10. 10布局
    1. 10.1 布局指南
    2. 10.2 布局示例
  11. 11器件和文档支持
    1. 11.1 器件支持
      1. 11.1.1 开发支持
    2. 11.2 文档支持
      1. 11.2.1 相关文档
    3. 11.3 接收文档更新通知
    4. 11.4 社区资源
    5. 11.5 商标
    6. 11.6 静电放电警告
    7. 11.7 术语表
  12. 12机械、封装和可订购信息

封装选项

机械数据 (封装 | 引脚)
散热焊盘机械数据 (封装 | 引脚)
订购信息

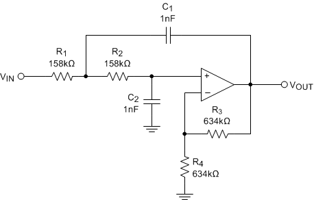
详细设计流程

讨论 Sallen-Key 低通滤波器拓扑的资源有很多。

德州仪器 (TI) 通过提供联机和单机版设计工具(如 Webench Filter Designer 和 Filter Pro Desktop),使滤波器设计变得更加简单。

在此设计中,我们使用单机版 Filter Pro Desktop。

对于此设计,将以下参数输入到 Filterpro 软件中:

  • 滤波器类型 = 低通
  • 增益 = 10V/V (20dB)
  • 通带频率 = 1kHz
  • 允许的纹波 = 1dB
  • 滤波器阶数 = 选中并设置为 2
  • 响应类型 = 巴特沃斯
  • 滤波器拓扑 = Sallen-Key
  • 组件容差 - 电阻器 = E96 1%
  • 组件容差 - 电容器 = E6 20%

输入这些值后,FilterPro 返回以下建议值:

  • R1 = 44.2kΩ
  • R2 = 38.3kΩ
  • R3 = 2.49kΩ
  • R4 = 22.6kΩ
  • C1 = 10nF
  • C2 = 1.5nF

LMV551-Q1 的目标是低功耗运行。上述电阻值是针对标准 功耗应用而设定的。为了降低静态功耗和动态功耗,请增大电阻值。

最大功率消耗者是增益设置反馈电阻器 R3 和 R4,因为它们是直流耦合的,并且代表着放大器的恒定直流负载。如果输出偏置于 2.5V,则流过反馈网络的电流为 2.5V / (22.6kΩ + 2.49kΩ) = 99.6µA。这远远超过放大器独自的 37uA 静态电流!反馈电阻器的大小从 22.6kΩ 增大十倍到 226kΩ,反馈网络中的电流可降至 9.9μA。

增大电阻值需要电容值按比例减小。如果电阻值增大 10 倍,则相应的电容值必须减小到 1/10。但是请注意,增大电阻值会增大贡献的噪声,而且将电容值减小到较小值会提高对杂散电容的敏感度。

此外还需要作出关于缩放滤波器组件(R1、R2、C1 和 C2)的决定。R1 和 R2 以交流耦合方式连接到输出端,所以只有流过这些电阻器的直流电流是 LMV551-Q1 的输入偏置电流(通常为 20nA)。然而,在大信号摆动期间,较大的交流电流可能会流过 C2 和 C1。缩放滤波器组件也会降低峰值交流信号电流。如果预计交流信号很大(几个 Vpp)并且较频繁,那么缩放滤波器值可能有利于整体功耗。如果预计交流信号很小,可能不值得为了缩放这些值而在噪声方面进行折衷。

由于 LMV551-Q1 具有双极性输入,为了保持直流精度,每个放大器输入端所见的等效电阻应相等以便消除偏置电流的影响。

为了通过消除偏置电流来保持直流精度,应保持以下关系:

Equation 4. (R1 + R2) = (R3 || R4)

幸运的是,Filter Pro 软件可以轻松更改和重新计算这些值。通过更改原理图选项卡中的任何滤波器组件(R1、R2、C1 和 C2)的值,程序会自动重新计算和缩放这些组件。反过来,改变增益反馈组件(R3 或 R4)也会使另一个反馈电阻器缩放。但是,Filter Pro 不会保持上面Equation 4 所示的反馈元件和滤波器元件之间的关系。只要原始反馈电阻比保持不变,就可以适当“催长”和缩放反馈电阻值。

LMV551-Q1 Sallen_Key_App_wValues.gifFigure 30. 1kHz Sallen-Key 低通滤波器及相应值