ZHCSG20 February   2017 LMV551-Q1

PRODUCTION DATA.  

  1. 特性
  2. 应用
  3. 说明
    1.     Device Images
      1.      rep%#160; 单电源反向放大器
      2.      开环增益和相位与频率间的关系
  4. 修订历史记录
  5. 引脚配置和功能
    1.     引脚功能:LMV551-Q1
  6. 规格
    1. 6.1 绝对最大额定值
    2. 6.2 ESD 额定值
    3. 6.3 建议运行条件
    4. 6.4 热性能信息
    5. 6.5 电气特性:3V
    6. 6.6 电气特性:5V
    7. 6.7 典型特性
  7. 详细 说明
    1. 7.1 概述
    2. 7.2 功能框图
    3. 7.3 特性 说明
      1. 7.3.1 低电压和低功耗运行
      2. 7.3.2 宽带宽
      3. 7.3.3 低输入参考噪声
      4. 7.3.4 接地感应和轨至轨输出
      5. 7.3.5 小型尺寸
    4. 7.4 器件功能模式
      1. 7.4.1 运算放大器电路的稳定性
        1. 7.4.1.1 稳定性和容性负载
          1. 7.4.1.1.1 环路内补偿
          2. 7.4.1.1.2 外部电阻器补偿
  8. 以下一些应用中
    1. 8.1 应用信息
    2. 8.2 典型应用
      1. 8.2.1 设计要求
      2. 8.2.2 详细设计流程
      3. 8.2.3 应用曲线
    3. 8.3 注意事项
  9. 电源相关建议
  10. 10布局
    1. 10.1 布局指南
    2. 10.2 布局示例
  11. 11器件和文档支持
    1. 11.1 器件支持
      1. 11.1.1 开发支持
    2. 11.2 文档支持
      1. 11.2.1 相关文档
    3. 11.3 接收文档更新通知
    4. 11.4 社区资源
    5. 11.5 商标
    6. 11.6 静电放电警告
    7. 11.7 术语表
  12. 12机械、封装和可订购信息

封装选项

机械数据 (封装 | 引脚)
散热焊盘机械数据 (封装 | 引脚)
订购信息

典型应用

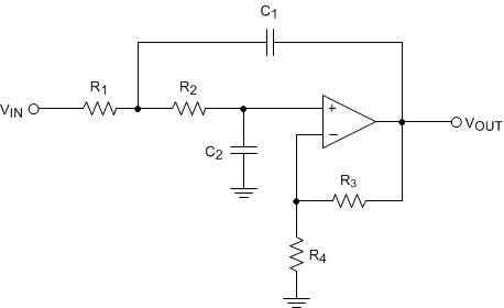
LMV551-Q1 Sallen_Key_App_No_Values.gifFigure 29. 两极 Sallen-Key 低通滤波器