ZHCSO88 June   2021 LMR33620AP-Q1 , LMR33630AP-Q1

PRODUCTION DATA  

  1. 特性
  2. 应用
  3. 说明
  4. Revision History
  5. Device Comparison Table
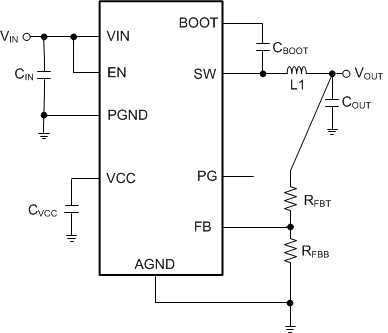
  6. Pin Configuration and Functions
  7. Specifications
    1. 7.1 Absolute Maximum Ratings
    2. 7.2 ESD Ratings
    3. 7.3 Recommended Operating Conditions
    4. 7.4 Thermal Information
    5. 7.5 Electrical Characteristics
    6. 7.6 Timing Characteristics
    7. 7.7 System Characteristics
    8. 7.8 Typical Characteristics
  8. Detailed Description
    1. 8.1 Overview
    2. 8.2 Functional Block Diagram
    3. 8.3 Feature Description
      1. 8.3.1 Power-Good Flag Output
      2. 8.3.2 Enable and Start-Up
      3. 8.3.3 Current Limit and Short Circuit
      4. 8.3.4 Undervoltage Lockout and Thermal Shutdown
    4. 8.4 Device Functional Modes
      1. 8.4.1 Auto Mode
      2. 8.4.2 Dropout
      3. 8.4.3 Minimum Switch On Time
  9. Application and Implementation
    1. 9.1 Application Information
    2. 9.2 Typical Application
      1. 9.2.1 Design Requirements
      2. 9.2.2 Detailed Design Procedure
        1. 9.2.2.1  Custom Design With WEBENCH® Tools
        2. 9.2.2.2  Choosing the Switching Frequency
        3. 9.2.2.3  Setting the Output Voltage
        4. 9.2.2.4  Inductor Selection
        5. 9.2.2.5  Output Capacitor Selection
        6. 9.2.2.6  Input Capacitor Selection
        7. 9.2.2.7  CBOOT
        8. 9.2.2.8  VCC
        9. 9.2.2.9  CFF Selection
        10. 9.2.2.10 External UVLO
        11. 9.2.2.11 Maximum Ambient Temperature
      3. 9.2.3 Application Curves
    3. 9.3 What to Do and What Not to Do
  10. 10Power Supply Recommendations
  11. 11Layout
    1. 11.1 Layout Guidelines
      1. 11.1.1 Ground and Thermal Considerations
    2. 11.2 Layout Example
  12. 12Device and Documentation Support
    1. 12.1 Device Support
      1. 12.1.1 第三方产品免责声明
      2. 12.1.2 Development Support
        1. 12.1.2.1 Custom Design With WEBENCH® Tools
    2. 12.2 Documentation Support
      1. 12.2.1 Related Documentation
    3. 12.3 支持资源
    4. 12.4 接收文档更新通知
    5. 12.5 Trademarks
    6. 12.6 静电放电警告
    7. 12.7 术语表
  13. 13Mechanical, Packaging, and Orderable Information

封装选项

机械数据 (封装 | 引脚)
散热焊盘机械数据 (封装 | 引脚)
订购信息

说明

LMR336x0AP-Q1 稳压器符合汽车标准,是一款简单易用的同步降压直流/直流转换器,可提供出色的效率,适用于条件严苛的应用。LMR336x0AP-Q1 能够使用高达 36V 的输入电压驱动高达 2A 或 3A 的负载电流。LMR336x0AP-Q1 以很小的解决方案尺寸提供出色的轻负载效率和输出精度。电源正常状态标志和精密使能端等特性有助于实现灵活而又易用的解决方案,适用于广泛的应用。LMR336x0AP-Q1 在轻负载条件下自动折返频率以提高效率。此器件通过集成技术省去了大部分外部元件,并提供专为实现简单 PCB 布局而设计的引脚排列方式。保护特性包括热关断、输入欠压锁定、逐周期电流限制和断续短路保护。LMR336x0AP-Q1 采用具有可湿性侧面的 12 引脚 3mm × 2mm 新型 VQFN 封装。

器件信息
器件型号 封装(1) 封装尺寸(标称值)
LMR33620AP-Q1 VQFN (12) 3.00mm × 2.00mm
LMR33630AP-Q1
如需了解所有可用封装,请参阅数据表末尾的可订购产品附录。
GUID-F2FDDBAD-06D9-4B5B-8D83-CEA66F460541-low.gif简化版原理图
GUID-0F1F29CE-8B9B-4F2A-A535-74851167200E-low.gif超少组件示例