SNOSAT7G August   2007  – October 2015 LMP7300

PRODUCTION DATA.  

  1. Features
  2. Applications
  3. Description
  4. Revision History
  5. Pin Configuration and Functions
  6. Specifications
    1. 6.1 Absolute Maximum Ratings
    2. 6.2 ESD Ratings
    3. 6.3 Recommended Operating Conditions
    4. 6.4 Thermal Information
    5. 6.5 Electrical Characteristics: 2.7-V
    6. 6.6 Electrical Characteristics: 5-V
    7. 6.7 Electrical Characteristics: 12-V
    8. 6.8 Typical Characteristics
  7. Detailed Description
    1. 7.1 Overview
    2. 7.2 Functional Block Diagram
    3. 7.3 Feature Description
      1. 7.3.1 Voltage Reference
      2. 7.3.2 Comparator
        1. 7.3.2.1 Output Stage
        2. 7.3.2.2 Fault Detection Rate
      3. 7.3.3 Hysteresis
        1. 7.3.3.1 How Much Hysteresis Is Correct?
    4. 7.4 Device Functional Modes
  8. Application and Implementation
    1. 8.1 Application Information
    2. 8.2 Typical Applications
      1. 8.2.1 Window Comparator
        1. 8.2.1.1 Design Requirements
        2. 8.2.1.2 Detailed Design Procedure
        3. 8.2.1.3 Application Curve
      2. 8.2.2 Precision High-Temperature Switch
        1. 8.2.2.1 Design Requirements
      3. 8.2.3 Micropower Precision-Battery Low-Voltage Detector
        1. 8.2.3.1 Design Requirements
  9. Power Supply Recommendations
  10. 10Layout
    1. 10.1 Layout Guidelines
    2. 10.2 Layout Example
  11. 11Device and Documentation Support
    1. 11.1 Device Support
      1. 11.1.1 Development Support
        1. 11.1.1.1 Evaluation Boards
    2. 11.2 Community Resources
    3. 11.3 Trademarks
    4. 11.4 Electrostatic Discharge Caution
    5. 11.5 Glossary
  12. 12Mechanical, Packaging, and Orderable Information

封装选项

机械数据 (封装 | 引脚)
散热焊盘机械数据 (封装 | 引脚)
订购信息

8 Application and Implementation

NOTE

Information in the following applications sections is not part of the TI component specification, and TI does not warrant its accuracy or completeness. TI’s customers are responsible for determining suitability of components for their purposes. Customers should validate and test their design implementation to confirm system functionality.

8.1 Application Information

The LMP7300 device may be used in a variety of applications including precision threshold detection, battery monitoring, battery management systems, and zero crossing detectors. The externally controlled hysteresis functionality allows the user to determine how robust the device is against noise and false triggering.

8.2 Typical Applications

8.2.1 Window Comparator

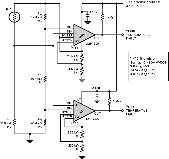
Figure 23 shows two LMP7300s configured as a micropower window detector in a temperature level detection application.

LMP7300 20175629.gif Figure 23. Temperature-Controlled Window Detector to Monitor Ambient Temperature

8.2.1.1 Design Requirements

Figure 23 monitors the ambient temperature change. If the temperature rises outside the 15°C to 35°C window, either comparator 1 for high temperature, or comparator 2 for low temperature, sets low, indicating a fault condition has occurred. The open collector outputs are pulled up separately but can be wire-OR’d for a single fault indication. If the temperature returns inside the window, it must overcome the 22-mV asymmetric hysteresis band established on either comparator. For the high side, the temperature must drop below 34°C, and for the low side the temperature must rise above 16°C for the outputs to reset high and remove the fault indication. The temperature is sensed by a 30 kΩ @ 25°C Omega Precision NTC Thermistor #44008 (±0.2% tol).

8.2.1.2 Detailed Design Procedure

To set a fixed temperature threshold, the thermistor resistance ( RT*) must first be approximated at the specified temperatures. For a temperature of 35°C, RT* =19.74 kΩ from Figure 23. A resistor divider with R1 =61.9 kΩ and VREF can be formed on INN of comparator 1 to set the high side tripping voltage according to Equation 1. An equivalent resistor divider must be formed on INP of comparator 1 by using the nearest 1% matching resistors of R2=19.6 kΩ and a combination of R3=15.4 kΩ and R4=46.4 kΩ.

NOTE

a combination of resistors was chosen with R4=46.4 kΩ to set the low side tripping threshold where RT* = 46.67 kΩ at 15°C .

A similar technique can be applied for comparator 2 to set the low side temperature of 15°C. The total change in Volts can be computed by subtracting the two tripping thresholds to get a range of approximately 390 mV. Given a total temperature change of 20°C, the hysteresis should be set to 19.5 mV to give an equivalent hysteresis of 1°C. A hysteresis value of 22.9 mV is calculated through the resistor divider of VREF, 2.32 kΩ, and 205 kΩ.

8.2.1.3 Application Curve

The results of the circuit shown in Figure 23 above can be plotted for various temperatures. A temperature change of ±100°C/hour was chosen to demonstrate the functionality. Figure 24 shows that when the temperature drops to 15°C the output of comparator 2 trips, which signifies a low temperature fault. When the temperature returns and crosses the 22-mV hysteresis, comparator 2 returns to its normally high-output state. Similarly, when the temperature reaches 35°C, comparator 1 trips and signifies a high temperature fault. When the temperature returns below the hysteresis, comparator 1 returns to its normally high-output state.

LMP7300 application_curve_temp_controlled_snosat7.png Figure 24. Window Detector Output Response

8.2.2 Precision High-Temperature Switch

The LMP7300 brings accuracy and stability to simple sensor switch applications. Figure 26 shows the LMP7300 setup in a high temperature switch configuration. The input bridge is used to establish the temperature at which the LMP7300 will trip and the temperature at which it resets.

LMP7300 20175647.gif Figure 25. Precision High-Temperature Switch

8.2.2.1 Design Requirements

In Figure 25, the input bridge establishes the trip point at 85°C and the reset temperature at 80°C. The comparator is set up with positive hysteresis of 14.3 mV and no negative hysteresis. When the temperature is rising, it trips at 85°C. The 14.3-mV hysteresis allows the temperature to drop to 80°C before reset.

The temperature sensor used is an Omega 44008 Precision NTC Thermistor. The 44008 has an accuracy of ±0.2°C. The resistance at 85°C is 3270.9 Ω and at 80°C is 3840.2 Ω. The trip voltage threshold is established by one half of the bridge, which is the ratio of RADJ and RSET. The input signal bias is set by the second half, which is the ratio of the thermistor resistance RTH and RSET. The resistance values are chosen for approximately 50-µA bridge current to minimize the power in the thermistor. The thermistor specification states it has a 1°C/mW dissipation error. The reference voltage establishes the supply voltage for the bridge to make the circuit independent of supply voltage variation. Capacitor C1 establishes a low-frequency pole at FCORNER = 1/(2πC1 × 2(RSET//RADJ)). With the resistance values chosen C1 should be selected for Fc < 10 Hz. This will limit the thermal noise in the bridge.

The accuracy of the circuit can be calculated from the nearest resistance values chosen. For 1% resistors RADJ is 3.24 kΩ, and RSET is 78.7 kΩ. The bridge gain becomes 2.488 mV/C at 85°C. In general, the higher the bridge current is allowed to be, the higher the bridge gain will be. The actual trip point found during simulation is 85.3°C and the reset point is 80.04°C. With the values chosen the worst case trip temperature uncertainty is ±1.451°C and the reset uncertainty is ±1.548°C. Accuracy could be maximized with resistors chosen to 0.1% values, 0.1% tolerance and by using the 0.1% model of the Omega 44008 thermistor.

8.2.3 Micropower Precision-Battery Low-Voltage Detector

The ability of the LMP7300 device to operate at very low supply voltages makes it an ideal choice for low battery detection application in portable equipment. The circuit in Figure 26 performs the function of low voltage threshold detection in a battery monitor application.

LMP7300 20175631.gif Figure 26. Battery Voltage Monitor for 3-Cell Discharge Voltage

8.2.3.1 Design Requirements

The circuit in Figure 26 is configured to detect the low voltage threshold detection in a 3 cell, 0.9-V discharge voltage, battery monitor application. R1 and R2 are chosen to set the inverting input voltage equal to the noninverting input voltage when the battery voltage is equal to the minimum operating voltage of the system. Here, the very precise reference output voltage is directly connected to the noninverting input on the comparator and sets an accurate threshold voltage. The hysteresis is set to 0-mV negative and 20-mV positive. The output is off for voltages higher than the minimum VBATT, and turns on when the circuit detects a minimum battery voltage condition.