ZHCSI84D November   2008  – May 2018 LM7705

PRODUCTION DATA.  

  1. 特性
  2. 应用
  3. 说明
    1.     Device Images
      1.      典型应用
  4. 修订历史记录
  5. Pin Configuration and Functions
    1.     Pin Functions
  6. Specifications
    1. 6.1 Absolute Maximum Ratings
    2. 6.2 ESD Ratings
    3. 6.3 Recommended Operating Conditions
    4. 6.4 Thermal Information
    5. 6.5 3.3-V Electrical Characteristics
    6. 6.6 5-V Electrical Characteristics
    7. 6.7 Typical Characteristics
  7. Detailed Description
    1. 7.1 Overview
    2. 7.2 Functional Block Diagram
    3. 7.3 Feature Description
      1. 7.3.1 Supply Voltage
      2. 7.3.2 Output Voltage and Line Regulation
      3. 7.3.3 Output Current and Load Regulation
      4. 7.3.4 Quiescent Current
    4. 7.4 Device Functional Modes
      1. 7.4.1 General Amplifier Application
        1. 7.4.1.1 One-Stage, Single-Supply True Zero Amplifier
        2. 7.4.1.2 Two-Stage, Single-Supply True Zero Amplifier
        3. 7.4.1.3 Dual-Supply, True Zero Amplifiers
  8. Application and Implementation
    1. 8.1 Application Information
      1. 8.1.1 Functional Description
      2. 8.1.2 Technical Description
      3. 8.1.3 Charge Pump Theory
    2. 8.2 Typical Application
      1. 8.2.1 Design Requirements
      2. 8.2.2 Detailed Design Procedure
        1. 8.2.2.1 Basic Setup
      3. 8.2.3 Application Curves
  9. Power Supply Recommendations
  10. 10Layout
    1. 10.1 Layout Guidelines
    2. 10.2 Layout Examples
  11. 11器件和文档支持
    1. 11.1 社区资源
    2. 11.2 商标
    3. 11.3 静电放电警告
    4. 11.4 术语表
  12. 12机械、封装和可订购信息

封装选项

机械数据 (封装 | 引脚)
散热焊盘机械数据 (封装 | 引脚)
订购信息

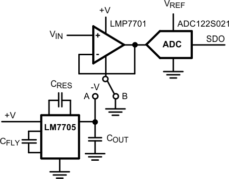
Typical Application

This section shows the measurement results of a true zero output amplifier application with an analog to digital converter (ADC) used as back-end. The biasing of the op amp can be done in two ways:

  • A single supply configuration
  • A single supply in combination with the LM7705, extending the negative supply from ground level to a fixed –0.23 Voltage.
LM7705 20173043.gifFigure 32. Typical True Zero Output Voltage Application With or Without LM7705