ZHCSKD6A October   2019  – April 2024 LM5163

PRODUCTION DATA  

  1.   1
  2. 特性
  3. 应用
  4. 说明
  5. Pin Configuration and Functions
  6. Specifications
    1. 5.1 Absolute Maximum Ratings
    2. 5.2 ESD Ratings
    3. 5.3 Recommended Operating Conditions
    4. 5.4 Thermal Information
    5. 5.5 Electrical Characteristics
    6. 5.6 Typical Characteristics
  7. Detailed Description
    1. 6.1 Overview
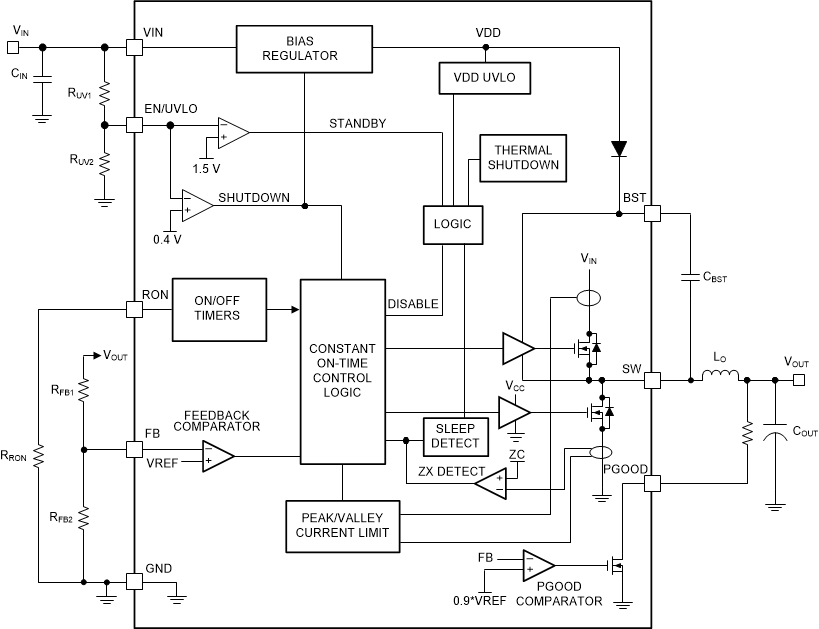
    2. 6.2 Functional Block Diagram
    3. 6.3 Feature Description
      1. 6.3.1  Control Architecture
      2. 6.3.2  Internal VCC Regulator and Bootstrap Capacitor
      3. 6.3.3  Regulation Comparator
      4. 6.3.4  Internal Soft Start
      5. 6.3.5  On-Time Generator
      6. 6.3.6  Current Limit
      7. 6.3.7  N-Channel Buck Switch and Driver
      8. 6.3.8  Synchronous Rectifier
      9. 6.3.9  Enable/Undervoltage Lockout (EN/UVLO)
      10. 6.3.10 Power Good (PGOOD)
      11. 6.3.11 Thermal Protection
    4. 6.4 Device Functional Modes
      1. 6.4.1 Shutdown Mode
      2. 6.4.2 Active Mode
      3. 6.4.3 Sleep Mode
  8. Application and Implementation
    1. 7.1 Application Information
    2. 7.2 Typical Application
      1. 7.2.1 Design Requirements
      2. 7.2.2 Detailed Design Procedure
        1. 7.2.2.1 Custom Design With WEBENCH® Tools
        2. 7.2.2.2 Switching Frequency (RRON)
        3. 7.2.2.3 Buck Inductor (LO)
        4. 7.2.2.4 Output Capacitor (COUT)
        5. 7.2.2.5 Input Capacitor (CIN)
        6. 7.2.2.6 Type-3 Ripple Network
      3. 7.2.3 Application Curves
    3. 7.3 Power Supply Recommendations
    4. 7.4 Layout
      1. 7.4.1 Layout Guidelines
        1. 7.4.1.1 Compact PCB Layout for EMI Reduction
        2. 7.4.1.2 Feedback Resistors
      2. 7.4.2 Layout Example
  9. Device and Documentation Support
    1. 8.1 Device Support
      1. 8.1.1 第三方产品免责声明
      2. 8.1.2 Development Support
        1. 8.1.2.1 Custom Design With WEBENCH® Tools
    2. 8.2 Documentation Support
      1. 8.2.1 Related Documentation
    3. 8.3 接收文档更新通知
    4. 8.4 支持资源
    5. 8.5 Trademarks
    6. 8.6 静电放电警告
    7. 8.7 术语表
  10. Revision History
  11. 10Mechanical, Packaging, and Orderable Information

封装选项

机械数据 (封装 | 引脚)
散热焊盘机械数据 (封装 | 引脚)
订购信息

Functional Block Diagram

LM5163