ZHCSCY3E October   2014  – October 2018 LM5160 , LM5160A

PRODUCTION DATA.  

  1. 特性
  2. 应用
  3. 说明
    1.     Device Images
      1.      典型同步降压应用电路
      2.      典型 Fly-Buck 应用电路
  4. 修订历史记录
  5. Pin Configuration and Functions
    1.     Pin Functions
  6. Specifications
    1. 6.1 Absolute Maximum Ratings
    2. 6.2 ESD Ratings
    3. 6.3 Recommended Operating Conditions
    4. 6.4 Thermal Information
    5. 6.5 Electrical Characteristics
    6. 6.6 Switching Characteristics
    7. 6.7 Typical Characteristics
  7. Detailed Description
    1. 7.1 Overview
    2. 7.2 Functional Block Diagram
    3. 7.3 Feature Description
      1. 7.3.1  Control Circuit
      2. 7.3.2  VCC Regulator
      3. 7.3.3  Regulation Comparator
      4. 7.3.4  Soft Start
      5. 7.3.5  Error Amplifier
      6. 7.3.6  On-Time Generator
      7. 7.3.7  Current Limit
      8. 7.3.8  N-Channel Buck Switch and Driver
      9. 7.3.9  Synchronous Rectifier
      10. 7.3.10 Enable / Undervoltage Lockout (EN/UVLO)
      11. 7.3.11 Thermal Protection
    4. 7.4 Device Functional Modes
      1. 7.4.1 Forced Pulse Width Modulation (FPWM) Mode
      2. 7.4.2 Undervoltage Detector
  8. Application and Implementation
    1. 8.1 Application Information
      1. 8.1.1 Ripple Configuration
    2. 8.2 Typical Applications
      1. 8.2.1 LM5160 Synchronous Buck (10-V to 60-V Input, 5-V Output, 1.5-A Load)
        1. 8.2.1.1 Design Requirements
        2. 8.2.1.2 Detailed Design Procedure
          1. 8.2.1.2.1  Custom Design With WEBENCH® Tools
          2. 8.2.1.2.2  Feedback Resistor Divider - RFB1, RFB2
          3. 8.2.1.2.3  Switching Frequency - RON
          4. 8.2.1.2.4  Inductor - L
          5. 8.2.1.2.5  Output Capacitor - COUT
          6. 8.2.1.2.6  Series Ripple Resistor - RESR
          7. 8.2.1.2.7  VCC and Bootstrap Capacitors - CVCC, CBST
          8. 8.2.1.2.8  Input Capacitor - CIN
          9. 8.2.1.2.9  Soft-Start Capacitor - CSS
          10. 8.2.1.2.10 EN/UVLO Resistors - RUV1, RUV2
        3. 8.2.1.3 Application Curves
      2. 8.2.2 LM5160 Isolated Fly-Buck (18-V to 32-V Input, 12-V, 4.5-W Isolated Output)
        1. 8.2.2.1 LM5160 Fly-Buck Design Requirements
        2. 8.2.2.2 Detailed Design Procedure
          1. 8.2.2.2.1 Selection of VOUT1 and Turns Ratio
          2. 8.2.2.2.2 Secondary Rectifier Diode
          3. 8.2.2.2.3 External Ripple Circuit
          4. 8.2.2.2.4 Output Capacitor - COUT2
        3. 8.2.2.3 Application Curves
      3. 8.2.3 LM5160A Isolated Fly-Buck (18-V to 32-V Input, 12-V, 4.5-W Isolated Output)
    3. 8.3 Do's and Don'ts
  9. Power Supply Recommendations
  10. 10Layout
    1. 10.1 Layout Guidelines
    2. 10.2 Layout Example
  11. 11器件和文档支持
    1. 11.1 器件支持
      1. 11.1.1 第三方产品免责声明
      2. 11.1.2 开发支持
        1. 11.1.2.1 使用 WEBENCH® 工具创建定制设计
    2. 11.2 文档支持
      1. 11.2.1 相关文档
    3. 11.3 相关链接
    4. 11.4 接收文档更新通知
    5. 11.5 社区资源
    6. 11.6 商标
    7. 11.7 静电放电警告
    8. 11.8 术语表
  12. 12机械、封装和可订购信息

封装选项

机械数据 (封装 | 引脚)
散热焊盘机械数据 (封装 | 引脚)
订购信息

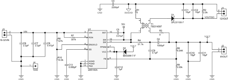
LM5160A Isolated Fly-Buck (18-V to 32-V Input, 12-V, 4.5-W Isolated Output)

The LM5160A when used in either the buck or the Fly-Buck application, can also be biased by an external voltage source for improved efficiency requirements. The LM5160A can be externally biased to VOUT by connecting VCC to VOUT through a diode as shown in the Fly-Buck application circuit in Figure 35. In this dual output rail Fly-Buck application circuit, the VCC pin is externally diode connected (D2) to VOUT (primary). The design procedure with the LM5160A, for both Buck and Fly-Buck configurations, remains the same as with LM5160. The voltage applied to the VCC pin, either from VOUT or an external supply must be between 9 V and 13 V.

LM5160 LM5160A FlyBuck_App_Schematic_v2_SNVSA03.gifFigure 35. LM5160A 12-V, 4.5-W Fly-Buck Isolated Converter Schematic