ZHCSN69 October   2021 LM5158 , LM51581

PRODUCTION DATA  

  1. 特性
  2. 应用
  3. 说明
  4. Revision History
  5. 说明(续)
  6. Device Comparison Table
  7. Pin Configuration and Functions
  8. Specifications
    1. 8.1 Absolute Maximum Ratings
    2. 8.2 ESD Ratings
    3. 8.3 Recommended Operating Conditions
    4. 8.4 Thermal Information
    5. 8.5 Electrical Characteristics
    6. 8.6 Typical Characteristics
  9. Detailed Description
    1. 9.1 Overview
    2. 9.2 Functional Block Diagram
    3. 9.3 Feature Description
      1. 9.3.1  Line Undervoltage Lockout (EN/UVLO/SYNC Pin)
      2. 9.3.2  High Voltage VCC Regulator (BIAS, VCC Pin)
      3. 9.3.3  Soft Start (SS Pin)
      4. 9.3.4  Switching Frequency (RT Pin)
      5. 9.3.5  Dual Random Spread Spectrum – DRSS (MODE Pin)
      6. 9.3.6  Clock Synchronization (EN/UVLO/SYNC Pin)
      7. 9.3.7  Current Sense and Slope Compensation
      8. 9.3.8  Current Limit and Minimum On Time
      9. 9.3.9  Feedback and Error Amplifier (FB, COMP Pin)
      10. 9.3.10 Power-Good Indicator (PGOOD Pin)
      11. 9.3.11 Hiccup Mode Overload Protection (MODE Pin)
      12. 9.3.12 Maximum Duty Cycle Limit and Minimum Input Supply Voltage
      13. 9.3.13 Internal MOSFET (SW Pin)
      14. 9.3.14 Overvoltage Protection (OVP)
      15. 9.3.15 Thermal Shutdown (TSD)
    4. 9.4 Device Functional Modes
      1. 9.4.1 Shutdown Mode
      2. 9.4.2 Standby Mode
      3. 9.4.3 Run Mode
        1. 9.4.3.1 Spread Spectrum Enabled
        2. 9.4.3.2 Hiccup Mode Protection Enabled
  10. 10Application and Implementation
    1. 10.1 Application Information
    2. 10.2 Typical Boost Application
      1. 10.2.1 Design Requirements
      2. 10.2.2 Detailed Design Procedure
        1. 10.2.2.1 Custom Design With WEBENCH® Tools
        2. 10.2.2.2 Recommended Components
        3. 10.2.2.3 Inductor Selection (LM)
        4. 10.2.2.4 Output Capacitor (COUT)
        5. 10.2.2.5 Input Capacitor
        6. 10.2.2.6 Diode Selection
      3. 10.2.3 Application Curve
    3. 10.3 System Examples
  11. 11Power Supply Recommendations
  12. 12Layout
    1. 12.1 Layout Guidelines
    2. 12.2 Layout Examples
  13. 13Device and Documentation Support
    1. 13.1 Device Support
      1. 13.1.1 第三方产品免责声明
      2. 13.1.2 Development Support
        1. 13.1.2.1 Custom Design With WEBENCH® Tools
    2. 13.2 Documentation Support
      1. 13.2.1 Related Documentation
    3. 13.3 接收文档更新通知
    4. 13.4 支持资源
    5. 13.5 Trademarks
    6. 13.6 Electrostatic Discharge Caution
    7. 13.7 术语表
  14. 14Mechanical, Packaging, and Orderable Information

封装选项

机械数据 (封装 | 引脚)
散热焊盘机械数据 (封装 | 引脚)
订购信息

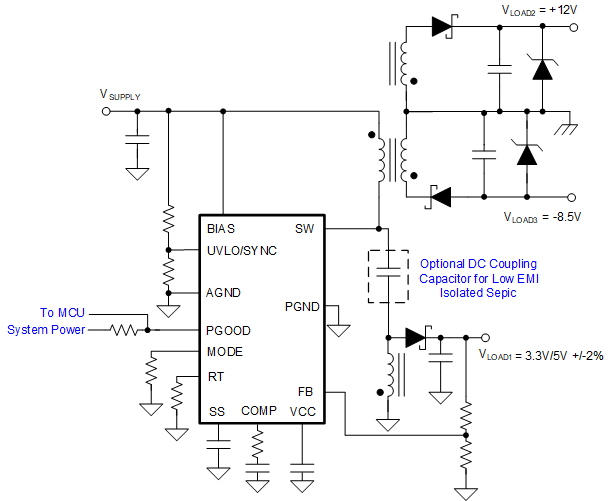
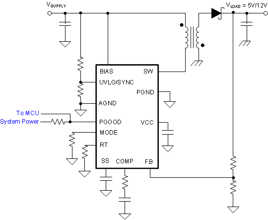
System Examples

GUID-6660A31D-70C9-4295-9768-9F1D963F433E-low.gifFigure 10-3 Typical Boost Application
GUID-5DBE26F7-6406-477E-9B79-13CC4B1990C5-low.gifFigure 10-4 Typical SEPIC Application
GUID-20210304-CA0I-HQMD-XRBV-J0WHCT8BZB1N-low.gifFigure 10-5 LIDAR Bias Supply 1 (DCM Operation)
GUID-20210304-CA0I-GBRL-8VFL-TPHQ319BPJPN-low.gifFigure 10-6 LIDAR Bias Supply 2 (CCM Operation)
GUID-251CD25A-E2DA-490E-B3B7-B42A8CD2AC21-low.gifFigure 10-7 Low-Cost Single String LED Driver
GUID-143D4F9B-4AB9-4B2C-8FE5-6B17CA5050E2-low.gifFigure 10-8 Secondary-Side Regulated Isolated Flyback
GUID-20210226-CA0I-7VGG-PHVD-ZTKNBBT5KZZ7-low.gifFigure 10-9 Primary-Side Regulated Multiple-Output Isolated Flyback/Isolated SEPIC
GUID-E4713412-33DA-49E7-BFA3-323616735EDA-low.gifFigure 10-10 Typical Non-Isolated Flyback