ZHCSGO2H September   2003  – November 2018 LM5007

PRODUCTION DATA.  

  1. 特性
  2. 应用
  3. 说明
    1.     Device Images
      1.      典型应用原理图
  4. 修订历史记录
  5. Pin Configuration and Functions
    1.     Pin Functions
  6. Specifications
    1. 6.1 Absolute Maximum Ratings
    2. 6.2 ESD Ratings
    3. 6.3 Recommended Operating Conditions
    4. 6.4 Thermal Information
    5. 6.5 Electrical Characteristics
    6. 6.6 Typical Characteristics
  7. Detailed Description
    1. 7.1 Overview
    2. 7.2 Functional Block Diagram
    3. 7.3 Feature Description
      1. 7.3.1 Hysteretic Control Circuit Overview
      2. 7.3.2 High-Voltage Bias Supply Regulator
      3. 7.3.3 Overvoltage Comparator
      4. 7.3.4 On-Time Generator and Shutdown
      5. 7.3.5 Overcurrent Protection
      6. 7.3.6 N-Channel Buck Switch and Driver
      7. 7.3.7 Thermal Protection
      8. 7.3.8 Minimum Load Current
      9. 7.3.9 Ripple Configuration
    4. 7.4 Device Functional Modes
      1. 7.4.1 Standby Mode with VIN
      2. 7.4.2 Shutdown Mode
  8. Application and Implementation
    1. 8.1 Application Information
    2. 8.2 Typical Application
      1. 8.2.1 Design Requirements
      2. 8.2.2 Detailed Design Procedure
        1. 8.2.2.1 Custom Design With WEBENCH® Tools
        2. 8.2.2.2 Custom Design With Excel Quickstart Tool
        3. 8.2.2.3 Feedback Resistors, RFB1 and RFB2
        4. 8.2.2.4 Switching Frequency Selection, RON
        5. 8.2.2.5 Buck Inductor, L1
        6. 8.2.2.6 Output Capacitor, COUT
        7. 8.2.2.7 Type I Ripple Circuit, RC
        8. 8.2.2.8 Input Capacitor, CIN
        9. 8.2.2.9 Current Limit, RCL
      3. 8.2.3 Application Curves
  9. Power Supply Recommendations
  10. 10Layout
    1. 10.1 Layout Guidelines
    2. 10.2 Layout Example
  11. 11器件和文档支持
    1. 11.1 器件支持
      1. 11.1.1 第三方产品免责声明
      2. 11.1.2 使用 WEBENCH® 工具创建定制设计
      3. 11.1.3 开发支持
    2. 11.2 文档支持
      1. 11.2.1 相关文档
        1. 11.2.1.1 PCB 布局资源
        2. 11.2.1.2 热设计资源
    3. 11.3 社区资源
    4. 11.4 商标
    5. 11.5 静电放电警告
    6. 11.6 术语表
  12. 12机械、封装和可订购信息

封装选项

机械数据 (封装 | 引脚)
散热焊盘机械数据 (封装 | 引脚)
订购信息

High-Voltage Bias Supply Regulator

The LM5007 contains an internal high-voltage bias supply regulator. The input pin (VIN) can be connected directly to line voltages from 9 V to 75 V. To avoid supply voltage transients due to long lead inductances on the input pin (VIN), it is always recommended to connect a low-ESR ceramic capacitor (≈ 0.1 µF) between VIN and RTN, located close to the respective pins of the LM5007. The bias regulator is internally current limited to 10 mA. Upon power up, the regulator is enabled and sources current into an external capacitor connected to the VCC pin. When the VCC voltage reaches the regulation point of 7 V, the controller output is enabled.

An external auxiliary supply voltage can be applied to the VCC pin. If this auxiliary voltage is greater than 7 V, the internal regulator will essentially shutoff, thus reducing internal power dissipation.

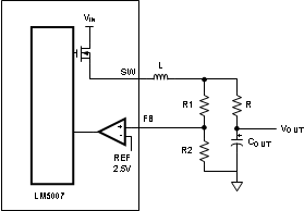
LM5007 20078305.gifFigure 4. Low Output Ripple Voltage Configuration
LM5007 20078306.gifFigure 5. Self-Biased Configuration with VOUT Feeding VCC Through a Diode