SNVS049F February   2000  – March 2016 LM4120

PRODUCTION DATA.  

  1. Features
  2. Applications
  3. Description
  4. Revision History
  5. Pin Configuration and Functions
  6. Specifications
    1. 6.1 Absolute Maximum Ratings
    2. 6.2 ESD Ratings
    3. 6.3 Recommended Operating Conditions
    4. 6.4 Thermal Information
    5. 6.5 Electrical Characteristics
    6. 6.6 Typical Characteristics
  7. Detailed Description
    1. 7.1 Overview
    2. 7.2 Functional Block Diagram
    3. 7.3 Feature Description
      1. 7.3.1 Enable
      2. 7.3.2 Reference
    4. 7.4 Device Functional Modes
  8. Application and Implementation
    1. 8.1 Application Information
    2. 8.2 Typical Application
      1. 8.2.1 Design Requirements
      2. 8.2.2 Detailed Design Procedure
        1. 8.2.2.1 Input Capacitors
        2. 8.2.2.2 Output Capacitors
      3. 8.2.3 Application Curves
  9. Power Supply Recommendations
  10. 10Layout
    1. 10.1 Layout Guidelines
    2. 10.2 Layout Example
  11. 11Device and Documentation Support
    1. 11.1 Community Resources
    2. 11.2 Trademarks
    3. 11.3 Electrostatic Discharge Caution
    4. 11.4 Glossary
  12. 12Mechanical, Packaging, and Orderable Information

封装选项

机械数据 (封装 | 引脚)
散热焊盘机械数据 (封装 | 引脚)
订购信息

8 Application and Implementation

NOTE

Information in the following applications sections is not part of the TI component specification, and TI does not warrant its accuracy or completeness. TI’s customers are responsible for determining suitability of components for their purposes. Customers should validate and test their design implementation to confirm system functionality.

8.1 Application Information

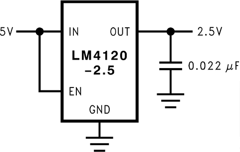
The standard application circuit for the LM4120 is shown in Figure 29. The device is designed to be stable with ceramic output capacitors in the range of 0.022 µF to 0.047 µF. The minimum required output capacitor is
0.022 µF. These capacitors typically have an ESR of about 0.1 Ω to 0.5 Ω. Smaller ESR can be tolerated, but larger ESR cannot be tolerated. The output capacitor can be increased to improve load transient response, up to about 1 µF. However, values above 0.047 µF must be tantalum. With tantalum capacitors in the 1-µF range, a small capacitor between the output and the reference pin is required. This capacitor will typically be in the 50-pF range. Care must be taken when using output capacitors of 1 µF or larger. These applications must be thoroughly tested over temperature, line, and load.

An input capacitor is typically not required. However, a 0.1-µF ceramic can be used to help prevent line transients from entering the LM4120. Larger input capacitors must be tantalum or aluminum.

The reference pin is sensitive to noise, and capacitive loading. Therefore, the PCB layout must isolate this pin as much as possible.

The enable pin is an analog input with very little hysteresis. About 6 µA into this pin is required to turn the part on, and it must be taken close to GND to turn the part off (see Electrical Characteristics for thresholds). If the shutdown feature is not required, then this pin can safely be connected directly to the input supply.

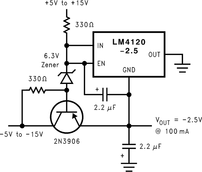
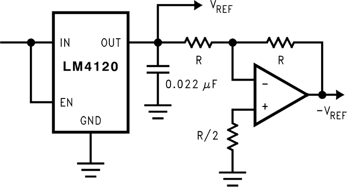
LM4120 10104703.png Figure 19. Voltage Reference With Negative Output Circuit
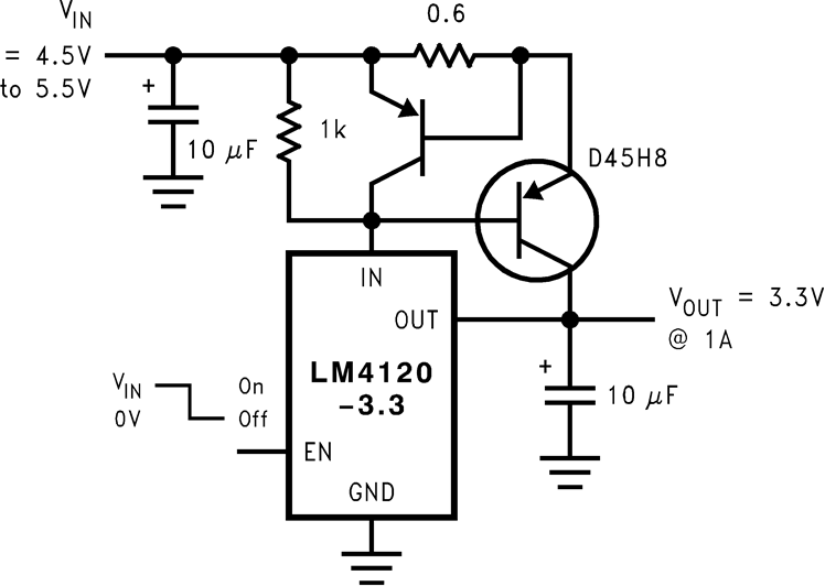
LM4120 10104704.png Figure 20. Precision High-Current Low-Dropout Regulator Circuit
LM4120 10104705.png Figure 21. Precision High-Current Negative Voltage Regulator Circuit
LM4120 10104706.png Figure 22. Voltage Reference With Complimentary Output Circuit
LM4120 10104707.png Figure 23. Precision High-Current Low-Dropout Regulator Circuit
LM4120 10104708.png Figure 24. Stacking Voltage References Circuit
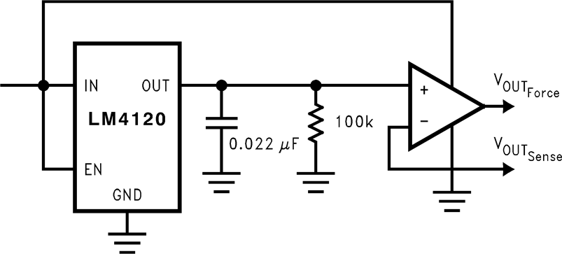
LM4120 10104709.png Figure 25. Precision Voltage Reference With Force and Sense Output Circuit
LM4120 10104710.png Figure 26. Programmable Current Source Circuit
LM4120 10104711.png Figure 27. Precision Regulator With Current Limiting Circuit
LM4120 10104720.png Figure 28. Power Supply Splitter Circuit

8.2 Typical Application

LM4120 10104732.png Figure 29. Standard Application Circuit

8.2.1 Design Requirements

For this design example, use the parameters listed in Table 2 as the input parameters.

Table 2. Design Parameters

PARAMETER EXAMPLE VALUE
Output Voltage VOUT 1.8 V, 2.048 V, 2.5 V, 3 V, 3.3 V, 4.096 V, 5 V
Input Voltage Range VIN VOUT 120 mV to 12 V
Load Current 1 mA (typical)

8.2.2 Detailed Design Procedure

8.2.2.1 Input Capacitors

Although not always required, an input capacitor is recommended. A supply bypass capacitor on the input assures that the reference is working from a source with low impedance, which improves stability. A bypass capacitor can also improve transient response by providing a reservoir of stored energy that the reference can utilize in case where the load current demand suddenly increases. The value used for CIN may be used without limit.

8.2.2.2 Output Capacitors

The LM4120 may require a 0.022-μF to 1-μF output capacitor for loop stability (compensation) as well as transient response. During the sudden changes in load current demand, the output capacitor must source or sink current during the time it takes the control loop of the LM4120 to respond.

8.2.3 Application Curves

LM4120 10104726.png Figure 30. Start-Up Response
LM4120 10104728.png Figure 31. Load Step Response