ZHCSF16S November   2004  – May 2016 LM3671 , LM3671-Q1

PRODUCTION DATA.  

  1. 特性
  2. 应用范围
  3. 说明
  4. 修订历史记录
  5. Pin Configuration and Functions
  6. Specifications
    1. 6.1 Absolute Maximum Ratings
    2. 6.2 ESD Ratings: LM3671
    3. 6.3 ESD Ratings: LM3671-Q1
    4. 6.4 Recommended Operating Conditions
    5. 6.5 Thermal Information
    6. 6.6 Dissipation Ratings
    7. 6.7 Electrical Characteristics
    8. 6.8 Typical Characteristics
  7. Detailed Description
    1. 7.1 Overview
    2. 7.2 Functional Block Diagram
    3. 7.3 Feature Description
      1. 7.3.1 Circuit Operation
      2. 7.3.2 Soft Start
    4. 7.4 Device Functional Modes
      1. 7.4.1 PWM Operation
        1. 7.4.1.1 Internal Synchronous Rectification
        2. 7.4.1.2 Current Limiting
      2. 7.4.2 PFM Operation
      3. 7.4.3 Shutdown
      4. 7.4.4 Low Dropout Operation (LDO)
  8. Application and Implementation
    1. 8.1 Application Information
    2. 8.2 Typical Application
      1. 8.2.1 Typical Application: Fixed-Voltage Version
        1. 8.2.1.1 Design Requirements
        2. 8.2.1.2 Detailed Design Procedure
          1. 8.2.1.2.1 Inductor Selection
            1. 8.2.1.2.1.1 Method 1
            2. 8.2.1.2.1.2 Method 2
          2. 8.2.1.2.2 Input Capacitor Selection
          3. 8.2.1.2.3 Output Capacitor Selection
        3. 8.2.1.3 Application Curves
      2. 8.2.2 Typical Application: ADJ Version
        1. 8.2.2.1 Design Requirements
        2. 8.2.2.2 Detailed Design Procedure
          1. 8.2.2.2.1 Output Voltage Selection for LM3671-ADJ
        3. 8.2.2.3 Application Curves
  9. Power Supply Recommendations
  10. 10Layout
    1. 10.1 Layout Guidelines
    2. 10.2 Layout Example
    3. 10.3 DSBGA Package Assembly and Use
  11. 11器件和文档支持
    1. 11.1 器件支持
      1. 11.1.1 Third-Party Products Disclaimer
    2. 11.2 文档支持
      1. 11.2.1 相关文档
    3. 11.3 相关链接
    4. 11.4 社区资源
    5. 11.5 商标
    6. 11.6 静电放电警告
    7. 11.7 Glossary
  12. 12机械、封装和可订购信息

封装选项

机械数据 (封装 | 引脚)
散热焊盘机械数据 (封装 | 引脚)
订购信息

7 Detailed Description

7.1 Overview

The LM3671, a high-efficiency step-down DC-DC switching buck converter, delivers a constant voltage from a single Li-Ion battery and input voltage rails from 2.7 V to 5.5 V to portable devices such as cell phones and PDAs. Using a voltage mode architecture with synchronous rectification, the LM3671 has the ability to deliver up to 600 mA depending on the input voltage, output voltage, ambient temperature and the inductor chosen.

There are three modes of operation depending on the current required: pulse width modulation (PWM), pulse frequency modulation (PFM), and shutdown. The device operates in PWM mode at load current of approximately 80 mA or higher. Lighter load current cause the device to automatically switch into PFM for reduced current consumption (IQ = 16 µA typical) and a longer battery life. Shutdown mode turns off the device, offering the lowest current consumption (ISHUTDOWN = 0.01 µA typical).

Additional features include soft-start, undervoltage protection, current overload protection, and thermal shutdown protection. As shown in the Figure 35, only three external power components are required for implementation.

The device uses an internal reference voltage of 0.5 V. TI recommends keeping the device in shutdown until the input voltage is 2.7 V or higher.

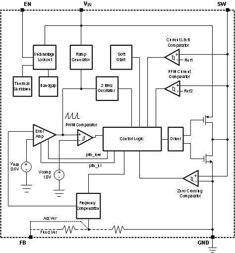
7.2 Functional Block Diagram

LM3671 LM3671-Q1 20108418.gif

7.3 Feature Description

7.3.1 Circuit Operation

During the first portion of each switching cycle, the control block in the LM3671 turns on the internal PFET switch. This allows current to flow from the input through the inductor to the output filter capacitor and load. The inductor limits the current to a ramp with a slope of (VIN – VOUT)/L, by storing energy in a magnetic field.

During the second portion of each cycle, the controller turns the PFET switch off, blocking current flow from the input, and then turns the NFET synchronous rectifier on. The inductor draws current from ground through the NFET to the output filter capacitor and load, which ramps the inductor current down with a slope of –VOUT/L.

The output filter stores charge when the inductor current is high, and releases it when inductor current is low, smoothing the voltage across the load.

The output voltage is regulated by modulating the PFET switch on time to control the average current sent to the load. The effect is identical to sending a duty-cycle modulated rectangular wave formed by the switch and synchronous rectifier at the SW pin to a low-pass filter formed by the inductor and output filter capacitor. The output voltage is equal to the average voltage at the SW pin.

7.3.2 Soft Start

The LM3671 has a soft-start circuit that limits in-rush current during start-up. During start-up the switch current limit is increased in steps. Soft start is activated only if EN goes from logic low to logic high after Vin reaches 2.7 V. Soft start is implemented by increasing switch current limit in steps of 70 mA, 140 mA, 280 mA and 1020 mA (typical switch current limit). The start-up time thereby depends on the output capacitor and load current demanded at startup. Typical start-up times with a 10-µF output capacitor and 300-mA load is 400 µs and with 1-mA load is 275 µs.

7.4 Device Functional Modes

7.4.1 PWM Operation

During PWM operation the converter operates as a voltage-mode controller with input voltage feed forward. This allows the converter to achieve good load and line regulation. The DC gain of the power stage is proportional to the input voltage. To eliminate this dependence, feed forward inversely proportional to the input voltage is introduced.

While in PWM mode, the output voltage is regulated by switching at a constant frequency and then modulating the energy per cycle to control power to the load. At the beginning of each clock cycle the PFET switch is turned on and the inductor current ramps up until the comparator trips and the control logic turns off the switch. The current limit comparator can also turn off the switch in case the current limit of the PFET is exceeded. Then the NFET switch is turned on and the inductor current ramps down. The next cycle is initiated by the clock turning off the NFET and turning on the PFET.

LM3671 LM3671-Q1 20108423.gif Figure 29. Typical PWM Operation

7.4.1.1 Internal Synchronous Rectification

While in PWM mode, the LM3671 uses an internal NFET as a synchronous rectifier to reduce rectifier forward voltage drop and associated power loss. Synchronous rectification provides a significant improvement in efficiency whenever the output voltage is relatively low compared to the voltage drop across an ordinary rectifier diode.

7.4.1.2 Current Limiting

A current limit feature allows the LM3671 to protect itself and external components during overload conditions. PWM mode implements current limiting using an internal comparator that trips at 1020 mA (typical). If the output is shorted to ground the device enters a timed current limit mode where the NFET is turned on for a longer duration until the inductor current falls below a low threshold. This allows the inductor current more time to decay, thereby preventing runaway.

7.4.2 PFM Operation

At very light load, the converter enters PFM mode and operates with reduced switching frequency and supply current to maintain high efficiency.

The device automatically transitions into PFM mode when either of two conditions occurs for a duration of 32 or more clock cycles:

  1. The NFET current reaches zero.
  2.  The peak PMOS switch current drops below the IMODE level, (Typically IMODE < 30 mA + VIN/42 Ω).

LM3671 LM3671-Q1 20108422.gif Figure 30. Typical PFM Operation

During PFM operation, the converter positions the output voltage slightly higher than the nominal output voltage during PWM operation, allowing additional headroom for voltage drop during a load transient from light to heavy load. The PFM comparators sense the output voltage via the feedback pin and control the switching of the output FETs such that the output voltage ramps between approximately 0.6% and 1.7% above the nominal PWM output voltage. If the output voltage is below the high PFM comparator threshold, the PMOS power switch is turned on. It remains on until the output voltage reaches the high PFM threshold or the peak current exceeds the IPFM level set for PFM mode. The typical peak current in PFM mode is: IPFM = 112 mA + VIN/27 Ω.

Once the PMOS power switch is turned off, the NMOS power switch is turned on until the inductor current ramps to zero. When the NMOS zero-current condition is detected, the NMOS power switch is turned off. If the output voltage is below the ‘high’ PFM comparator threshold (see Figure 31), the PMOS switch is again turned on and the cycle is repeated until the output reaches the desired level. Once the output reaches the ‘high’ PFM threshold, the NMOS switch is turned on briefly to ramp the inductor current to zero and then both output switches are turned off, and the device enters an extremely low power mode. Quiescent supply current during this ‘sleep’ mode is 16 µA (typ.), which allows the device to achieve high efficiency under extremely light load conditions.

If the load current should increase during PFM mode (see Figure 31) causing the output voltage to fall below the low2 PFM threshold, the device will automatically transition into fixed-frequency PWM mode. When VIN = 2.7 V the device transitions from PWM to PFM mode at approximately 35 mA output current and from PFM to PWM mode at approximately 85 mA , when VIN = 3.6 V, PWM to PFM transition happens at approximately 50 mA and PFM to PWM transition happens at approximately 100 mA, when VIN = 4.5 V, PWM to PFM transition happens at approximately 65 mA and PFM to PWM transition happens at approximately 115 mA.

LM3671 LM3671-Q1 20108403.gif Figure 31. Operation in PFM Mode and Transfer to PWM Mode

7.4.3 Shutdown

Setting the EN input pin low (< 0.4 V) places the LM3671 in shutdown mode. During shutdown the PFET switch, NFET switch, reference, control and bias circuitry of the LM3671 are turned off. Setting EN high (> 1 V) enables normal operation. It is recommended to set EN pin low to turn off the LM3671 during system power up and undervoltage conditions when the supply is less than 2.7 V. Do not leave the EN pin floating.

7.4.4 Low Dropout Operation (LDO)

The LM3671-ADJ can operate at 100% duty cycle (no switching; PMOS switch completely on) for low dropout support of the output voltage. In this way the output voltage will be controlled down to the lowest possible input voltage. When the device operates near 100% duty cycle, output voltage ripple is approximately 25 mV.

The minimum input voltage needed to support the output voltage is

Equation 1. VIN, MIN = ILOAD × (RDSON, PFET + RINDUCTOR) + VOUT

where

  • ILOAD: Load current
  • RDSON, PFET: Drain to source resistance of PFET switch in the triode region
  • RINDUCTOR: Inductor resistance