ZHCSHC4H August   1999  – December 2017 LM35

PRODUCTION DATA.  

  1. 特性
  2. 应用
  3. 说明
    1.     Device Images
      1.      基本摄氏温度传感器 (2°C 至 150°C)
      2.      全范围摄氏温度传感器
  4. 修订历史记录
  5. Pin Configuration and Functions
    1.     Pin Functions
  6. Specifications
    1. 6.1 Absolute Maximum Ratings
    2. 6.2 ESD Ratings
    3. 6.3 Recommended Operating Conditions
    4. 6.4 Thermal Information
    5. 6.5 Electrical Characteristics: LM35A, LM35CA Limits
    6. 6.6 Electrical Characteristics: LM35A, LM35CA
    7. 6.7 Electrical Characteristics: LM35, LM35C, LM35D Limits
    8. 6.8 Electrical Characteristics: LM35, LM35C, LM35D
    9. 6.9 Typical Characteristics
  7. Detailed Description
    1. 7.1 Overview
    2. 7.2 Functional Block Diagram
    3. 7.3 Feature Description
      1. 7.3.1 LM35 Transfer Function
    4. 7.4 Device Functional Modes
  8. Application and Implementation
    1. 8.1 Application Information
      1. 8.1.1 Capacitive Drive Capability
    2. 8.2 Typical Application
      1. 8.2.1 Basic Centigrade Temperature Sensor
        1. 8.2.1.1 Design Requirements
        2. 8.2.1.2 Detailed Design Procedure
        3. 8.2.1.3 Application Curve
    3. 8.3 System Examples
  9. Power Supply Recommendations
  10. 10Layout
    1. 10.1 Layout Guidelines
    2. 10.2 Layout Example
  11. 11器件和文档支持
    1. 11.1 接收文档更新通知
    2. 11.2 社区资源
    3. 11.3 商标
    4. 11.4 静电放电警告
    5. 11.5 Glossary
  12. 12机械、封装和可订购信息

封装选项

机械数据 (封装 | 引脚)
散热焊盘机械数据 (封装 | 引脚)
订购信息

System Examples

LM35 ta_grounded_sensor_snis159.gifFigure 16. Two-Wire Remote Temperature Sensor
(Grounded Sensor)
LM35 ta_single_supply_snis159.gifFigure 18. Temperature Sensor, Single Supply
(−55° to +150°C)
LM35 ta_current_source_snis159.gifFigure 20. 4-To-20 mA Current Source
(0°C to 100°C)
LM35 ta_C_thermometer_snis159.gifFigure 22. Centigrade Thermometer
(Analog Meter)
LM35 ta_temp_DC_snis159.gifFigure 24. Temperature to Digital Converter
(Serial Output)
(128°C Full Scale)
LM35 ta_bar_graph_snis159.gif
*=1% or 2% film resistor
Trim RB for VB = 3.075 V
Trim RC for VC = 1.955 V
Trim RA for VA = 0.075 V + 100 mV/°C ×Tambient
Example, VA = 2.275 V at 22°C
Figure 26. Bar-Graph Temperature Display
(Dot Mode)
LM35 ta_ouput_ground_snis159.gifFigure 17. Two-Wire Remote Temperature Sensor
(Output Referred to Ground)
LM35 ta_ouput_ground_2_snis159.gifFigure 19. Two-Wire Remote Temperature Sensor
(Output Referred to Ground)
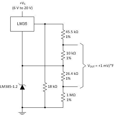
LM35 ta_F_thermometer_snis159.gifFigure 21. Fahrenheit Thermometer
LM35 ta_F_expanded_snis159.gifFigure 23. Fahrenheit Thermometer, Expanded Scale Thermometer
(50°F to 80°F, for Example Shown)
LM35 ta_temp_DC_parallel_snis159.gifFigure 25. Temperature to Digital Converter
(Parallel TRI-STATE Outputs for Standard Data Bus to μP Interface)
(128°C Full Scale)
LM35 ta_voltage_freq_snis159.gifFigure 27. LM35 With Voltage-To-Frequency Converter and Isolated Output
(2°C to 150°C; 20 to 1500 Hz)