ZHCS518E April   1998  – June 2019 LM2588

PRODUCTION DATA.  

  1. 特性
  2. 典型 应用
  3. 说明
    1.     Device Images
      1.      反激式稳压器
  4. 修订历史记录
  5. Pin Configurations
  6. Specifications
    1. 6.1 Absolute Maximum Ratings
    2. 6.2 ESD Ratings
    3. 6.3 Recommended Operating Ratings
    4. 6.4 Electrical Characteristics: 3.3 V
    5. 6.5 Electrical Characteristics: 5 V
    6. 6.6 Electrical Characteristics: 12 V
    7. 6.7 Electrical Characteristics: Adjustable
    8. 6.8 Electrical Characteristics: All Output Voltage Versions
    9. 6.9 Typical Characteristics
  7. Detailed Description
    1. 7.1 Overview
    2. 7.2 Functional Block Diagram
    3. 7.3 Feature Description
      1. 7.3.1 Flyback Regulator Operation
      2. 7.3.2 Step-Up (Boost) Regulator Operation
      3. 7.3.3 Shutdown Control
      4. 7.3.4 Frequency Adjustment
      5. 7.3.5 Frequency Synchronization
      6. 7.3.6 Programming Output Voltage (Selecting R1 And R2)
      7. 7.3.7 Short-Circuit Condition
  8. Application and Implementation
    1. 8.1 Application Information
    2. 8.2 Typical Applications
      1. 8.2.1 Typical Flyback Regulator Applications
        1. 8.2.1.1 Design Requirements
          1. 8.2.1.1.1 Transformer Selection (T)
          2. 8.2.1.1.2 Transformer Footprints
        2. 8.2.1.2 Detailed Design Procedure
          1. 8.2.1.2.1 Custom Design With WEBENCH® Tools
          2. 8.2.1.2.2 Flyback Regulator Input Capacitors
          3. 8.2.1.2.3 Switch Voltage Limits
          4. 8.2.1.2.4 Output Voltage Limitations
          5. 8.2.1.2.5 Noisy Input Line Condition
          6. 8.2.1.2.6 Stability
      2. 8.2.2 Typical Boost Regulator Applications
        1. 8.2.2.1 Design Requirements
        2. 8.2.2.2 Detailed Design Procedure
    3. 8.3 System Examples
      1. 8.3.1 Test Circuits
  9. Layout
    1. 9.1 Layout Guidelines
    2. 9.2 Layout Example
    3. 9.3 Heat Sink/Thermal Considerations
  10. 10器件和文档支持
    1. 10.1 器件支持
      1. 10.1.1 第三方产品免责声明
      2. 10.1.2 开发支持
        1. 10.1.2.1 使用 WEBENCH® 工具创建定制设计
    2. 10.2 接收文档更新通知
    3. 10.3 社区资源
    4. 10.4 商标
    5. 10.5 静电放电警告
    6. 10.6 Glossary
  11. 11机械、封装和可订购信息

封装选项

机械数据 (封装 | 引脚)
散热焊盘机械数据 (封装 | 引脚)
订购信息

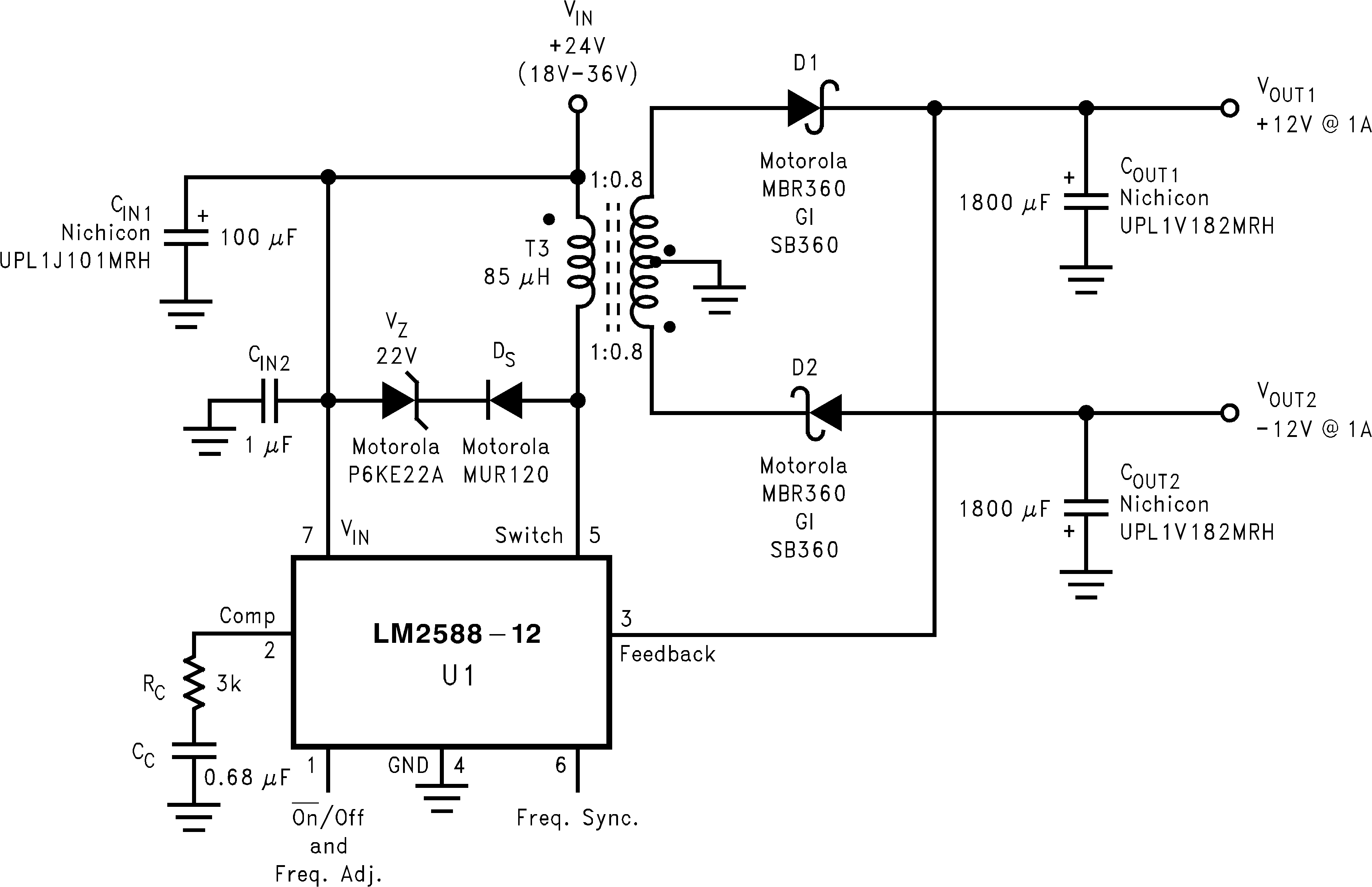
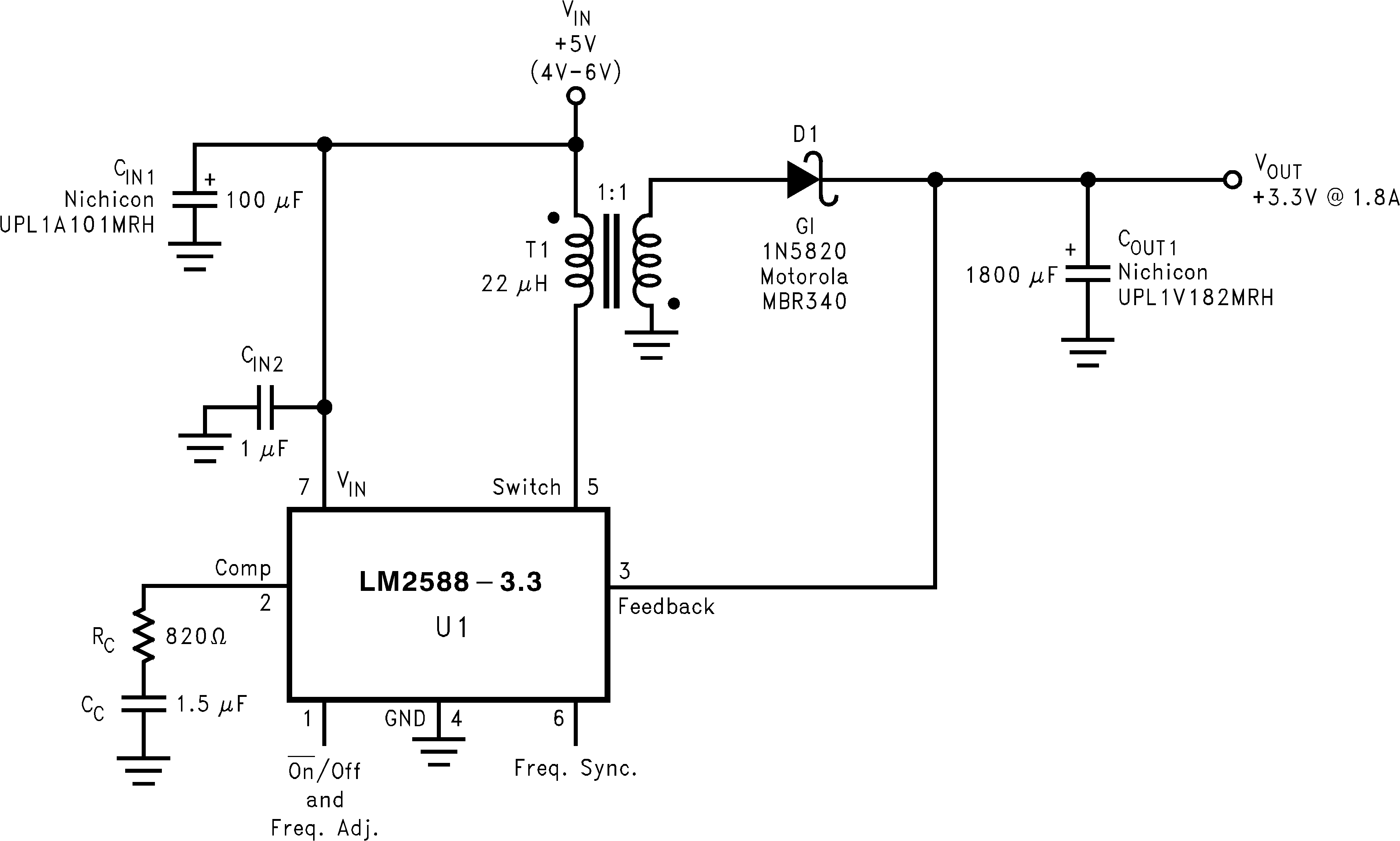
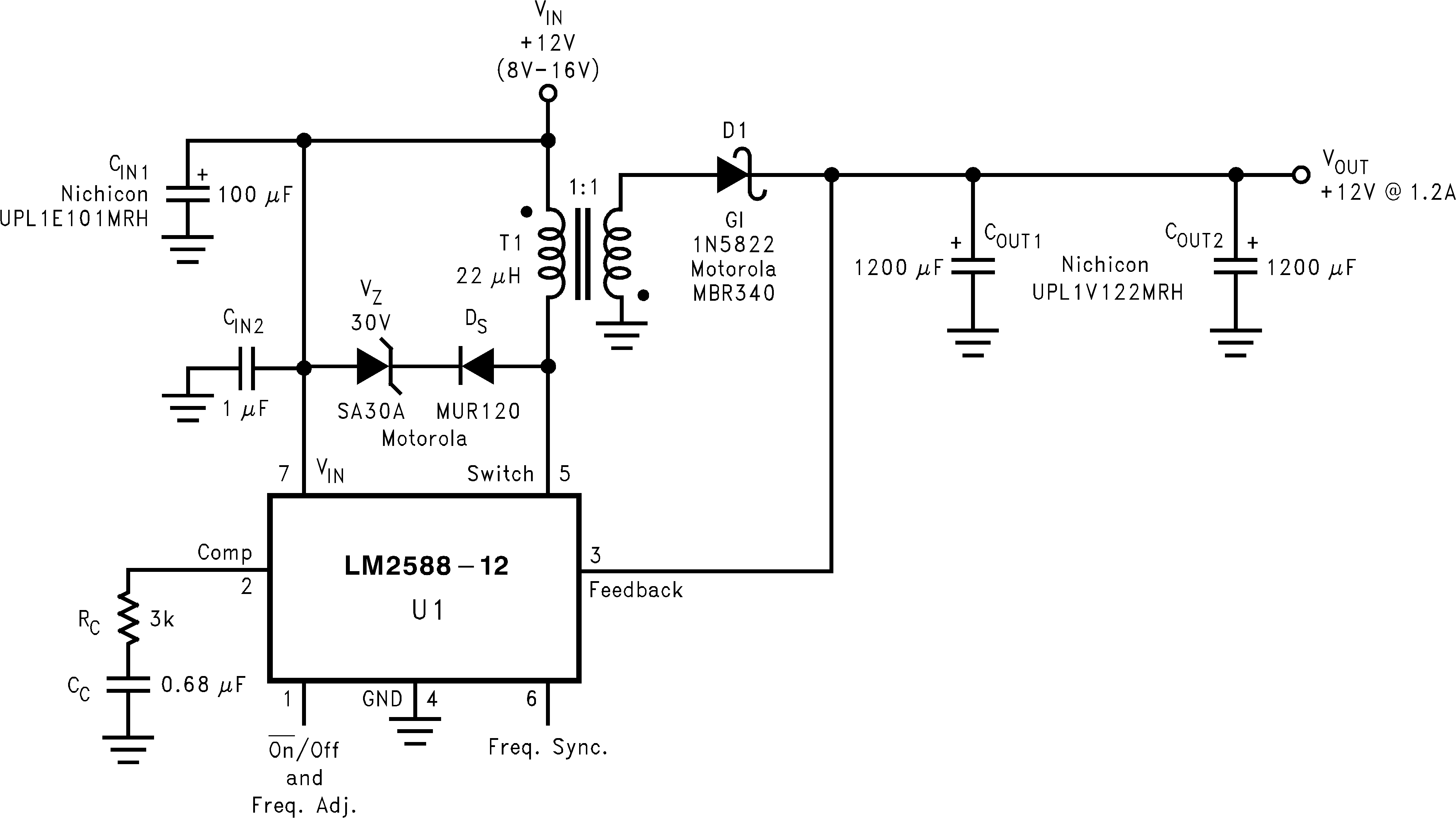
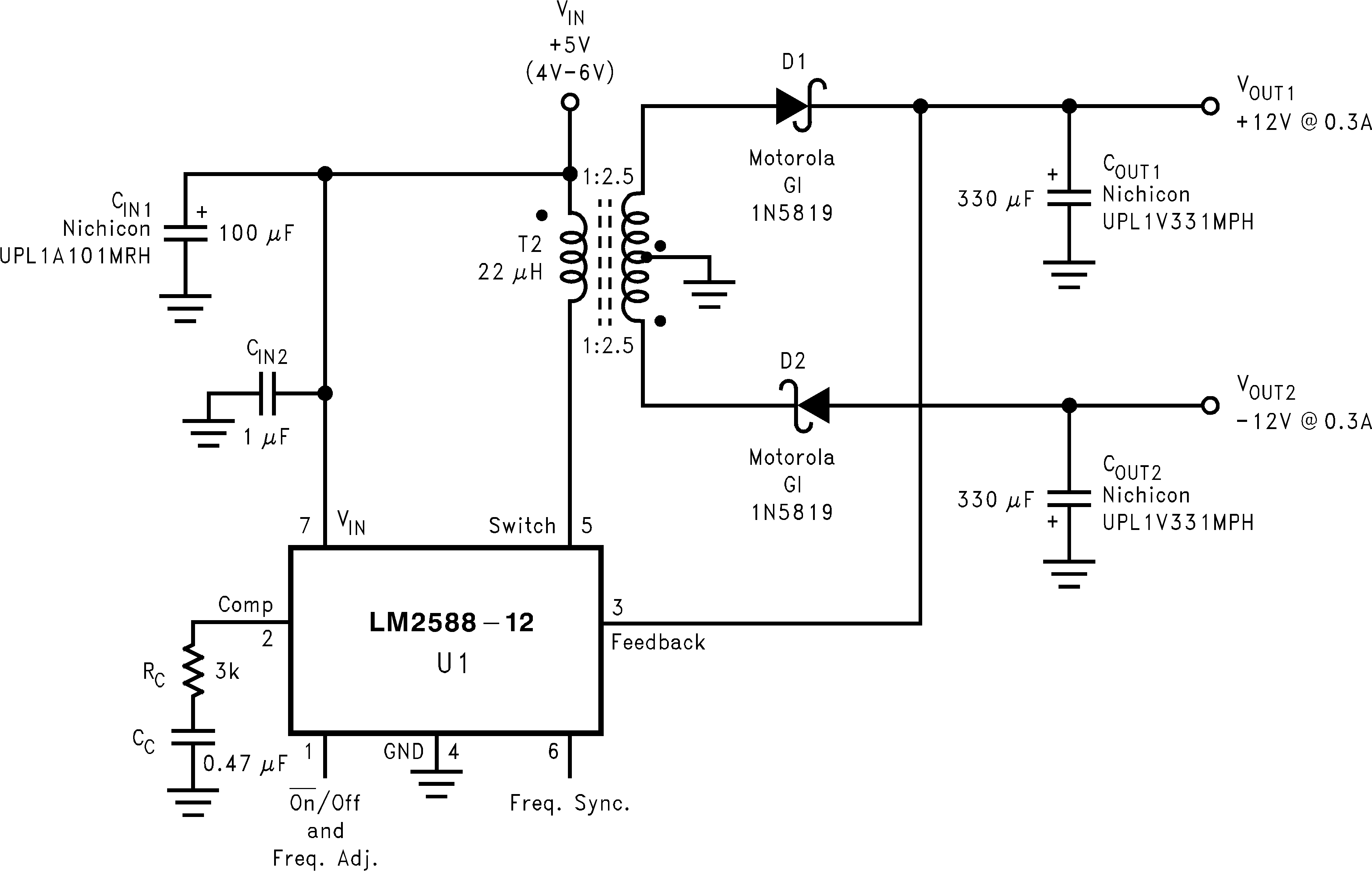
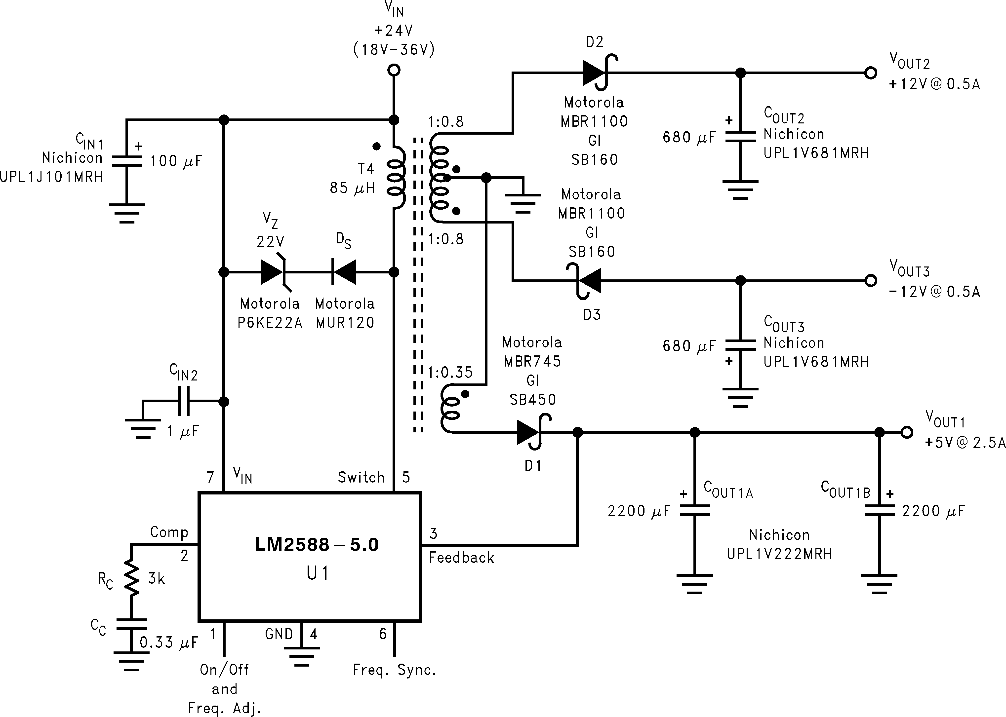
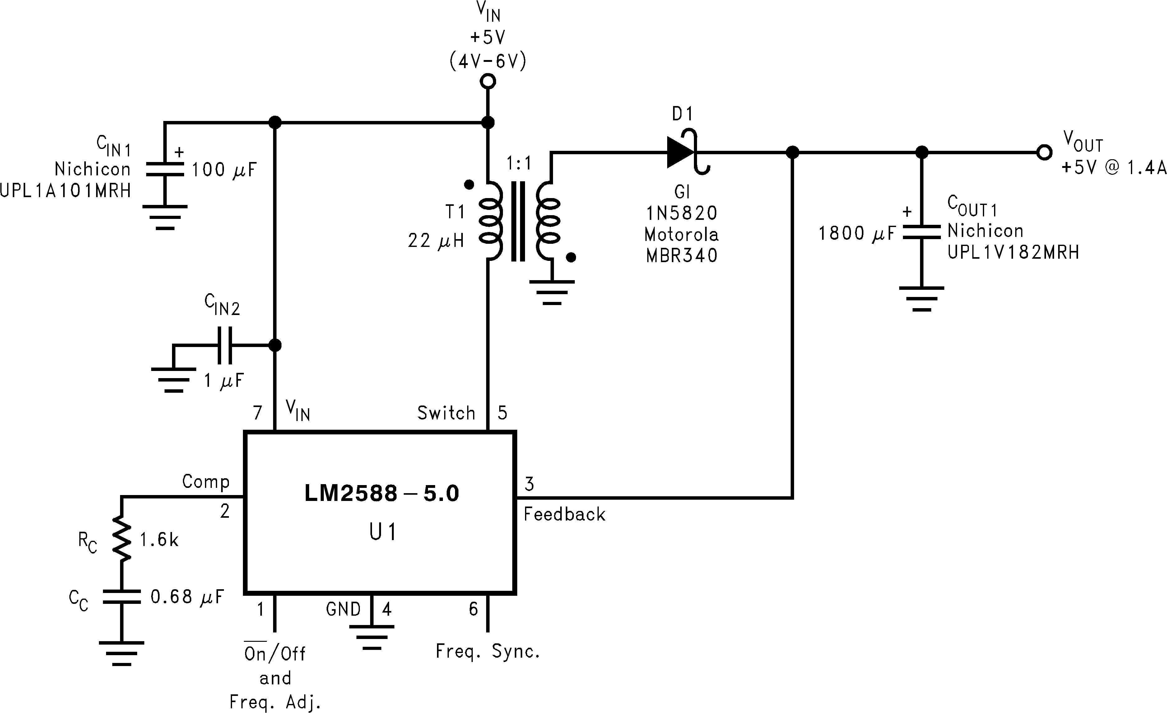
Typical Flyback Regulator Applications

Figure 25 through Figure 30 show six typical flyback applications, varying from single output to triple output. Each drawing contains the part number(s) and manufacturer(s) for every component except the transformer. For the transformer part numbers and manufacturers' names, see Table 2. For applications with different output voltages—requiring the LM2588-ADJ—or different output configurations that do not match the standard configurations, refer to the Switchers Made Simple software.

LM2588 01242025.pngFigure 25. Single-Output Flyback Regulator
LM2588 01242026.pngFigure 26. Single-Output Flyback Regulator
LM2588 01242027.pngFigure 27. Single-Output Flyback Regulator
LM2588 01242028.pngFigure 28. Dual-Output Flyback Regulator
LM2588 01242029.pngFigure 29. Dual-Output Flyback Regulator
LM2588 01242030.pngFigure 30. Triple-Output Flyback Regulator