ZHCSHC7 December   2017 LM25575-Q1

PRODUCTION DATA.  

  1. 特性
  2. 应用
  3. 说明
    1.     Device Images
      1.      简化应用电路原理图
  4. Revision History
  5. Pin Configuration and Functions
    1.     Pin Functions
  6. Specifications
    1. 6.1 Absolute Maximum Ratings
    2. 6.2 ESD Ratings
    3. 6.3 Recommended Operating Conditions
    4. 6.4 Thermal Information
    5. 6.5 Electrical Characteristics
    6. 6.6 Switching Characteristics
    7. 6.7 Typical Characteristics
  7. Detailed Description
    1. 7.1 Overview
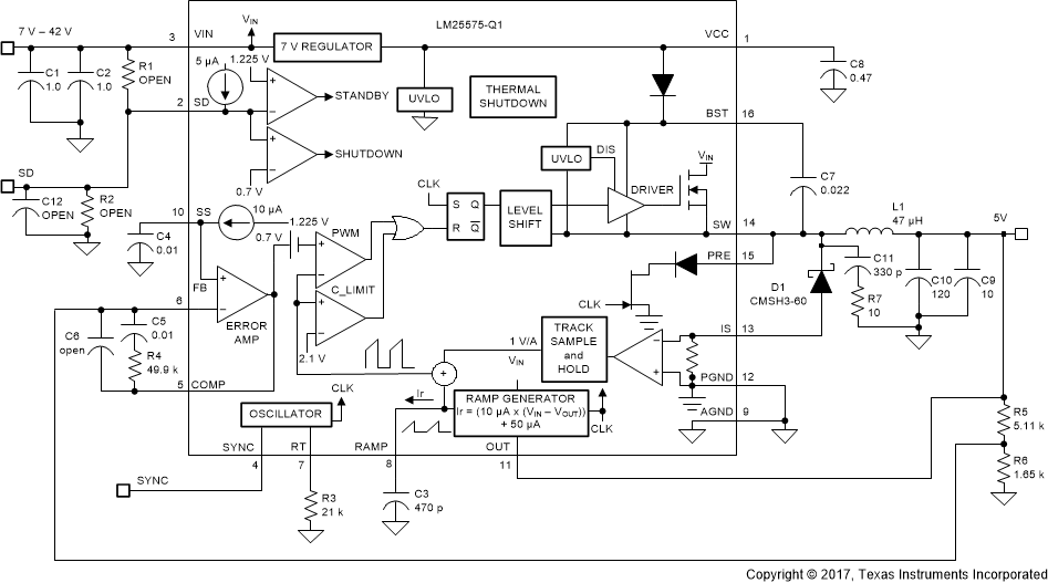
    2. 7.2 Functional Block Diagram
    3. 7.3 Feature Description
      1. 7.3.1 High Voltage Start-Up Regulator
    4. 7.4 Device Functional Modes
      1. 7.4.1 Shutdown and Stand-by Mode
      2. 7.4.2 Error Amplifier and PWM Comparator
      3. 7.4.3 Ramp Generator
      4. 7.4.4 Maximum Duty Cycle and Input Drop-out Voltage
      5. 7.4.5 Current Limit
      6. 7.4.6 Soft-Start
      7. 7.4.7 Boost Pin
      8. 7.4.8 Thermal Protection
  8. Application and Implementation
    1. 8.1 Application Information
      1. 8.1.1  External Components
      2. 8.1.2  R3 (RT)
      3. 8.1.3  L1
      4. 8.1.4  C3 (CRAMP)
      5. 8.1.5  C9, C10
      6. 8.1.6  D1
      7. 8.1.7  C1, C2
      8. 8.1.8  C8
      9. 8.1.9  C7
      10. 8.1.10 C4
      11. 8.1.11 R5, R6
      12. 8.1.12 R1, R2, C12
      13. 8.1.13 R7, C11
      14. 8.1.14 R4, C5, C6
      15. 8.1.15 BIas Power Dissipation Reduction
    2. 8.2 Typical Application
      1. 8.2.1 Typical Schematic for High Frequency (1 MHz) Application
  9. Layout
    1. 9.1 Layout Guidelines
      1. 9.1.1 PCB Layout and Thermal Considerations
    2. 9.2 Layout Example
  10. 10Device and Documentation Support
    1. 10.1 器件支持
      1. 10.1.1 开发支持
        1. 10.1.1.1 使用 WEBENCH® 工具创建定制设计
    2. 10.2 Receiving Notification of Documentation Updates
    3. 10.3 社区资源
    4. 10.4 商标
    5. 10.5 静电放电警告
    6. 10.6 Glossary
  11. 11机械、封装和可订购信息

封装选项

机械数据 (封装 | 引脚)
散热焊盘机械数据 (封装 | 引脚)
订购信息

Functional Block Diagram

LM25575-Q1 20212103.gif