ZHCSG23A March   2017  – February 2018 LM25141-Q1

PRODUCTION DATA.  

  1. 特性
  2. 应用
  3. 说明
    1.     Device Images
      1.      简化原理图
  4. 修订历史记录
  5. Pin Configuration and Functions
    1.     Pin Functions
  6. Specifications
    1. 6.1 Absolute Maximum Ratings
    2. 6.2 ESD Ratings
    3. 6.3 Recommended Operating Conditions
    4. 6.4 Thermal Information
    5. 6.5 Electrical Characteristics
    6. 6.6 Switching Characteristics
    7. 6.7 Typical Characteristics
  7. Detailed Description
    1. 7.1 Overview
    2. 7.2 Functional Block Diagram
    3. 7.3 Feature Description
      1. 7.3.1  High Voltage Start-Up Regulator
      2. 7.3.2  VCC Regulator
      3. 7.3.3  Oscillator
      4. 7.3.4  Synchronization
      5. 7.3.5  Frequency Dithering (Spread Spectrum)
      6. 7.3.6  Enable
      7. 7.3.7  Power Good
      8. 7.3.8  Output Voltage
        1. 7.3.8.1 Minimum Output Voltage Adjustment
      9. 7.3.9  Current Sense
      10. 7.3.10 DCR Current Sensing
      11. 7.3.11 Error Amplifier and PWM Comparator
      12. 7.3.12 Slope Compensation
      13. 7.3.13 Hiccup Mode Current Limiting
      14. 7.3.14 Standby Mode
      15. 7.3.15 Soft Start
      16. 7.3.16 Diode Emulation
      17. 7.3.17 High- and Low-Side Drivers
  8. Application and Implementation
    1. 8.1 Application Information
    2. 8.2 Typical Application
      1. 8.2.1 Design Requirements
      2. 8.2.2 Detailed Design Procedure
        1. 8.2.2.1 Custom Design With WEBENCH® Tools
        2. 8.2.2.2 Inductor Calculation
        3. 8.2.2.3 Current Sense Resistor
        4. 8.2.2.4 Output Capacitor
        5. 8.2.2.5 Input Filter
          1. 8.2.2.5.1 EMI Filter Design
          2. 8.2.2.5.2 MOSFET Selection
          3. 8.2.2.5.3 Driver Slew Rate Control
          4. 8.2.2.5.4 Frequency Dithering
        6. 8.2.2.6 Control Loop
          1. 8.2.2.6.1 Feedback Compensator
      3. 8.2.3 Application Curves
  9. Power Supply Recommendations
  10. 10Layout
    1. 10.1 Layout Guidelines
      1. 10.1.1 Layout Procedure
    2. 10.2 Layout Examples
  11. 11器件和文档支持
    1. 11.1 器件支持
      1. 11.1.1 开发支持
        1. 11.1.1.1 使用 WEBENCH® 工具创建定制设计
    2. 11.2 文档支持
      1. 11.2.1 相关文档
        1. 11.2.1.1 PCB 布局资源
        2. 11.2.1.2 热设计资源
    3. 11.3 接收文档更新通知
    4. 11.4 社区资源
    5. 11.5 商标
    6. 11.6 静电放电警告
    7. 11.7 Glossary
  12. 12机械、封装和可订购信息

封装选项

机械数据 (封装 | 引脚)
散热焊盘机械数据 (封装 | 引脚)
订购信息

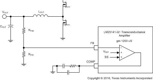
Output Voltage

The LM25141-Q1 output can be configured for one of the two fixed output voltages with no external feedback resistors, or the output can be adjusted to the desired voltage using an external resistor divider. VOUT can be configured as a 3.3-V output by connecting the FB pin to VDDA, or a 5-V output by connecting the FB pin to ground with a maximum resistance of 500 Ω. The FB connections (either VDDA or GND) are detected during power up.

The configuration setting is latched and cannot be changed until the LM25141-Q1 is powered down with VCC falling below VCC(UVLO) (3.4 V typical) and then powered up again.

Alternatively the output voltage can be set using an external resistive dividers from the output to the FB pin. The output voltage adjustment range is between 1.5 V and 15 V. The regulation threshold at the FB pin is 1.2 V (VREF). To calculate RFB1 and RFB2 use Equation 4. Refer to Figure 23:

Equation 4. LM25141-Q1 equation_04_snvsaj6.gif

The recommend starting point is to select RFB1 between 10 kΩ to 20 kΩ.

The Thevenin equivalent impedance of the resistive divider connected to the FB pin must be greater than 5 kΩ for the LM25141-Q1 to detect the divider and set the controller to the adjustable output mode. Refer to Equation 5.

Equation 5. LM25141-Q1 equation_05_snvsaj6.gif

If a low IQ mode is required, take care when selecting the external resistors. The extra current drawn from the external divider is added to the LM25141-Q1 ISTANDBY current (35 μA typical). The divider current reflected to VIN is divided down by the ratio of VOUT/VIN. For example, if VIN is 12V and VOUT is set to 5.5 V with RFB1 10 kΩ, and RFB2 = 35.7 kΩ, the input current at VIN required to supply the current in the feedback resistors is:

Equation 6. LM25141-Q1 equation_06_snvsaj6.gif

where

  • VIN = 12 V

The total input current in this condition is:

Equation 7. LM25141-Q1 equation_06.1_snvsaj6.gif
LM25141-Q1 voltage_feedback_SNVSAP9.gifFigure 23. Voltage Feedback