ZHCSGG8F July   2011  – March 2018 LM25118

PRODUCTION DATA.  

  1. 特性
  2. 应用
  3. 说明
    1.     Device Images
      1.      简化原理图
      2.      效率与输入电压和输出电流(输出电压 = 12V)
  4. 修订历史记录
  5. Pin Configuration and Functions
    1.     Pin Functions
  6. Specifications
    1. 6.1 Absolute Maximum Ratings
    2. 6.2 ESD Ratings
    3. 6.3 Recommended Operating Conditions
    4. 6.4 Thermal Information
    5. 6.5 Electrical Characteristics
    6. 6.6 Typical Characteristics
  7. Detailed Description
    1. 7.1 Overview
    2. 7.2 Functional Block Diagram
    3. 7.3 Feature Description
      1. 7.3.1 UVLO
      2. 7.3.2 Oscillator and Sync Capability
      3. 7.3.3 Error Amplifier and PWM Comparator
      4. 7.3.4 Ramp Generator
      5. 7.3.5 Current Limit
      6. 7.3.6 Maximum Duty Cycle
      7. 7.3.7 Soft Start
      8. 7.3.8 HO Output
      9. 7.3.9 Thermal Protection
    4. 7.4 Device Functional Modes
      1. 7.4.1 Buck Mode Operation: VIN > VOUT
      2. 7.4.2 Buck-Boost Mode Operation: VIN ≊ VOUT
      3. 7.4.3 High Voltage Start-Up Regulator
      4. 7.4.4 Enable
  8. Application and Implementation
    1. 8.1 Application Information
    2. 8.2 Typical Application
      1. 8.2.1 Design Requirements
      2. 8.2.2 Detailed Design Procedure
        1. 8.2.2.1  Custom Design With WEBENCH® Tools
        2. 8.2.2.2  R7 = RT
        3. 8.2.2.3  Inductor Selection – L1
        4. 8.2.2.4  R13 = RSENSE
        5. 8.2.2.5  C15 = CRAMP
        6. 8.2.2.6  Inductor Current Limit Calculation
        7. 8.2.2.7  C9 - C12 = Output Capacitors
        8. 8.2.2.8  D1
        9. 8.2.2.9  D4
        10. 8.2.2.10 C1 – C5 = Input Capacitors
        11. 8.2.2.11 C20
        12. 8.2.2.12 C8
        13. 8.2.2.13 C16 = CSS
        14. 8.2.2.14 R8, R9
        15. 8.2.2.15 R1, R3, C21
        16. 8.2.2.16 R2
        17. 8.2.2.17 Snubber
        18. 8.2.2.18 Error Amplifier Configuration
          1. 8.2.2.18.1 R4, C18, C17
      3. 8.2.3 Application Curves
  9. Power Supply Recommendations
    1. 9.1 Bias Power Dissipation Reduction
    2. 9.2 Thermal Considerations
  10. 10Layout
    1. 10.1 Layout Guidelines
    2. 10.2 Layout Example
  11. 11器件和文档支持
    1. 11.1 器件支持
      1. 11.1.1 开发支持
        1. 11.1.1.1 使用 WEBENCH® 工具创建定制设计
    2. 11.2 接收文档更新通知
    3. 11.3 社区资源
    4. 11.4 商标
    5. 11.5 静电放电警告
    6. 11.6 Glossary
  12. 12机械、封装和可订购信息

封装选项

机械数据 (封装 | 引脚)
散热焊盘机械数据 (封装 | 引脚)
订购信息

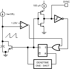
Oscillator and Sync Capability

The LM25118 oscillator frequency is set by a single external resistor connected between the RT pin and the AGND pin. The RT resistor should be located very close to the device and connected directly to the pins of the IC. To set a desired oscillator frequency (f), the necessary value for the RT resistor can be calculated from Equation 1:

Equation 1. LM25118 30165117.gif

The SYNC pin can be used to synchronize the internal oscillator to an external clock. The external clock must be of higher frequency than the free-running frequency set by the RT resistor. A clock circuit with an open-drain output is the recommended interface from the external clock to the SYNC pin. The clock pulse duration should be greater than 15 ns.

LM25118 30165118.gifFigure 11. Sync From Multiple Devices

Multiple LM25118 devices can be synchronized together simply by connecting the SYNC pins together. In this configuration, all of the devices will be synchronized to the highest frequency device. The diagram in Figure 11 shows the SYNC input and output features of the LM25118. The internal oscillator circuit drives the SYNC pin with a strong pulldown and weak pullup inverter. When the SYNC pin is pulled low, either by the internal oscillator or an external clock, the ramp cycle of the oscillator is terminated and forced 400 ns off-time is initiated before a new oscillator cycle begins. If the SYNC pins of several LM25118 ICs are connected together, the IC with the highest internal clock frequency will pull all the connected SYNC pins low and terminate the oscillator ramp cycles of the other ICs. The LM25118 with the highest programmed clock frequency will serve as the master and control the switching frequency of all the devices with lower oscillator frequencies.

LM25118 30165119.gifFigure 12. Simplified Oscillator and Block Diagram With Sync I/O Circuit