ZHCSK84C September   2019  – February 2024 ISO7741E-Q1

PRODUCTION DATA  

  1.   1
  2. 特性
  3. 应用
  4. 说明
  5. 引脚配置和功能
    1. 4.1 引脚功能
  6. 规格
    1. 5.1  绝对最大额定值
    2. 5.2  ESD 等级
    3. 5.3  建议工作条件
    4. 5.4  热性能信息
    5. 5.5  额定功率
    6. 5.6  绝缘规格
    7. 5.7  安全相关认证
    8. 5.8  安全限值
    9. 5.9  电气特性 - 5V 电源
    10. 5.10 电源电流特性 - 5V 电源
    11. 5.11 电气特性 - 3.3V 电源
    12. 5.12 电源电流特性 - 3.3V 电源
    13. 5.13 电气特性 - 2.5V 电源
    14. 5.14 电源电流特性 - 2.5V 电源
    15. 5.15 开关特性 - 5V 电源
    16. 5.16 开关特性 - 3.3V 电源
    17. 5.17 开关特性 - 2.5V 电源
    18. 5.18 绝缘特性曲线
    19. 5.19 典型特性
  7. 参数测量信息
  8. 详细说明
    1. 7.1 概述
    2. 7.2 功能方框图
    3. 7.3 特性说明
      1. 7.3.1 电磁兼容性 (EMC) 注意事项
    4. 7.4 器件功能模式
      1. 7.4.1 器件 I/O 原理图
  9. 应用和实施
    1. 8.1 应用信息
    2. 8.2 典型应用
      1. 8.2.1 设计要求
      2. 8.2.2 详细设计过程
      3. 8.2.3 应用曲线
        1. 8.2.3.1 绝缘寿命
  10. 电源相关建议
  11. 10布局
    1. 10.1 布局指南
      1. 10.1.1 PCB 材料
    2. 10.2 布局示例
  12. 11器件和文档支持
    1. 11.1 文档支持
      1. 11.1.1 相关文档
    2. 11.2 接收文档更新通知
    3. 11.3 支持资源
    4. 11.4 商标
    5. 11.5 静电放电警告
    6. 11.6 术语表
  13. 12修订历史记录
  14. 13机械、封装和可订购信息

封装选项

请参考 PDF 数据表获取器件具体的封装图。

机械数据 (封装 | 引脚)
  • DW|16
散热焊盘机械数据 (封装 | 引脚)
订购信息

参数测量信息

GUID-20ADCA42-A236-4B54-A0EE-21FF4A58EAB9-low.gif
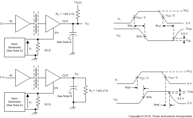
输入脉冲由具有以下特性的发生器提供:PRR ≤ 50 kHz,50% 占空比,tr ≤ 3 ns,tf ≤ 3 ns,ZO = 50Ω。输入端需要 50Ω 电阻器来端接输入发生器信号。实际应用中并不需要 50Ω 电阻器。
CL = 15 pF 并包含 ±20% 范围内的仪表和设备电容。
图 6-1 开关特性测试电路和电压波形
GUID-9231380E-2073-44F1-9E2D-B211136BEF02-low.gif
输入脉冲由具有以下特性的发生器提供:PRR ≤ 10 kHz,50% 占空比,tr ≤ 3 ns,tf ≤ 3 ns,ZO = 50Ω。
CL = 15 pF 并包含 ±20% 范围内的仪表和设备电容。
图 6-2 启用/禁用传播延时时间测试电路和波形
GUID-B6343ED7-2059-47AA-9E07-8E4EB718CB49-low.gif
CL = 15 pF 并包含 ±20% 范围内的仪表和设备电容。
电源电压斜升速率 = 10mV/ns
图 6-3 默认输出延时时间测试电路和电压波形
GUID-185A642F-9B0A-4AE0-B83C-65284D475689-low.gif
CL = 15 pF 并包含 ±20% 范围内的仪表和设备电容。
图 6-4 共模瞬态抗扰度测试电路