ZHCSFU6F November   2016  – October 2024 ISO7730-Q1 , ISO7731-Q1

PRODUCTION DATA  

  1.   1
  2. 特性
  3. 应用
  4. 说明
  5. Pin Configuration and Functions
  6. Specifications
    1. 5.1  Absolute Maximum Ratings
    2. 5.2  ESD Ratings
    3. 5.3  Recommended Operating Conditions
    4. 5.4  Thermal Information
    5. 5.5  Power Ratings
    6. 5.6  Insulation Specifications
    7. 5.7  Safety-Related Certifications
    8. 5.8  Safety Limiting Values
    9. 5.9  Electrical Characteristics—5-V Supply
    10. 5.10 Supply Current Characteristics—5-V Supply
    11. 5.11 Electrical Characteristics—3.3-V Supply
    12. 5.12 Supply Current Characteristics—3.3-V Supply
    13. 5.13 Electrical Characteristics—2.5-V Supply 
    14. 5.14 Supply Current Characteristics—2.5-V Supply
    15. 5.15 Switching Characteristics—5-V Supply
    16. 5.16 Switching Characteristics—3.3-V Supply
    17. 5.17 Switching Characteristics—2.5-V Supply
    18. 5.18 Insulation Characteristics Curves
    19. 5.19 Typical Characteristics
  7. Parameter Measurement Information
  8. Detailed Description
    1. 7.1 Overview
    2. 7.2 Functional Block Diagram
    3. 7.3 Feature Description
      1. 7.3.1 Electromagnetic Compatibility (EMC) Considerations
    4. 7.4 Device Functional Modes
      1. 7.4.1 Device I/O Schematics
  9. Application and Implementation
    1. 8.1 Application Information
    2. 8.2 Typical Application
      1. 8.2.1 Design Requirements
      2. 8.2.2 Detailed Design Procedure
      3. 8.2.3 Application Curves
        1. 8.2.3.1 Insulation Lifetime
    3. 8.3 Power Supply Recommendations
    4. 8.4 Layout
      1. 8.4.1 Layout Guidelines
        1. 8.4.1.1 PCB Material
      2. 8.4.2 Layout Example
  10. Device and Documentation Support
    1. 9.1 Documentation Support
      1. 9.1.1 Related Documentation
    2. 9.2 Related Links
    3. 9.3 Receiving Notification of Documentation Updates
    4. 9.4 支持资源
    5. 9.5 Trademarks
    6. 9.6 静电放电警告
    7. 9.7 术语表
  11. 10Revision History
  12. 11Mechanical, Packaging, and Orderable Information

封装选项

请参考 PDF 数据表获取器件具体的封装图。

机械数据 (封装 | 引脚)
  • DBQ|16
  • DW|16
散热焊盘机械数据 (封装 | 引脚)
订购信息

Parameter Measurement Information

ISO7730-Q1 ISO7731-Q1 Switching Characteristics Test Circuit and Voltage Waveforms
The input pulse is supplied by a generator having the following characteristics: PRR ≤ 50 kHz, 50% duty cycle, tr ≤ 3 ns, tf ≤ 3ns, ZO = 50 Ω. At the input, 50 Ω resistor is required to terminate Input Generator signal. The 50 Ω resistor is not needed in actual application.
CL = 15 pF and includes instrumentation and fixture capacitance within ±20%.
Figure 6-1 Switching Characteristics Test Circuit and Voltage Waveforms
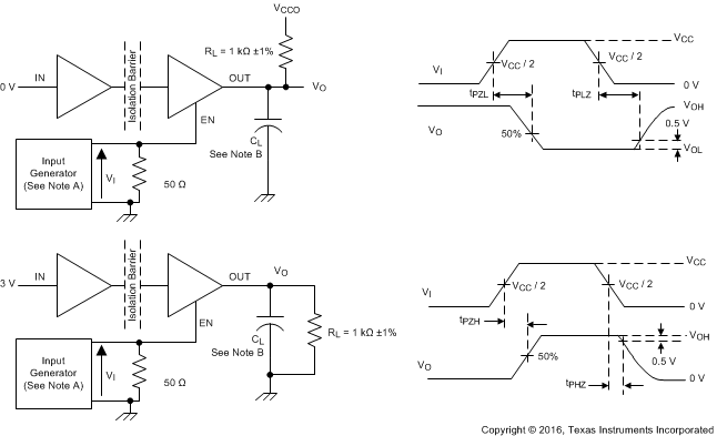
ISO7730-Q1 ISO7731-Q1 Enable/Disable Propagation Delay Time Test Circuit and Waveform
The input pulse is supplied by a generator having the following characteristics: PRR ≤ 10 kHz, 50% duty cycle,
tr ≤ 3 ns, tf ≤ 3 ns, ZO = 50 Ω.
CL = 15 pF and includes instrumentation and fixture capacitance within ±20%.
Figure 6-2 Enable/Disable Propagation Delay Time Test Circuit and Waveform
ISO7730-Q1 ISO7731-Q1 Default Output Delay Time Test Circuit and Voltage Waveforms
CL = 15 pF and includes instrumentation and fixture capacitance within ±20%.
Power Supply Ramp Rate = 10 mV/ns
Figure 6-3 Default Output Delay Time Test Circuit and Voltage Waveforms
ISO7730-Q1 ISO7731-Q1 Common-Mode Transient Immunity Test Circuit
CL = 15 pF and includes instrumentation and fixture capacitance within ±20%.
Figure 6-4 Common-Mode Transient Immunity Test Circuit