ZHCSMV7B February   2020  – May 2021 ISO1640 , ISO1641

PRODUCTION DATA  

  1. 特性
  2. 应用
  3. 说明
  4. Revision History
  5. Pin Configuration and Functions
  6. Specifications
    1. 6.1  Absolute Maximum Ratings
    2. 6.2  ESD Ratings
    3. 6.3  Recommended Operating Conditions
    4. 6.4  Thermal Information
    5. 6.5  Power Ratings
    6. 6.6  Insulation Specifications
    7. 6.7  Safety-Related Certifications
    8. 6.8  Safety Limiting Values
    9. 6.9  Electrical Characteristics
    10. 6.10 Supply Current Characteristics
    11. 6.11 Timing Requirements
    12. 6.12 I2C Switching Characteristics
    13. 6.13 GPIO Switching Characteristics
    14. 6.14 Insulation Characteristics Curves
    15. 6.15 Typical Characteristics
  7. Parameter Measurement Information
    1. 7.1 Parameter Measurement Information
  8. Detailed Description
    1. 8.1 Overview
    2. 8.2 Functional Block Diagrams
    3. 8.3 Feature Description
      1. 8.3.1 Hot Swap
      2. 8.3.2 Protection Features
      3. 8.3.3 GPIO Channels
    4. 8.4 Isolator Functional Principle
      1. 8.4.1 Receive Direction (Left Diagram of Figure 1-1 )
      2. 8.4.2 Transmit Direction (Right Diagram of Figure 1-1 )
    5. 8.5 Device Functional Modes
  9. Application and Implementation
    1. 9.1 Application Information
      1. 9.1.1 I2C Bus Overview
    2. 9.2 Typical Application
      1. 9.2.1 Design Requirements
      2. 9.2.2 Detailed Design Procedure
      3. 9.2.3 Application Curve
    3. 9.3 Insulation Lifetime
  10. 10Power Supply Recommendations
  11. 11Layout
    1. 11.1 Layout Guidelines
      1. 11.1.1 PCB Material
    2. 11.2 Layout Example
  12. 12Device and Documentation Support
    1. 12.1 Documentation Support
      1. 12.1.1 Related Documentation
    2. 12.2 接收文档更新通知
    3. 12.3 支持资源
    4. 12.4 Trademarks
    5. 12.5 静电放电警告
    6. 12.6 术语表
  13. 13Mechanical, Packaging, and Orderable Information

封装选项

机械数据 (封装 | 引脚)
散热焊盘机械数据 (封装 | 引脚)
订购信息

Parameter Measurement Information

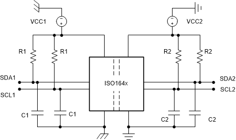
GUID-7DE7ACE5-7332-431A-88EB-04A866504E64-low.gifFigure 7-1 Test Diagram
GUID-738E7F93-F2C9-4C06-94A4-5F63416F5B40-low.gifFigure 7-2 tLoop1 Setup and Timing Diagram
GUID-6C74E229-F6DD-4B4C-B76A-F4FDD6F5F96A-low.gifFigure 7-3 Common-Mode Transient Immunity Test Circuit
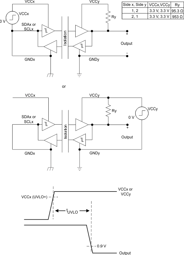
GUID-20200930-CA0I-ZFJT-D4DP-LZWVJN8VSVXV-low.gifFigure 7-4 tUVLO Test Circuit and Timing Diagrams