ZHCSI40F April   2018  – October 2024 INA181-Q1 , INA2181-Q1 , INA4181-Q1

PRODUCTION DATA  

  1.   1
  2. 特性
  3. 应用
  4. 说明
  5. 器件比较
  6. 引脚配置和功能
  7. 规格
    1. 6.1 绝对最大额定值
    2. 6.2 ESD 等级
    3. 6.3 建议运行条件
    4. 6.4 热性能信息
    5. 6.5 电气特性
    6. 6.6 典型特性
  8. 详细说明
    1. 7.1 概述
    2. 7.2 功能方框图
    3. 7.3 特性说明
      1. 7.3.1 高带宽和转换率
      2. 7.3.2 双向电流监测
      3. 7.3.3 宽输入共模电压范围
      4. 7.3.4 精确的低侧电流感应
      5. 7.3.5 轨到轨输出摆幅
    4. 7.4 器件功能模式
      1. 7.4.1 正常模式
      2. 7.4.2 单向模式
      3. 7.4.3 双向模式
      4. 7.4.4 输入差分过载
      5. 7.4.5 关断模式
  9. 应用和实施
    1. 8.1 应用信息
      1. 8.1.1 基本连接
      2. 8.1.2 RSENSE 和器件增益选择
      3. 8.1.3 信号滤波
      4. 8.1.4 对多个电流求和
      5. 8.1.5 检测漏电流
    2. 8.2 典型应用
      1. 8.2.1 设计要求
      2. 8.2.2 详细设计过程
      3. 8.2.3 应用曲线
    3. 8.3 电源相关建议
      1. 8.3.1 共模瞬态电压大于 26V
    4. 8.4 布局
      1. 8.4.1 布局指南
      2. 8.4.2 布局示例
  10. 器件和文档支持
    1. 9.1 器件支持
      1. 9.1.1 开发支持
    2. 9.2 文档支持
      1. 9.2.1 相关文档
    3. 9.3 接收文档更新通知
    4. 9.4 支持资源
    5. 9.5 商标
    6. 9.6 静电放电警告
    7. 9.7 术语表
  11. 10修订历史记录
  12. 11机械、封装和可订购信息

封装选项

请参考 PDF 数据表获取器件具体的封装图。

机械数据 (封装 | 引脚)
  • PW|20
散热焊盘机械数据 (封装 | 引脚)
订购信息

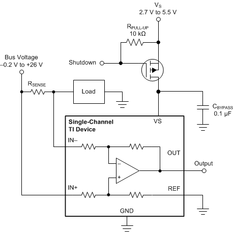
关断模式

虽然 INAx181-Q1 没有关断引脚,但这些器件的低功耗支持通过逻辑门或晶体管开关的输出为 INAx181-Q1 供电。该门或开关可打开和关闭 INAx181-Q1 电源静态电流。

然而,在电流分流监控应用中,还要考虑在关断条件下从分流电路中消耗的电流量。评估该电流消耗需考虑 INAx181-Q1 在关断模式下的简化原理图,如图 7-8 所示。

INA181-Q1 INA2181-Q1 INA4181-Q1 使用接地基准关断 INA181-Q1 的基本电路图 7-8 使用接地基准关断 INA181-Q1 的基本电路

从 INAx181-Q1 的每个输入到 OUT 引脚和 REF 引脚的阻抗通常高于 500kΩ(来自 500kΩ 反馈和输入增益设置电阻的组合)。流经这些引脚的电流量取决于连接电压。例如,如果 REF 引脚接地,计算分流到地的 500kΩ 阻抗的影响就很简单。但是,如果在 INAx181-Q1 处于关断模式时为基准供电,则输入电流将由 500kΩ 阻抗和正输入端与施加到基准电压的电压之间的电压差决定。

对于到输出引脚的 500kΩ 路径,禁用的 INAx181-Q1 的输出级确实构成了一条良好的接地路径。因此,该电流与施加在 500kΩ 电阻器上的分流共模电压成正比。

只要器件上电时分流共模电压大于 VS,每个输入都会附加匹配良好的 55μA 典型电流。如果小于 VS,共模输入电流可忽略不计,500kΩ 电阻是对电流造成影响的唯一因素。