ZHCSG24C September   2016  – March 2019 INA302 , INA303

PRODUCTION DATA.  

  1. 特性
  2. 应用
  3. 说明
    1.     Device Images
      1.      典型应用
  4. 修订历史记录
  5. Pin Configuration and Functions
    1.     Pin Functions
  6. Specifications
    1. 6.1 Absolute Maximum Ratings
    2. 6.2 ESD Ratings
    3. 6.3 Recommended Operating Conditions
    4. 6.4 Thermal Information
    5. 6.5 Electrical Characteristics
    6. 6.6 Typical Characteristics
  7. Detailed Description
    1. 7.1 Overview
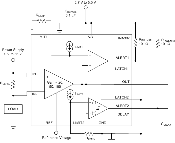
    2. 7.2 Functional Block Diagram
    3. 7.3 Feature Description
      1. 7.3.1 Bidirectional Current Sensing
      2. 7.3.2 Out-of-Range Detection
      3. 7.3.3 Alert Outputs
        1. 7.3.3.1 Setting Alert Thresholds
          1. 7.3.3.1.1 Resistor-Controlled Current Limit
            1. 7.3.3.1.1.1 Resistor-Controlled Current Limit: Example
          2. 7.3.3.1.2 Voltage-Source-Controlled Current Limit
        2. 7.3.3.2 Hysteresis
    4. 7.4 Device Functional Modes
      1. 7.4.1 Alert Operating Modes
        1. 7.4.1.1 Transparent Output Mode
        2. 7.4.1.2 Latch Output Mode
  8. Application and Implementation
    1. 8.1 Application Information
      1. 8.1.1 Selecting a Current-Sensing Resistor (RSENSE)
        1. 8.1.1.1 Selecting a Current-Sensing Resistor: Example
      2. 8.1.2 Input Filtering
      3. 8.1.3 Using the INA30x With Common-Mode Transients Greater Than 36 V
    2. 8.2 Typical Application
      1. 8.2.1 Design Requirements
      2. 8.2.2 Detailed Design Procedure
      3. 8.2.3 Application Curve
  9. Power Supply Recommendations
  10. 10Layout
    1. 10.1 Layout Guidelines
    2. 10.2 Layout Example
  11. 11器件和文档支持
    1. 11.1 文档支持
      1. 11.1.1 相关文档
    2. 11.2 相关链接
    3. 11.3 接收文档更新通知
    4. 11.4 社区资源
    5. 11.5 商标
    6. 11.6 静电放电警告
    7. 11.7 术语表
  12. 12机械、封装和可订购信息

封装选项

机械数据 (封装 | 引脚)
散热焊盘机械数据 (封装 | 引脚)
订购信息

Functional Block Diagram

INA302 INA303 fbd_bos775.gif